

Los parques tienen una correlación positiva con la calidad del entorno de vida y la salud al proporcionar servicios de los ecosistemas. Sin embargo, el desarrollo de nuevos parques a menudo descuida el requisito necesario para que los parques puedan proporcionar y brindar servicios de ecosistemas a la población.
En esta investigación, se encuentra que la prestación de servicios ecosistémicos no solo está determinada por la característica física del parque, sino también por la ubicación del parque en relación con las fuentes de problemas, la dispersión de problemas, la población humana y la relación espacial entre ellos.
En base a esto, la asignación del parque no solo debe estar determinada por la disponibilidad de tierra, sino también en función de la demanda real y el potencial del parque para brindar servicios ecosistémicos. Esta investigación sintetizó los factores determinantes y los requisitos de ubicación en un marco de planificación de asignación de parques que se puede utilizar para garantizar que un parque pueda brindar los servicios ecosistémicos exigidos.
Palabras clave: servicios del ecosistema urbano, planificación de la asignación del parque, reducción de la contaminación del aire, regulación de la temperatura, reducción del ruido, reducción de la escorrentía superficial, recreación
Resumen
Muchas investigaciones han demostrado que la adición de parques tiene una correlación positiva con la calidad del entorno de vida y la salud. Los parques pueden proporcionar servicios ecosistémicos para mejorar el microclima, absorber los contaminantes del aire, reducir los niveles de ruido y contribuir a ambientes sostenibles. Sin embargo, una simple adición de parques no significa necesariamente un aumento de la entrega de servicios de los ecosistemas a la población humana que los demanda.
Esta investigación trató de analizar los factores que determinan la producción del suministro de servicios de los ecosistemas, la formación de la demanda, la entrega y cómo asignar un parque para garantizar la prestación de servicios de los ecosistemas a la población exigente.
La prestación de servicios de los ecosistemas incluye las unidades de prestación de servicios (SPU), las funciones del ecosistema producidas por una SPU, el beneficio de las funciones y los beneficiarios. Un parque tiene un alto potencial como SPU y las características del parque determinan la producción de las funciones del ecosistema. Las personas pueden obtener el beneficio de esas funciones ya sea en el sitio o fuera del sitio.
Beneficiarse de servicios como el mejoramiento del microclima, la absorción de contaminantes y la población humana que se encuentra a cierta distancia de un espacio verde puede recibir una reducción del nivel de ruido. Esto se debe a la capacidad de las funciones para dispersarse de la fuente a la población humana por un portador a través de una ruta de flujo. El operador de las funciones tiene una gran influencia en la trayectoria del flujo, las formas urbanas que rodean el parque y la condición meteorológica local.
Los tipos de fuentes que producen problemas urbanos y la relación espacial entre los problemas urbanos, la población humana y el parque también influyen en la prestación de servicios ecosistémicos. Cuando los problemas se dispersan desde la fuente a través del espacio (por ejemplo, la contaminación del aire, la perturbación del ruido y la escorrentía superficial) y un parque puede (parcialmente) interceptar el problema antes de que llegue a las personas, los espacios verdes pueden ubicarse entre la fuente de la dispersión y la dispersión.
Problema de origen y los destinatarios potenciales del problema.
Para los problemas que no pueden dispersarse de sus fuentes, como el calor urbano, entonces el parque debe estar ubicado cerca del beneficiario. La asignación del parque no solo debe estar determinada por la disponibilidad de terrenos, sino también en función de la demanda y los posibles servicios que puede proporcionar el parque. El marco propuesto en esta investigación toma los requisitos espaciales del parque junto con sus requisitos de características físicas para garantizar la prestación de servicios ecosistémicos a sus beneficiarios.
- Introducción
1.1. Antecedentes de la investigación
En 2014, el 54% de la población mundial vive en áreas urbanas que solo representan menos del 3% de la superficie terrestre de la tierra (UN DESA 2014). UN DESA (2014) proyecta que esta proporción aumente al 66 por ciento para 2050. Este crecimiento de la población suele ir seguido, si no automáticamente, por un aumento de las áreas edificadas y la población de vehículos que crean problemas, como un aumento. de temperatura, contaminación del aire y perturbaciones acústicas. Estos problemas reducen la calidad de vida de la residencia urbana. Los problemas urbanos generalmente se generan a nivel local, por lo tanto, la forma más efectiva de tratarlos es a través de la solución local (Bolund y Hunhammar, 1999).
Si bien el progreso tecnológico ha promovido la concepción de una sociedad urbana que está cada vez más desconectada de la naturaleza, las demandas sobre el capital natural y las funciones proporcionadas por los ecosistemas siguen aumentando constantemente (GómezBaggethuna & Barton, 2013). Según Mas (según lo referido por Chiesura, 2004), la cantidad de espacios verdes abiertos tiene una correlación positiva con la calidad del entorno de vida y la salud.
Los investigadores encontraron que en las zonas urbanas, los espacios verdes abiertos pueden mejorar el microclima, absorber los contaminantes del aire, reducir los niveles de ruido y contribuir a ambientes sostenibles (Honjo y Takakura, 1986; Givoni, 1991; Avissar, 1996; Jacobs, 1996; Huang y Chen, 2002; Yang, 2003; Chiesura, 2004; Lam, Ng, Hui y Chan, 2005; Neema y Ohgai, 2010; Cohen et al., 2014). Estos beneficios también se conocen como servicios del ecosistema. Los servicios de los ecosistemas son los beneficios que las personas obtienen del ecosistema, ya sean tangibles (como alimentos y agua dulce) o intangibles (como el mantenimiento de la calidad del aire y la regulación del agua) (Millennium Ecosystem Assessment, 2003), directa o indirectamente de las funciones de los ecosistemas (Constanza et al. al., 1997).
Los servicios de los ecosistemas son diferentes de las funciones de los ecosistemas.
Las funciones de los ecosistemas se refieren a las propiedades / procesos biológicos o del sistema de los ecosistemas. Las funciones de los ecosistemas se convierten en servicios de los ecosistemas solo cuando benefician a la población humana (Constanza et al., 1997; Serna-Chaveza, 2014). En otras palabras, las funciones del ecosistema se convierten en servicios del ecosistema cuando en realidad son utilizadas por la población humana. Esto implica una fuerte relación entre la demanda y la oferta de servicios ecosistémicos. Se han propuesto numerosas estrategias de adaptación urbana para aumentar las unidades de provisión de servicios ecosistémicos (Service Providing Unite / SPU) para responder a la creciente demanda en áreas urbanas (Givoni, 1991; Gill et al., 2007; Bowler, 2010), como el “movimiento de la ciudad verde”.
La idea general es aumentar la cantidad de servicios del ecosistema al aumentar la abundancia y la cobertura de la vegetación en las áreas urbanas. Sin embargo, aunque la creación de espacios verdes (incluida la plantación de árboles) es la actividad de adaptación individual al cambio climático más citada (Informe Global del Proyecto de Divulgación de Carbono, 2012) y se ha asignado un gran presupuesto para el desarrollo y la gestión de espacios verdes abiertos, la mayoría de los países (especialmente los países menos desarrollados) todavía dan por sentado los beneficios de los espacios verdes.
Muchos responsables de la toma de decisiones urbanas siguen creyendo que cualquier aumento de áreas verdes proporcionaría beneficios en toda la ciudad. Tal comprensión conduce a la provisión de espacios verdes abiertos sin considerar la proximidad a la demanda (población y / o puntos críticos de problemas de los ecosistemas). Comúnmente, los estándares de planificación solo especifican la cantidad de área requerida y rara vez especifican dónde deben ubicarse las instalaciones públicas (Yeh y Chow, 1996). Lo que sucede es que los espacios verdes abiertos en áreas urbanas (generalmente desarrollados como bosques urbanos) se desarrollan en los espacios sobrantes o en los terrenos periféricos que están emplazados.
Marco para la funcionalidad específica de la ubicación de los parques urbanos más cerca de las áreas rurales que los centros urbanos problemáticos. Muchos tomadores de decisiones pasaron por alto el potencial de los parques urbanos que se encuentran dispersos dentro del núcleo de la ciudad. Los investigadores han desarrollado y usado muchos métodos en el manejo de problemas urbanos y en la planificación de ubicaciones para instalaciones urbanas (Rakas, et al., 2004; Teixeira y Antunes, 2008; Yang et al., 2007).
Hay una serie de revisiones exhaustivas cuantitativas y cualitativas de los servicios de los ecosistemas globales, pero la evaluación integral de los servicios de los ecosistemas en un contexto urbano es aún rara y también se aborda la investigación que conecta los parques urbanos con la provisión de servicios de los ecosistemas. La atención prestada a los potenciales de los parques urbanos como unidad de aprovisionamiento de servicios ecosistémicos también es relativamente modesta en comparación con otros ecosistemas urbanos como el humedal o los bosques (Gómez-Baggethun, et al., 2013).
En muchos casos, la prestación real de servicios a personas específicas se ve afectada por la ubicación de la infraestructura o las instituciones que regulan el acceso a los recursos (Tallis, et al., 2013). También hay muchas investigaciones que han demostrado que los problemas generados por la urbanización, como la contaminación del aire y la perturbación del ruido, disminuyen a cierta distancia de la fuente (Klepeis, et al., 2009; Venkatram et al., 2009; Vailshery, 2013; Merbitz et al ., 2012). Sin embargo, solo unos pocos estudios se centran en la implicación de la ubicación en la calidad de los servicios ecosistémicos proporcionados por los espacios verdes abiertos urbanos, e incluso menos investigación propuso métodos para seleccionar la ubicación óptima para el desarrollo de espacios abiertos verdes (Yeh y Chow, 1996; Neema y Ohgai, 2010). La mayoría de las investigaciones sobre ecosistemas urbanos se centran en el beneficio de los espacios verdes abiertos en comparación con sus áreas adyacentes (construidas) (Kuttler y Strassburger, 1999; Lam, et al., 2005; Yin, et al., 2011; Cavanagh, et al., 2009) Cohen y Potcher, 2012).
Para los servicios de los ecosistemas, la mayoría de las investigaciones se centran en identificar dónde se generan los servicios (Tallis, et al., 2013). Al comprender la relación entre la ubicación y la funcionalidad de un espacio verde urbano abierto en la prestación de servicios ecosistémicos, los planificadores urbanos y los responsables políticos podrán asignar espacios verdes urbanos abiertos de una manera más eficaz para transformar las ciudades en un entorno más agradable y saludable.
1.2 Propósito del estudio
Esta investigación tuvo como objetivo crear un marco para
- explicar los factores que determinan la provisión de servicios ecosistémicos,
- la formación de la demanda de los servicios ecosistémicos,
- los vínculos entre la oferta y la demanda de los servicios ecosistémicos,
- los métodos de evaluación de servicios ecosistémicos y los
- métodos para la planificación de la asignación de parques.
Esta investigación tuvo como objetivo principal explicar el efecto de una selección de ubicación en el servicio proporcionado por un parque y encontrar una ubicación alternativa para una nueva unidad de prestación de servicios.
1.3 Preguntas de investigación
La pregunta general en esta investigación es la siguiente:
«¿Cómo podemos planificar una ubicación para un parque urbano como una unidad de servicios ecosistémicos?»
A continuación, se responderán las siguientes preguntas de investigación:
- ¿Qué factores determinan la aprovisionamiento de las funciones del ecosistema (suministro) por un parque urbano y ¿qué tan espacialmente variables son?
- ¿Qué factores determinan la demanda de servicios ecosistémicos por parte de la población urbana y qué tan espacialmente son?
- ¿Cómo podemos evaluar el efecto de los factores determinantes en la demanda y la oferta de servicios de los ecosistemas?
- ¿Cuál es la relación espacial entre la oferta y la demanda de los servicios de los ecosistemas?
2.- Conceptos de fondo
Las definiciones de los servicios de los ecosistemas, las unidades de prestación de servicios y los espacios verdes abiertos urbanos se establecen para enfocar la investigación. En la siguiente sección, se elaboran una serie de conceptos clave importantes para este estudio para proporcionar un marco de referencia para la investigación.
2.1 Definiciones de terminologías clave en los servicios de los ecosistemas
Según el Convenio sobre la Diversidad Biológica (CDB), el ecosistema es «un complejo dinámico de comunidades de plantas, animales y microorganismos y su entorno no vivo que interactúa como una unidad funcional» (Ash, et al. , 2010). También se puede describir como unidades explícitas espacial y temporalmente que incluyen todos los organismos vivos, el ambiente abiótico y las interacciones entre los dos en una ubicación determinada (Millenium Ecosystem Assessment, 2003). Las estructuras y las interacciones entre los componentes abióticos y bióticos de un ecosistema determinan las funciones, o el flujo de energía y materia, entre los componentes estructurales del ecosistema (Escobedo, et al., 2011). Brown et al. (2007) explicaron el ciclo continuo de interacción entre el ecosistema y los sistemas humanos en un esquema simplificado (figura 1).

Hay una serie de terminologías diferentes que se utilizan para explicar las interacciones dentro del concepto de servicios ecosistémicos. Sin embargo, la definición de estos términos a menudo se considera ambigua, lo que dificulta el desarrollo de un marco coherente, de ellos y de los componentes dentro de ellos. Las siguientes partes presentarán las definiciones de los términos clave utilizados en esta investigación.
2.1.1 Procesos de los ecosistemas
Sobre la base de la definición de proceso como una «serie de eventos, reacciones u operaciones, que logran un cierto resultado definido» (Tirri, et al., 1998), el proceso del ecosistema se puede definir como las interacciones complejas entre Elementos bióticos y abióticos de los ecosistemas, que abarcan en términos generales los ciclos materiales y el flujo de energía (Lyons et al., 2005, como se menciona en Hermann, et al., 2011). Los procesos del ecosistema se pueden clasificar en; proceso del ecosistema central (por ejemplo, producción, descomposición, ciclo de nutrientes y agua), proceso del ecosistema beneficioso (por ejemplo, producción de biomasa, polinización, control biológico, hábitat y asimilación de desechos) y beneficios (por ejemplo, alimentos, agua dulce) (Balmford et al., as referido en Hermann, et al., 2011).
2.1.2 Funciones de los ecosistemas
“Las funciones de los ecosistemas en general son todos los procesos de los ecosistemas con un potencial para proporcionar servicios de los ecosistemas para los seres humanos (Tobias, 2013). De Groot (1992, como se menciona en (Hermann, 2011) describió las funciones del ecosistema como «la capacidad de los procesos y componentes naturales para proporcionar bienes y servicios que satisfacen las necesidades humanas, directa o indirectamente». Pueden referirse al hábitat y al sistema biológico o propiedades / procesos del ecosistema (Constanza, et al., 1997) y las interacciones subyacentes de lo que los humanos observan como el mundo natural (Brown et al., 2007).
La mayoría de los estudiosos están de acuerdo en que los bienes y servicios son el resultado de funciones ecológicas ( o procesos) (por ejemplo, Costanza et al., 1997; Daily, 1997). Jax (2005) señaló que el término función es a menudo sinónimo de procesos o servicios en ecología, pero a menudo se usa más generalmente para referirse a procesos que operan dentro de un ecosistema, como el ciclo de nutrientes o la depredación. Constanza (1997) subrayó la importancia de distinguir las funciones de los ecosistemas de los servicios de los ecosistemas.
2.1.3 Servicios de los ecosistemas
Según Bastian, et al. (2012), servicios de los ecosistemas son las contribuciones del ecosistema y los paisajes a los beneficios humanos que se utilizan o demandan para alcanzar el bienestar humano. En general, los servicios de los ecosistemas se pueden definir simplemente como el beneficio que las personas obtienen de los ecosistemas (Tallis, et al., 2013). Cualquier producto del ecosistema que sea utilizado (por humanos) y generado por alguna función o elemento de un sistema natural o gestionado puede clasificarse como servicios del ecosistema (Ibid). Los servicios de los ecosistemas (ya sea en forma tangible, como alimentos, o formas intangibles, como la asimilación de desechos y la purificación del agua) representan los beneficios que la población humana obtiene, directa o indirectamente, de las funciones del ecosistema (Constanza, et al., 1997; Brown et al. , 2007) para sostener, cumplir o mejorar la vida humana (Millenium Ecosystem Assessment, 2005). Mantienen la biodiversidad y la producción de bienes del ecosistema (por ejemplo, mariscos, forraje, madera, combustibles de biomasa, fibra natural y muchos productos farmacéuticos, productos industriales). Los servicios de los ecosistemas son también las funciones reales de soporte vital, como la limpieza, el reciclaje y la renovación. Los servicios de los ecosistemas también confieren muchos beneficios estéticos y culturales intangibles (Daily como se menciona en Brown et al., 2007).

Figura 3. La relación entre los recursos naturales, las funciones del ecosistema y los servicios del ecosistema que tiene un valor significativo para las regiones urbanas (Serna-Chaveza, et al., 2014).
Existe una definición básica que diferencia los servicios de los ecosistemas de las funciones.
Las funciones de los ecosistemas siempre ocurren con o sin humanos para beneficiarse (Escobedo, et al., 2011), mientras que un producto del proceso del ecosistema solo se puede llamar un servicio cuando se usa (por humanos). Por ejemplo, cuando un árbol intercepta contaminantes transmitidos por el aire o el agua, es una función del ecosistema; cuando mejora la calidad del aire y el agua local, entonces la mejora de la calidad se caracteriza como un servicio ecosistémico (Millenium Ecosystem Assessment, 2003). La Figura 3 ilustra las conexiones entre las funciones y los servicios del ecosistema utilizando el ejemplo de los servicios ecosistémicos más importantes en áreas urbanas, como alimentos y madera, agua (potable), aire fresco y regulación de la temperatura, servicios de jardinería y áreas de recreación. En la fila superior están los recursos naturales que proporcionan las bases de estos servicios. La siguiente fila indica las funciones del ecosistema que proporcionan los bienes y servicios del ecosistema incluidos en las filas inferiores.
Los colores indican las categorías de servicios ecosistémicos según el sistema de clasificación generalizada actual:
1) regulación (azul),
2) aprovisionamiento (marrón),
3) soporte (verde) y
4) servicios culturales (naranja)
(Hanson et al. 2012; TEEB, 2010; Serna-Chaveza, et al., 2014). La clasificación de los servicios se describirá en el subcapítulo
2.1.4 Beneficios
Boyd y Banzhaf (2007) argumentaron que los servicios de los ecosistemas no son beneficios. Según ellos, un beneficio es el resultado de los servicios de los ecosistemas y los bienes y servicios convencionales (por ejemplo, la pesca recreativa es un beneficio de los servicios de los ecosistemas de purificación de agua y conservación de la biodiversidad). En su argumento, Boyd y Banzhaf definen los servicios ecosistémicos como los componentes ecológicos que se consumen o disfrutan directamente para producir bienestar humano, mientras que los beneficios son el resultado de ese consumo. Por otro lado, The Milennium Ecosystem Assessment (2003) y otros académicos (por ejemplo, Costanza et al., 1997; Wallace, 2007; Fisher & Turner, 2008) consideran que los servicios y los beneficios están muy relacionados para ser categorizados como componentes diferentes.
A diferencia de Boyd y Banzhaf (2007), Fisher y Turner (2008) argumentaron que las funciones y / o procesos son servicios de los ecosistemas siempre que haya beneficiarios humanos. Los beneficios de las funciones del ecosistema conectan el bienestar humano con la naturaleza a través de un ecosistema, no solo el punto final (Fisher & Turner, 2008). Es algo que afecta directamente el bienestar de las personas. La fuente del bienestar humano incluye factores como la estética, el disfrute, diversas formas de recreación, el mantenimiento de la salud humana, la prevención de daños físicos y la subsistencia de los alimentos (Boyd y Banzhaf, 2007). Debido a que el bienestar depende de la situación, las circunstancias culturales y ecológicas, Boyd y Banzhaf (2007) argumentaron que los beneficios son espacialmente explícitos.
2.2 Clasificación de funciones de los ecosistemas y servicios de los ecosistemas
Escobedo et al. (1997) agruparon los servicios de los ecosistemas en 17 categorías principales para fines de análisis. Los procesos y las características que generan los servicios del ecosistema están tan estrechamente interconectados que cualquier clasificación es inherentemente algo arbitraria (Tallis, et al., 2013). En algunos casos, un solo servicio del ecosistema puede ser producto de dos o más funciones del ecosistema, mientras que en otros casos, una función particular del ecosistema puede contribuir a dos o más servicios del ecosistema (Constanza, et al., 1997). La Evaluación de los Ecosistemas del Milenio definió además cuatro categorías de servicios de los ecosistemas que contribuyen al bienestar humano (figura 4), cada una de ellas sustentada por la biodiversidad (Evaluación de los Ecosistemas del Milenio, 2003).
Actualmente, la mayoría de los académicos usan esta clasificación, pero el discurso sobre la necesidad de una nueva clasificación aún está emergiendo (Wallace, 2007; Constanza, 2008, Fisher & Turner, 2008). Para áreas urbanas, Bolund y Hunhammar (1999) identificaron seis servicios ecosistémicos que tienen gran importancia: filtrado de aire (regulación de gases), regulación de microclima, reducción de ruido (perturbación y regulación) drenaje de aguas pluviales (regulación del agua), tratamiento de aguas residuales (tratamiento de residuos) y valor recreativo / cultural. Estos servicios se consideran importantes para las comunidades urbanas porque benefician directamente a los seres humanos, y pueden proporcionarse localmente en ecosistemas urbanos mediante espacios verdes urbanos con un mínimo de compensaciones. Gómez-Baggethuna y Barton (2013) exploran esta lista aún más, explicándolas desde las funciones del ecosistema hasta los servicios del ecosistema correspondientes y sus indicadores (o proxies cuando el servicio no puede medirse directamente). Su lista se realizó en función de las diversas formas en que los servicios de los ecosistemas urbanos pueden mejorar la resiliencia y la calidad de vida en las ciudades e identificar una gama de costos económicos e impactos socioculturales que pueden derivarse de su pérdida (Gómez-Baggethuna y Barton, 2013) . Debido a que los diferentes hábitats proporcionan y también necesitan diferentes tipos de funciones del ecosistema, las clasificaciones generales deben adaptarse a tipos específicos de ecosistemas (Evaluación de ecosistemas del milenio, 2003); Gómez-Baggethuna y Barton, 2013). Qué servicios de los ecosistemas son más relevantes para las áreas determinadas por las características ambientales y socioeconómicas de cada sitio (Gómez-Baggethuna y Barton, 2013)
2.3 Unidad de prestación de servicios (SPU)
Los ecosistemas terrestres, de agua dulce o marinos y sus procesos pueden proporcionar servicios de los ecosistemas en cualquier condición, desde una naturaleza relativamente intacta hasta espacios verdes artificiales altamente gestionados (Tallis, et al., 2013). La terminología más utilizada para explicar esas unidades de hábitat es la «Unidad de prestación de servicios» (SPU). Según Kremen (2005), las SPU se refieren al segmento de una población o poblaciones que prestan servicios en un área determinada. Burkhard et al. (2014) resumieron SPU como unidades espaciales que son la fuente de un servicio de ecosistema que incluye la colección total de organismos y sus características requeridas para brindar un servicio de ecosistema dado, así como componentes de ecosistemas abióticos.
Una SPU puede ser tan pequeña como una sola especie para un hábitat tan grande, ya sea natural o artificial. Los servicios de los ecosistemas, sus fuentes y sus beneficios son muy espaciales, y dependen de la escala y del contexto. La delineación de una SPU varía según el servicio de ecosistema que se esté considerando y cualquier variación temporal o espacial inherente a la especie de interés y al servicio en sí (Luck et al., 2003). Por ejemplo, la población global de una especie de árbol dada podría proporcionar un servicio mundial de secuestro de carbono. Las poblaciones regionales de las mismas especies de árboles pueden proporcionar un servicio de filtración de agua que beneficia a las comunidades locales, mientras que las poblaciones localizadas pueden brindar protección de ganado a las granjas individuales. Kremen (2005) y Breuste et al. (2013) resumieron posibles proveedores de servicios similares a los presentados en la tabla 2.


La provisión de servicios y la delimitación de las SPU se producen en múltiples niveles y probablemente dependen tanto del conocimiento común de la población (por ejemplo, el reconocimiento mutuo como servicio y el alcance geográfico de su operación), como de los estándares científicos (Luck et al., 2003). ). Según Kontogiannia, et al. (2010), las SPU pueden delinearse solo después de la identificación de la necesidad humana de un proceso del ecosistema (es decir, una vez que sepamos quiénes son los beneficiarios del servicio), la tasa de prestación del servicio para satisfacer las necesidades de los beneficiarios y las unidades del ecosistema ( y sus características) para proporcionar el servicio (los proveedores de servicios). Es esencial que se establezcan vínculos cuantitativos entre las características de las unidades del ecosistema y la prestación de servicios para definir la unidad y permitir una valoración adecuada. Una vez que se definen las SPU, generalmente simplifica las cosas y, en el caso de los servicios de los ecosistemas, puede establecer el vínculo entre las funciones naturales oscuras de los ecosistemas y los beneficios resultantes. (Ibídem). En las zonas urbanas, los servicios de los ecosistemas son más comúnmente proporcionados por los humedales, arroyos, lagos / mar (para ciudades costeras) y espacios verdes remanentes. Los espacios verdes urbanos son lugares al aire libre con cantidades significativas de vegetación que existen principalmente como áreas artificiales (Uy y Nakagoshi, 2008). Los espacios verdes urbanos pueden tomar forma como espacios abiertos o partes de estructuras de edificios (por ejemplo, paredes verdes). Los espacios verdes abiertos urbanos pueden tomar la forma de bosques urbanos, riberas, parques, jardines y árboles en las calles, que son de propiedad privada o del gobierno para uso público gratuito. La Tabla 3 proporciona la lista de servicios basada en la clasificación de Bolund y Hunhammar (1999) que pueden ser proporcionados por diversos ecosistemas en áreas urbanas. Los parques pueden proporcionar cinco de los seis servicios destacados del ecosistema. Por eso, esta investigación se limitará a esos cinco.

2.4 Evaluación de los servicios de los ecosistemas
La contribución de los ecosistemas a la economía mundial y al bienestar humano (como se explica en 2.1.4 y se ilustra en la figura 5) ha sido ampliamente reconocida en la ciencia y la política (Rodrigues-Loinaz, et al., 2015). Sin embargo, los servicios de los ecosistemas son cada vez más escasos (Liu, et al., 2010). Esta tendencia se debe a la falta de valoración porque a veces los servicios de los ecosistemas son intangibles (por ejemplo, el servicio de reducción de ruido y recreación). Otros argumentan que valorar el ecosistema es casi imposible, ya que los servicios de los ecosistemas son, en la mayoría de los casos, mejoras en la condición o ubicación del producto (Brown et al., 2007) y que no podemos valorar los «intangibles» como la vida humana, el medio ambiente. Estética o beneficios ecológicos a largo plazo (Constanza, et al., 1997).

Figura 5. Servicios de los ecosistemas y sus vínculos con el bienestar humano como se describe en la Evaluación del ecosistema del milenio (2005)
Paetzold et al (2010) explicaron que la provisión de servicios ecosistémicos, la demanda humana y el nivel de provisión deseado de servicios por parte de la sociedad influyen en el estado de un servicio ecosistémico. Según Tallis, et al. (2013), existen tres puntos de medición para evaluar los servicios de los ecosistemas: suministro, servicio y los beneficiarios. La métrica de la oferta solo se ocupa del sistema biofísico o del ecosistema que produce las funciones del ecosistema, la métrica del servicio incluye información crítica que vincula la oferta a los beneficiarios, y la métrica del beneficio pesa el nivel de servicio según las preferencias de la gente o los objetivos de la política social (Tallis, et al. al., 2013). Bagstad, et al. (2013) propusieron evaluar el valor de los servicios ecosistémicos mediante el análisis de la dinámica espacial de los servicios ecosistémicos. Este concepto se desarrolló porque los servicios de los ecosistemas son proporcionados por unidades de ecosistemas solo cuando están en contacto con las personas y son beneficiosas para ellas (por ejemplo, vista panorámica, agua potable, aire puro). Este concepto de dinámica espacial en los servicios ecosistémicos es similar al concepto de flujo de servicios ecosistémicos (Fisher et al., 2009; Syrbe & Walz, 2012; y Serna-Chaveza, et al., 2014). El concepto de flujo de servicios del ecosistema aborda no solo la provisión de servicios, sino también la dispersión del servicio y la importancia del movimiento del transportista y las ubicaciones de las SPU para sus usuarios. Estos conceptos de flujo de servicios no solo se centran en el punto final del servicio, sino también en cómo y dónde los prestan los usuarios / beneficiarios reales o los sumideros (absorbidos, degradados o agotados) de sus proveedores.

* clasificación de servicios basada en las Evaluaciones de los ecosistemas del milenio (2003) ** ‘Unidades funcionales’ se refiere a la unidad de estudio para evaluar las contribuciones funcionales de los proveedores de servicios ecosistémicos a una comunidad *** escala espacial indica la escala (s) de operación de El servicio en la prestación de beneficios.

2.5 Parques urbanos como unidades proveedoras de servicios
Entre las áreas verdes urbanas, los parques urbanos son una categoría específica. Este tipo de paisaje está especialmente creado para los habitantes urbanos y es el sitio típico de la vegetación urbana pública con un mantenimiento y una utilización públicos específicos (Breuste, et al., 2013). Según Konijnendijk, et al. (2013), los parques urbanos se definen como áreas de espacio abierto delineadas, en su mayoría dominadas por vegetación y agua, y generalmente reservadas para uso público. Los parques urbanos son en su mayoría más grandes, pero también pueden tener la forma de «parques de bolsillo» más pequeños.
Los parques urbanos generalmente se definen localmente (por las autoridades, y más adelante en este informe) como «parques». Varios estudios están llevando el beneficio de los parques a los habitantes urbanos, aunque no hay muchas investigaciones que indiquen explícitamente la relación entre los parques y la provisión de servicios ecosistémicos. En general, se piensa que los beneficios de los parques son dos clases de beneficios: beneficios en el sitio para aquellos que usan directamente el parque, y beneficios fuera del sitio o externos para las personas que se encuentran fuera del parque (More, et al., 1988).
Los principales beneficios en el lugar son las oportunidades de recreación que brinda el parque. Los beneficios fuera del sitio son el resultado de los procesos del ecosistema dentro de los parques que pueden mejorar la calidad de vida fuera de los límites del parque, que incluyen los efectos físicos del parque como espacios abiertos verdes (por ejemplo, los árboles y arbustos pueden reducir el aire y el ruido). Contaminación y modificación del microclima). La clasificación de Los servicios ecosistémicos que potencialmente proporciona un parque en esta investigación se basa en la investigación realizada por Constanza et al (1997), Bolund y Hunhammar (1999), y Zanin et al. (2005). Argumentaron que como una unidad de ecosistema, un parque tiene el potencial de proporcionar servicios de impacto directo e indirecto en la salud y seguridad humanas. Estos servicios incluyen servicios de regulación (regulación del microclima, purificación del aire (control de la contaminación), reducción del ruido y mitigación de la escorrentía (regulación del drenaje de aguas de lluvia)) y servicio cultural (servicio recreativo). La siguiente parte explicará cómo los parques pueden proporcionar servicios ecosistémicos para una comunidad urbana.
2.5.1 Parques para mitigar la contaminación del aire
El tráfico y la construcción, junto con la industria, la calefacción doméstica y los desechos urbanos (drenaje de aguas residuales abiertas, vertederos o incineradores de desechos sólidos) crean un problema para la calidad ambiental a través del exceso de humo. No solo crea malestar, sino que a la larga la contaminación del aire producida por las actividades urbanas aumenta las enfermedades respiratorias y cardiovasculares. La vegetación, como la que se encuentra en los parques, puede mejorar la calidad del aire al eliminar los contaminantes de la atmósfera, incluido el ozono (O3), el dióxido de azufre (SO2), el dióxido de nitrógeno (NO2), el monóxido de carbono (CO) y las partículas de menos de 10 µm ( PM10) (Escobedo, et al., 2011; Gómez-Baggethun, et al., 2013). La eliminación de la contaminación se produce cuando los árboles y los arbustos filtran las partículas en el aire a través de sus hojas (Nowak 1996, como se menciona en Gómez-Baggethun, et al., 2013).
2.5.2 Parques para regular el ruido (perturbación)
El entorno urbano generalmente contiene sonidos con propiedades espectrales y temporales considerablemente diferentes de las que producen los organismos vivos. Como se acepta generalmente, la percepción negativa del ruido se define como la perturbación y los paisajes urbanos están saturados de señales que transmiten poca o ninguna información intencional y se consideran perturbaciones. Estas señales provienen de vehículos (por ejemplo, motores y ruido de la carretera) y máquinas estacionarias (por ejemplo, acondicionadores de aire; archivo de sonido 5). La mayoría de estos sonidos se producen en bajas frecuencias acústicas (menos de 4 kHz) (Pijanowski, et al., 2011).
El tráfico, la construcción y otras actividades humanas que crean sonidos no deseados (ruido) en las ciudades aumentan el nivel de estrés de los habitantes urbanos y, al final, reducen la calidad de vida. La investigación ha encontrado que la exposición crónica al ruido resultará en una disminución de la calidad del sueño y en los niveles de concentración (Moudon, 2009), incrementará los niveles generales de estrés de los individuos (Radford y James, 2013) y tendrá efectos fisiopatológicos adversos que contribuyen a la progresión de la hipertensión u otros. Condiciones cardiovasculares (Willich, et al., 2006). La perturbación del ruido es fundamentalmente una cuestión de percepción pública, sin embargo, la perturbación continua del ruido causará trastornos de salud física además de la molestia mental. Por ejemplo, el ruido ambiental (el ruido que abarca todo lo relacionado con cualquier entorno dado) estándar para el asentamiento en Indonesia es 55dB (A) (Ministerio de Medio Ambiente, 1996) que es el nivel de ruido estándar para oficinas comerciales con conversación normal (Zannin, et al. al., 2006). Por otro lado, según Doelle (1972), el nivel de confort preferido es cuando el nivel de ruido no supera los 30 dB en los asentamientos urbanos. El sonido intermitente y continuo de 30-70dB causará la interrupción de la membrana auditiva y el nerviosismo, 65-90 dB causará alteraciones en el tejido celular de los órganos humanos (corazón, venas de la sangre, etc.) (Setiawan, 2010) y un ruido continuo por encima de 85dB resultará en un problema de audición temporal a la pérdida de audición permanente (Doelle, 1972
La superficie del suelo y la vegetación en los parques pueden atenuar la contaminación acústica a través de la absorción, la reflexión de desviación y la refracción de las ondas de sonido (Aylor 1972; Kragh, 1981; Fang y Ling, 2003; en Gómez-Baggethun, et al., 2013). Las ondas de sonido son reflejadas y refractadas por los materiales que cubren el suelo, también los troncos y ramas de árboles y arbustos, dispersando la energía del sonido a través de área, o por la amortiguación interna de las oscilaciones de ramas o tallos impulsadas por el sonido (Bucur, 2006; Van Renterghem, 2014).

2.5.3 Parques para reducir la escorrentía superficial
La gran cantidad de superficie impermeable en las ciudades conlleva un mayor volumen de escorrentía de aguas superficiales y, por lo tanto, una mayor vulnerabilidad a las inundaciones. La combinación de vegetación en los parques reduce la escorrentía superficial después de la precipitación al interceptar el agua a través de las hojas y los tallos (Villarreal y Bengtsson, 2005; referida en Gómez-Baggethun, et al., 2013) mientras que la superficie permeable actúa como una esponja almacenando el agua en los espacios hasta que se filtre como flujo pasante y flujo base (Gómez-Baggethun, et al., 2013). El paisaje urbano con una cobertura impermeable del 50-90% puede perder el 40-83% de las precipitaciones a la escorrentía superficial, mientras que el paisaje boscoso (alta densidad de árboles y arbustos) solo pierde el 13% (Bonan 2002 en Gómez-Baggethun, et al., 2013). La intercepción de la lluvia ralentiza el efecto de inundación y reduce la presión sobre el sistema de drenaje urbano (Bolund y Hunhammar, 1999). Aparte de la vegetación y el tipo de cobertura de la superficie, la pendiente del paisaje también afecta la velocidad de la escorrentía.
2.5.4 Parques para regular el microclima
Muchos factores contribuyen a la creación del efecto de isla de calor urbano;
- actividad humana intensa y tráfico que libera calor y contaminantes
- los muchos edificios altos en ciudades que atrapan la radiación de onda corta y obstruyen el movimiento del aire,
- la alta conductividad térmica de las superficies urbanas que resulta en una temperatura más alta y
- alta capacidad calorífica de las superficies urbanas (Oke, 1995 y Ca et al., 1998) (Chang, et al., 2007).
Los parques se pueden usar para regular las temperaturas locales y amortiguar los efectos de la isla de calor urbano. Se estima que el uso de vegetación en el área urbana reduce la temperatura debido a las islas de calor urbano a alrededor del 25–50% (Chang, 2007). En el Mediterráneo, los parques pueden reducir la temperatura a 4º a 5ºC (Cohen y Potcher, 2012, 2014). Este servicio se ve fuertemente reforzado por la estructura física común de los parques que incluye la combinación de la vegetación y la característica del agua. Un proceso clave que ayuda a reducir la temperatura del aire es la evapotranspiración de la vegetación en los parques. La evapotranspiración consume energía de la radiación solar y aumenta el calor latente en lugar del sensible, y en el proceso enfría las hojas y la temperatura del aire que las rodea (Taha et al., 1988; Grimmon y Oke 1991; en Bowler et al., 2010) .
La vegetación también puede regular la temperatura local de la superficie y del aire al reflejar la radiación solar y las superficies de sombra, como calles y aceras que de otra manera absorberían el calor (Gómez-Baggethun, et al., 2013). Se ha informado que un árbol grande puede gastar 9.6E + 05 kJ (230,000 kcal) de energía por día, equivalente a cinco acondicionadores de aire que trabajan 19 h por día (Federer, 1971). La característica del agua en los parques también amortigua las temperaturas extremas al absorber el calor a alta temperatura y liberarlo cuando esta frio. Este proceso ocurre en períodos cortos de noche y día, o períodos más largos en verano e invierno. La reducción de la temperatura no ocurre solo en los parques o en las áreas sombreadas. Este efecto se puede detectar hasta aproximadamente un ancho del parque que se aleja del parque (Jauregui, 1990 en (Yu & Hien, 2006). Las diferentes temperaturas entre áreas crean el movimiento de aire desde áreas con temperaturas más altas a más bajas. Este fenómeno estabiliza gradualmente la temperatura en áreas urbanas a un nivel más cómodo.
2.5.5 Parque para proporcionar espacio recreativo
De acuerdo con Purnomohadi, et al. (2006) los parques equilibran el ecosistema natural con las estructuras hechas por el hombre en áreas urbanas. También brindan un espacio natural para actividades físicas y sociales. que podría mejorar la salud humana y reducir el estrés de los habitantes urbanos. Los beneficios primarios en el lugar a menudo son las oportunidades de recreación que brinda el parque (More, et al., 1988) que brindan la oportunidad de disfrutar de la naturaleza como espacios contrastantes en comparación con paisaje urbano densamente construido. Es muy apreciado por los ciudadanos urba
nos, ya que puede experimentarse conscientemente en el esfuerzo por reducir el estrés. Estas oportunidades generalmente se equiparán con las instalaciones y el equipo que se encuentran a menudo en los parques urbanos, como pastizales abiertos para múltiples actividades, bancos, senderos peatonales o instalaciones deportivas específicas (canchas de fútbol, canchas de básquetbol, patios de recreo, senderos para ejercicios, y similares). ). Según algunos estudiosos (Boyd y Banzhaf, 2007; Fisher y Turner, 2008), la recreación no es un servicio ecosistémico, sino un beneficio que se produce utilizando tanto servicios ecológicos como bienes y servicios convencionales porque los beneficios se derivan del uso conjunto de los servicios ecosistémicos finales. y bienes y servicios convencionales. Sin embargo, en esta investigación seguimos la clasificación de Millennium Ecosystem Assessment y Bolund and Hunhammar. Debido a eso, esta investigación aún incluía la recreación como uno de los servicios del ecosistema que pueden ser proporcionados por los parques.
2.6 Planificación de los parques como SPU
La importancia de la planificación de los espacios verdes en las áreas urbanas ha tenido un creciente reconocimiento entre los grupos comunitarios y las organizaciones ambientales. Aunque la conexión directa entre el aprovisionamiento de servicios ecosistémicos y la planificación de parques es poco común, los principios ecológicos (como el contenido ecológico, el contexto, la dinámica, la heterogeneidad y las jerarquías ecológicas) se han implementado con frecuencia en la planificación de espacios abiertos como indicador de calidad o como guía de diseño. A lo largo de los años, el desarrollo de la planificación de la asignación de espacios abiertos verdes revela dos enfoques; el primer enfoque se centra en proporcionar una respuesta a las demandas humanas de recreación, servicios y calidad ambiental, mientras que el segundo enfoque se centra más en la protección del paisaje existente y los valores naturales (Maruani y Amit-Cohen, 2007) o en el suministro de beneficios de espacios verdes abiertos .
La planificación de parques dentro del concepto de servicios ecosistémicos es básicamente la técnica para conectar tres puntos de los puntos calientes de los problemas ecológicos, las unidades de prestación de servicios y el beneficiario. Sin embargo, es más fácil escribir las teorías que implementarlas en la práctica. Basado en la definición de servicios ecosistémicos, un producto ecosistémico es un servicio cuando realmente se usa y beneficia a humanos / comunidades. A menudo, hay una discrepancia de ubicación entre el sitio de una SPU y la comunidad beneficiaria. En un espacio y presupuesto limitados de las áreas urbanas, los planificadores deben ser capaces de comprender no solo el potencial de los parques como SPU, sino también los procesos que resultan en los servicios de los ecosistemas. Parece previsible desentrañar cómo y cuándo ocurre el proceso del ecosistema, tanto desde la dimensión interna de la SPU como el factor contextual que ayudará a responder no solo la cuestión de dónde pueden producirse los servicios de los ecosistemas sino también dónde se necesitan y bajo qué condiciones que se pueden proporcionar.
Aunque los servicios de aprovisionamiento solían ser los más importantes para la población urbana, en la actualidad, las personas buscan servicios culturales que ofrezcan una alta calidad de vida en las regiones urbanas. Esta condición crea el desajuste espacial común entre una SPU y sus beneficiarios. Los bienes y servicios de los ecosistemas que en realidad se consumen en las regiones urbanas se proporcionan cada vez más en las zonas del interior e incluso, en cierta medida, en otras partes del mundo, en lugar de estar cerca del beneficiario o los puntos conflictivos del problema.
Otro punto clave que se debe tener en cuenta al planificar un parque como una SPU es que las funciones del ecosistema dependen de factores naturales específicos de la ubicación y, en consecuencia, la aparición y el rendimiento de los servicios del ecosistema difieren con los sitios (Serna-Chaveza, et al., 2014 ). Por ejemplo, los tipos de hábitat natural dependen del clima, la condición del suelo y también la disponibilidad de agua y nutrientes. Aparte de eso, los vínculos espaciales entre las funciones del ecosistema y aquellos que se benefician de estas funciones también varían significativamente en la naturaleza (Sutton, 2014). Dados los complejos vínculos entre los ecosistemas y el bienestar humano, un requisito previo tanto para el análisis como para la acción es el acuerdo sobre un marco conceptual básico. El mapeo de quién y dónde los beneficios de los servicios de los ecosistemas son un componente tan importante como la evaluación de los servicios proporcionados por el ecosistema. Un marco bien diseñado, ya sea para la evaluación o la planificación, exige una estructura lógica para evaluar los procesos ecológicos y espaciales para garantizar que los componentes esenciales, así como las relaciones entre los componentes del servicio del ecosistema, se aborden adecuadamente, dado el peso adecuado y los puntos destacados Supuestos importantes y lagunas en la comprensión del sistema en el servicio ecosistémico (Millenium Ecosystem Assessment, 2003).

La interacción entre los componentes en el servicio del ecosistema es un circuito cerrado, que refleja la existencia de retroalimentaciones dentro del sistema, como se muestra en la Figura 8. A lo largo del tiempo, los impulsores indirectos se cambian no solo por las tendencias generales a largo plazo, sino también por las personas. y las estrategias de la sociedad para hacer frente a los ecosistemas cambiantes para mantener el bienestar humano. Las flechas entre los cuadros contextuales principales de la figura indican las interacciones causales entre los componentes del sistema y las direcciones generales de las interacciones. Las flechas presentan relaciones «si-entonces» simplificadas entre los componentes: por ejemplo, si hay un cambio en un controlador directo, entonces por definición habrá un cambio en el ecosistema. En realidad, por supuesto, las interacciones y sus direcciones son mucho más complejas que las representadas. Debido a las complejas relaciones entre los diferentes elementos del ecosistema y los servicios del ecosistema, puede haber efectos fatales si los seres humanos se centran en un determinado servicio del ecosistema sin prestar atención a los requisitos previos naturales para otros servicios del ecosistema en el lugar dado. Sin embargo, la mayoría de las investigaciones sobre funciones de los ecosistemas se centran en la biodiversidad y el papel de la riqueza de especies (Haase, et al., 2014) o en otras palabras; en el «producto» de una unidad de ecosistema, mientras que el nivel de servicios ecosistémicos «cosechados» de un proveedor de servicios puede considerarse más como un «flujo» de beneficio de una reserva subyacente de activos de ecosistemas. En esta comprensión del ‘flujo’, la calidad de la función del ecosistema valorada por el beneficiario depende de las identidades, densidades, biomasas e interacción de las poblaciones de especies dentro de una comunidad y la abundancia agregada y la variación temporal de esos atributos (Haase, et al. ., 2014). El proceso de planificación de una SPU está limitado por varios factores. Primero, hay una falta de marco y métodos estandarizados. La ciencia de la ecología hizo grandes avances cuando comenzó a considerar la dispersión y la importancia del movimiento para gobernar la dinámica de las comunidades ecológicas. Sin embargo, la ciencia de los servicios de los ecosistemas aún no ha hecho esta transformación y, como resultado, típicamente describe los servicios de los ecosistemas como sitios vinculados en mapas estáticos (Tallis, et al., 2013). Es importante tener una caracterización adecuada de los objetivos de servicios del ecosistema. La planificación de las unidades de suministro de servicios ecosistémicos implica la consideración de la demanda de servicios, su magnitud y distribución espacial, además de los procesos ecosistémicos subyacentes.
3.- Método de investigación y limitación
3.1 Método de investigación
Esta investigación utilizó un enfoque cualitativo para definir la relación entre la ubicación y los servicios ecosistémicos proporcionados por un parque, y los métodos que se pueden aplicar para evaluar el efecto de la ubicación en la provisión del ecosistema Servicios (en un área urbana). Los datos se recopilaron como datos secundarios de diferentes fuentes, como se presenta en la tabla 2. Estos datos secundarios se recopilaron a través de la revisión de la literatura sobre los servicios ecosistémicos proporcionados por espacios verdes abiertos urbanos y el método de evaluación que ayuda a identificar la mejor ubicación para que un parque sea un SPU.

La búsqueda en Web of Science utilizando los seis comandos de búsqueda listados arriba arrojó 488 registros únicos. Se comprobó la relevancia del título y el resumen de cada artículo utilizando los criterios de filtrado en la tabla 5a y luego se clasificaron según los criterios de la tabla b. Los documentos que no están enfocados en el contexto urbano o los cinco servicios de los ecosistemas, y los documentos que utilizan el enfoque de evaluación monetaria fueron eliminados. También se eliminaron los artículos que se centran en bosques y terrenos privados o revisiones de literatura de trabajos anteriores. Debido a la cantidad limitada de investigación que explora explícitamente la conexión entre los parques urbanos y los servicios de los ecosistemas, la investigación bibliográfica también incluyó estudios sobre los servicios de los ecosistemas de otros tipos de espacios verdes urbanos abiertos. Se agregaron otros documentos porque fueron citados por los documentos en la primera selección (bola de nieve) y parecían adecuados para responder las preguntas de investigación.

Esta investigación aplicó un análisis de contenido para proporcionar información sobre: - los factores determinantes que pueden afectar la provisión de servicios,
– la espacialidad de los factores determinantes,
– el efecto de las variables espaciales en la calidad de los servicios ecosistémicos del parque,
– los indicadores de calidad de servicio,
– servicios ecosistémicos y métodos de evaluación de la calidad del ecosistema, y
- método de asignación de parques
El resultado del análisis se sintetizó como un marco para explicar la relación espacial entre la demanda y la oferta de servicios de los ecosistemas. Al final, esta investigación sugiere un método alternativo de asignación de parques para proporcionar servicios de los ecosistemas.
3.2 Limitaciones del estudio
Existe una extensa literatura sobre los diversos beneficios de los espacios verdes abiertos urbanos en general, pero no todos los estudios han abordado en particular los parques urbanos o los servicios de los ecosistemas, a pesar de que los parques son componentes centrales de las estructuras verdes urbanas.
Numerosos hallazgos de estudios se publicaron a nivel local o nacional, en informes o incluso en publicaciones «grises», en lugar de en publicaciones revisadas por pares que se enumeran en la Web of Science. El método de la bola de nieve se implementó para reducir esta brecha, pero es posible que se hayan pasado por alto varios estudios e informes interesantes. Idealmente, debería incluirse una amplia gama de tipos de espacios verdes para tener un estudio completo sobre los servicios de los ecosistemas en áreas urbanas. Sin embargo, esta investigación se limitó al estudio de los parques urbanos. porque esta investigación tiene como objetivo crear un marco para asignar una nueva unidad de prestación de servicios (en este caso en forma de parques urbanos).
El enfoque en los parques urbanos también se selecciona porque comúnmente se planifican con la inversión de fondos públicos, lo que implica la necesidad de planearlo de la manera más eficiente porque hay más personas involucradas en el desarrollo (directa o indirectamente). Sin embargo, debido a la cantidad limitada de literatura que se centra en los servicios de los ecosistemas y los parques urbanos, y debido a que se puede recopilar mucha información importante de los artículos que se centran en las funciones de árboles individuales, cinturones verdes y bosques urbanos. Los artículos sobre humedales y parques nacionales todavía están excluidos de la investigación debido a las características significativamente diferentes (características físicas, manejo, selección de ubicación, etc.) y funciones (tipos y escala) que tienen de los parques urbanos. Los jardines privados también están excluidos debido a la falta de control que el gobierno tiene sobre el desarrollo de los jardines.
Debido a que el tiempo y la fuente de recursos constan, y debido a que esta investigación se basa en la funcionalidad de los parques urbanos, la investigación solo se centra en los cinco servicios ecosistémicos que, según Bolund y Hunhammar (1999), pueden ser proporcionados por los parques (consulte el subcapítulo 2.3 y 2.5). Los servicios ecosistémicos son; reducción de la contaminación del aire, regulación del microclima, reducción del ruido (regulación de perturbaciones), reducción de la escorrentía superficial (regulación del agua) y valor recreativo.
4.- Resultado
Este capítulo proporcionará una visión general sobre el resultado de la investigación bibliográfica. En el capítulo cinco se detallará el análisis de contenido de los artículos y cómo pueden responder las preguntas de investigación. La lista de los artículos analizados se puede encontrar en el apéndice uno, mientras que el resumen de los hallazgos se puede encontrar en el apéndice dos y tres. Las publicaciones se seleccionaron y eliminaron según los criterios de filtrado que se enumeran en la tabla 5 en el capítulo 3, lo que dejó 144 artículos para revisar. Esta lista se expandió luego utilizando la lista de referencias de los artículos filtrados de los cuales se seleccionaron y revisaron 54 artículos2. En total, los artículos revisados en esta investigación fueron 198 artículos. La tabla 6 proporciona una visión general del resultado de la búsqueda

Al observar la cantidad de artículos, podemos ver que la mayoría de las investigaciones sobre los beneficios del parque se centran en el potencial del parque para proporcionar un espacio para recreación. El potencial del parque para regular el ruido urbano y la escorrentía superficial son los menos investigados. Esta condición muestra que el potencial del parque como servicio que proporciona unidades no se ha explorado completamente. La cantidad de artículos que se revisarán parece relativamente pequeña en comparación con la cantidad de artículos obtenidos mediante el uso de comandos de búsqueda en la Web de la ciencia. Esto se debió a varios motivos: – La mayoría de los artículos sobre métodos de evaluación se centran en los cambios en el área urbana que afectan el tamaño y la cantidad de espacios verdes abiertos urbanos, la sostenibilidad urbana, la evaluación de políticas o el valor monetario de los espacios verdes abiertos. Por ejemplo; Modelo de regresión del uso del suelo para simular la reducción de espacios verdes abiertos urbanos. –
El resultado de la búsqueda de contaminación del aire todavía incluye investigaciones sobre el efecto de la contaminación del aire en la agricultura y la vegetación específica solitaria. – El resultado de la búsqueda de escorrentía superficial se centra en el drenaje de aguas pluviales y la calidad de las aguas pluviales, mientras que el enfoque en esta investigación se centra más en la reducción de volumen. – El resultado de la búsqueda de la regulación de la temperatura en áreas urbanas se centra en la reducción del consumo de energía para el sistema de refrigeración interior y la conexión entre la temperatura y la biodiversidad, que no son el foco de esta investigación.
Debido a que la investigación se basó en la lista de referencias de los artículos en Web of Science y porque los artículos se centran en más de un servicio de ecosistema, el resultado no puede clasificarse por temas de investigación.
La mayoría de las revistas sobre el paisaje sonoro y la atenuación del ruido en las áreas urbanas son publicadas por Journal Of The Acoustical Society Of America y Noise Control Engineering Journal, que no es accesible desde la red de Wageningen. El bajo resultado y el acceso limitado a las revistas en sonido muestran la poca conciencia sobre la perturbación del ruido y la función del parque para atenuarla. – Hay una serie de artículos que se centran en el uso recreativo de los parques que tuvieron que ser excluidos de esta investigación porque se centran más en el apego psicológico o en los grupos de usuarios y no en la preferencia del usuario por la característica física del parque.
De los 144 artículos encontrados en la búsqueda bibliográfica, solo 34 mencionan explícitamente los servicios de los ecosistemas. Esto demuestra que a pesar de que la conciencia sobre las funciones del parque está aumentando, todavía no están directamente conectadas a la provisión de servicios ecosistémicos. La mayoría de los estudios existentes sobre servicios de ecosistemas urbanos se realizaron en Europa, América del Norte, China y África. Con la excepción de las investigaciones en África, este hallazgo muestra que la investigación sobre ecosistemas urbanos está más establecida en los países desarrollados.
Los artículos se centran en la calidad de los suministros de servicios del ecosistema que en las demandas o los problemas ambientales en el ecosistema urbano que pueden ser resueltos por los servicios de los ecosistemas. Después de excluir los artículos que se enfocaban en bosques urbanos y jardines privados, los servicios de ecosistemas examinados en los artículos revisados fueron generados principalmente por parches urbanos verdes (infraestructura verde sin distinciones específicas entre los tipos), mezclas de uso de la tierra y parques urbanos.
4.1 Literaturas sobre los factores que determinan la oferta y la demanda de los servicios de los ecosistemas
Los artículos que mencionan específicamente los servicios de los ecosistemas en su mayoría solo abordan el concepto desde el lado de la oferta o la demanda, y solo el 36% considera la relación entre la oferta y la demanda de los servicios de los ecosistemas. La conexión entre la demanda y la oferta discutida en los artículos ocurre en el vecindario como la escala más pequeña a la regional. A pesar de que la conexión entre la oferta y la demanda a escala global se mencionó en algunos artículos, solo actuó como una introducción o una base para enfatizar la importancia de los espacios verdes. La mayoría de los artículos recopilados de la Web of Science y la búsqueda ampliada se centran en los factores que determinan la producción de suministro de servicios de los ecosistemas (66%). Solo el 29% discute la formación de la demanda de servicios ecosistémicos. No todos los artículos que se centran en el suministro de servicios de los ecosistemas se centran en los parques. Esos artículos se incluyeron en esta investigación porque los elementos discutidos en los artículos aún se pueden implementar en un parque. Por ejemplo; Las conclusiones de la investigación sobre la eliminación de contaminantes del aire por los árboles urbanos pueden ampliarse al papel de la vegetación dentro de un parque.

* El porcentaje presentado en esta lista no suma el 100% porque algunos de los artículos pueden tener más de un enfoque. Por ejemplo; En demanda y suministro, o suministro y dispersabilidad de funciones. Un pequeño porcentaje de los artículos menciona (aunque en su mayoría no explícitamente) la capacidad de las funciones y los problemas para dispersarse desde la fuente y la capacidad de las personas para viajar. Los artículos comúnmente mencionan el problema y la capacidad de la función para dispersarse de la fuente al mencionar la distancia de las fuentes en las que las personas aún pueden recibir un problema o una función (Churkina et al., 2015; Lin et al., 2015; Casalegno et al. al., 2014; Loretta & Varone, 2014; Amorim et al., 2013; Segaran, Lewis, y Ostendorf, 2013; O’Farrell, et al., 2012; etc.).
Esta capacidad se menciona principalmente en los artículos que se obtuvieron de la búsqueda extendida. El porcentaje de este hallazgo en los artículos recopilados en la búsqueda de Web of Science es bajo. La mayoría de las investigaciones sobre el beneficio o los espacios verdes abiertos se realizan solo dentro del borde del espacio verde abierto en cuestión. Esto muestra la poca conciencia acerca de la capacidad de las funciones del ecosistema para dispersarse de la fuente desde sus unidades proveedoras. Los artículos recopilados de la búsqueda extendida mencionan la transportabilidad más a menudo porque se basan en artículos que ya mencionan sobre la transportabilidad y el flujo de servicios de los ecosistemas. La capacidad de viajar de las personas se menciona principalmente en artículos que se centran en el servicio de recreación; Sin embargo, el porcentaje sigue siendo bajo. Esto también se debe a la tendencia de la investigación a realizarse solo dentro del borde de los espacios verdes abiertos que se utilizan como estudio de caso, y a centrarse en el uso del parque. La capacidad de viajar de las personas solo se menciona explícitamente en las investigaciones sobre accesibilidad de las personas (Wang et al., 2015; Kaczynski et al., 2014; Lin et al., 2014; Lee & Shen, 2013; van Holle et al., 2012; Yilmaz et al., 2007) y evaluación de costo-beneficio (Abichou & Zaibet, 2008; Fleischer & Tsur, 2003).
4.2 Literaturas sobre los métodos de evaluación de los servicios de los ecosistemas
Los métodos de valoración no monetarios en los artículos revisados se pueden dividir en términos generales en métodos ecológicos y socioculturales. La valoración ecológica considera los resultados físicos o no físicos, que tienen un valor indirecto para el ser humano (Winkler, 2006), mientras que el enfoque sociocultural considera principalmente los servicios de los ecosistemas en función de sus beneficiarios y las preferencias del usuario. Dentro de los artículos revisados, el enfoque no monetario se centró en regular y respaldar los servicios de los ecosistemas. El análisis ecológico de los servicios de los ecosistemas se realiza comúnmente al comparar los indicadores estándar con la medición física en combinación con la división de la tierra, los usos de la tierra y los cambios en el uso de la tierra. Entre los cinco principales servicios ecosistémicos urbanos enfocados en esta investigación, la capacidad del espacio abierto verde para regular la escorrentía superficial y la reducción de ruido son menos examinadas

La Figura 9 proporciona una visión general de los 148 artículos que se centraron en los métodos de evaluación de los servicios de los ecosistemas. La lista incluye servicios que no fueron el foco de esta investigación porque la mayoría de los artículos se enfocan en múltiples servicios. La regulación del agua (incluida la reducción de la escorrentía superficial y la purificación del agua) es un servicio importante del ecosistema, tanto para el suministro de agua dulce como para la mitigación de las inundaciones, por lo que es el servicio más investigado dentro de los servicios de regulación que utiliza indicadores como la escorrentía del agua y la tasa de erosión ( Wu, et al., 2013, Reistetter & Russell, 2011, Norman, et al., 2012; Casalegno, et al., 2014), recarga de agua subterránea (Haase, 2009; y Farrell, et al., 2012), la relación de demanda y aprovisionamiento (Kroll, et al., 2012) y evapotranspiración (Schetke y Haase, 2008).
Aunque la regulación del agua es el servicio ecosistémico más investigado, la reducción de la escorrentía superficial es menos investigada. La mayoría de las investigaciones relacionadas con el agua se centran en la infraestructura de drenaje de aguas pluviales, la purificación de agua y la retención de agua como suministro subterráneo. La modelación cuantitativa desempeña un papel importante en la evaluación de los servicios de los ecosistemas y la dispersión de problemas en las áreas urbanas. Se utilizan varios modelos para valorar la demanda y el aprovisionamiento de ES, incluidos los modelos biofísicos, empíricos, basados en SIG, estadísticos y basados en encuestas. Los enfoques no monetarios practicados en los artículos revisados se resumen en el capítulo 5 y el apéndice 4.
5 .-Discusión
Este capítulo comenzará con una breve respuesta a las preguntas de investigación, una, dos y cuatro, seguidas de una breve respuesta a la pregunta de investigación principal. Una elaboración adicional de las respuestas a las preguntas subresearch seguirá la subsección. La pregunta tres de la sub-investigación se responde en detalle en el apéndice cuatro. La primera pregunta de investigación fue:
“¿Qué factores determinan el aprovisionamiento de las funciones del ecosistema (suministro) por parte de un parque urbano y cuán espacialmente variables son?”
La capacidad de un parque para proporcionar las funciones del ecosistema (suministro de servicios del ecosistema) está determinada por las características físicas del parque (su tamaño, forma, tipos de vegetación y altura, abundancia de vegetación, cobertura verde, tipo de suelo, condición del microclima, hora del día y la estación), aparte del tipo de suelo, los factores generalmente no son específicos de la ubicación y pueden realizarse en cualquier lugar, según el diseño. El tipo de suelo varía en cada ubicación, lo que puede influir en los tipos de vegetación que se utilizarán en un parque, y determina la capacidad del parque para absorber el ruido y la contaminación del aire, y la capacidad de retención y filtración del agua del parque (más adelante se detalla en el apéndice dos). Sin embargo, el desarrollo tecnológico en geología y arquitectura de parques disminuye esta dependencia, lo que también reduce la variabilidad espacial de este factor. Una información más detallada sobre las características específicas que determinen las diversas funciones se da en la subcapítulo .5 2.

5.1. La segunda pregunta fue:
“¿Qué factores determinan la demanda de servicios de los ecosistemas por parte de las poblaciones urbanas y qué tan espacialmente son?”.
El nivel de demanda de un servicio de ecosistema está determinado por los dos factores siguientes: – Presencia de problema (s) y – Presencia de personas (población) que sufren el problema (s). Una demanda se forma solo cuando ambos factores están presentes. Cuanto más grave sea el problema y el mayor número de personas (población) que sufren el problema, más prominente será la demanda de servicios ecosistémicos. Estos factores varían fuertemente en el espacio. La presencia de los problemas y su gravedad están determinadas por las fuentes que pueden centrarse en ciertos lugares o extenderse por todo el paisaje. La presencia y la cantidad de población humana también difieren según la ubicación. En el subcapítulo 5.2 se ofrece información más detallada sobre problemas específicos relacionados con la demanda de diversos servicios de los ecosistemas.

La conexión entre la oferta (pregunta de investigación 1) y la demanda (pregunta de investigación 2) de los servicios de los ecosistemas se puede ilustrar en la figura 10. Una oferta se convierte en un servicio cuando hay una demanda y cuando la oferta alcanza y beneficia a la población humana que la demanda. mientras que la demanda se forma cuando hay una población que sufre de un problema.
La respuesta a la cuarta pregunta de investigación:
“¿Cuál es la relación espacial entre la oferta y la demanda de los servicios de los ecosistemas?”
Es menos sencilla. Desde la respuesta a la primera y la segunda pregunta, sabemos que la demanda varía espacialmente, mientras que la oferta, siempre que no esté fuertemente controlada por el tipo de suelo, puede realizarse en casi cualquier lugar.
¿Eso significa que todos los parques deberían estar ubicados simplemente en un lugar donde la demanda es la más alta?
La respuesta depende de cómo se superponen la función de un parque, los problemas y las personas. Esta superposición y cómo se formó se puede entender a partir de la respuesta de las siguientes preguntas:
- ¿Se dispersa el problema de una fuente?
- ¿Se dispersan las funciones del ecosistema del parque?
- ¿Se espera que la gente viaje?
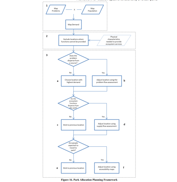
Por ejemplo, si ni los problemas ni la función pueden dispersarse de la fuente por un transportista y no se espera que la gente viaje, la demanda se forma en el sitio y el parque debe ubicarse donde la demanda sea la más alta. Si los problemas no se dispersan, pero las funciones sí (por ejemplo, la regulación del calor en un parque), debemos decidir la ubicación en función de la distancia en la que las funciones se dispersan para beneficiar a las personas (por lo tanto, se convierten en un servicio ecosistémico) más allá del parque. frontera. Si los problemas y la función se dispersan desde la fuente por un transportista a través del espacio (por ejemplo, la contaminación del aire y el servicio de regulación y perturbación del ruido que se transporta por el viento) y un parque puede (parcialmente) interceptar el problema antes de que llegue a las personas, entonces el parque se puede ubicar entre la fuente del problema disperso y los destinatarios potenciales del problema. Información más detallada sobre la superposición entre los servicios del ecosistema, las personas y el problema, y la importancia de esta información para la selección de la ubicación de un parque que figura en el subcapítulo 5.4. Para planificar una ubicación para un parque urbano como una unidad proveedora de servicios ecosistémicos (pregunta de investigación principal), la oferta y la demanda de la función del ecosistema deben superponerse entre sí, aunque esto no significa necesariamente que coincidan espacialmente (vea el párrafo anterior).
Para esto, necesitamos saber a qué problemas se enfrenta la población, qué servicios se necesitan (demandados), la distribución de la demanda, la ubicación potencial, las características de los problemas y los servicios de los ecosistemas (si las funciones pueden dispersarse para brindar beneficios a las personas) , la disposición de las personas a viajar y los factores que determinan la prestación de servicios. El subcapítulo 5.5 presenta el marco general que se utilizará en la asignación de parques y el razonamiento detrás de ellos.
5.1 ¿Qué factores determinan las funciones de aprovisionamiento (suministro) del servicio del ecosistema por parte de un parque urbano y cuán espacialmente variables son?
Para responder a la pregunta de investigación, debemos subrayar la distinción entre las funciones del ecosistema y los servicios del ecosistema. Las funciones de los ecosistemas son básicamente el potencial de los ecosistemas (en este caso, los parques) para suministrar servicios de los ecosistemas. Los servicios de los ecosistemas son las funciones de los ecosistemas que realmente se entregan y benefician a la población humana. Por lo tanto, los servicios de los ecosistemas requieren la presencia de beneficiarios que demandan dichos servicios vinculados por una ruta de flujo específica a la unidad proveedora de servicios (Bagstad, et al., 2014).
Este subcapítulo resumirá los factores que determinan la provisión de funciones del ecosistema por parte de los parques. Los factores que determinan la provisión de servicios ecosistémicos se detallarán en el subcapítulo 5.4 debido a su inseparabilidad con la demanda. Una explicación más detallada sobre el efecto de los factores determinantes está disponible en el apéndice dos. Como una unidad del ecosistema, un parque puede filtrar el ruido y la contaminación del aire, regular el calor, actuar como un sumidero para la escorrentía de la superficie y proporcionar un espacio recreativo. Estas funciones se crean debido a los procesos del ecosistema por la vegetación, el suelo y el agua en el parque, que están influenciados por el tamaño del parque.y el tipo de suelo en la ubicación del parque.
Esos factores también pueden denominarse factores determinantes de la función del ecosistema del parque (consulte la tabla 8). Aparte de los tipos de suelo y los factores temporales (estación), los factores determinantes no son específicos de la ubicación. Esos factores pueden proporcionarse en cualquier ubicación y verse afectados por el diseño del propio parque. Ellos determinan la provisión de un parque de diferentes maneras. Por lo general, cuanto mayor sea el tamaño de un parque, más eficiente será proporcionar servicios. Esto se debe a que generalmente hay más vegetación en parques más grandes que pueden absorber más contaminación del aire y ruido. El tamaño del parque más grande también significa que hay más superficies en las que el agua puede infiltrarse y más sistema de raíces para contener el agua. Sin embargo, el tamaño más grande del parque no se correlaciona con una temperatura más baja (Chang et al., 2007; Ren, et al., 2013) o el uso recreativo (Cohena, et al., 2010).
El diseño del sitio influye en la estructura física del parque (por ejemplo, la forma del parque, la forma del corredor del viento, la presencia del elemento agua, etc.) que determinan la capacidad del parque para regular los problemas y la estética del parque (lo que puede aumentar la uso para la recreación). Cuanto mayor sea el porcentaje de cobertura verde, mayor será la vegetación que puede absorber la contaminación del aire y el ruido; Más área sombreada y más evapotranspiración, por lo tanto menor temperatura; y más sistema de raíces para retener el agua (Kawashima, 1991; Critchley & Siegert, 1991; Sheshua-Bar, 2000; Chang, 2007; Bruce, 2003; Bucur, 2006; Norton et al., 2015).
Única para las funciones recreativas / culturales, la estructura física del parque es el factor más determinante porque determina la estética del parque y la capacidad de acomodar actividades recreativas / culturales. Los diferentes tipos de vegetación tienen diferentes alturas de madurez, densidades de follaje, sistemas de ramas y raíces, todo lo cual determina la evapotranspiración de la vegetación (y del parque), la absorción de contaminantes y agua (Gheorghe & Ion, 2011) y la capacidad de crear una barrera para Sonido (Bucur, 2006) y dispersión de la contaminación (van Hove, 2014). El tipo de suelo tiene más influencia en la capacidad de un parque para brindar servicio de lo que parece. Los diferentes tipos de suelo no solo afectan el tipo de vegetación que se puede usar en el parque, los diferentes tipos de suelo también tienen diferentes capacidades de filtración de agua (Pauleit y Durham, 2000; Yang, et al., 2015) y la capacidad de absorción de contaminantes y ruido . El contenido de agua de los diferentes tipos de suelo también determina la capacidad del parque para reducir la temperatura cercana al suelo. Los distintos tipos de suelo determinarán las funciones del ecosistema que produce el parque. Sin embargo, ahora hay muchas soluciones tecnológicas para manipular el suelo para satisfacer cualquier requerimiento físico (por ejemplo, agregar materia orgánica) que disminuya la dependencia del suelo. Los factores temporales (diferentes horas del día y temporada) determinan la capacidad del parque para brindar servicios al influir en el proceso de fotosíntesis y evapotranspiración de la vegetación, la temperatura ambiente, la humedad relativa, la velocidad del viento, la dirección del viento, la lluvia, la radiación solar (Kawashima,1991; Dhakal y Hanaki, 2002).
Aparte de eso, la cobertura de follaje de la vegetación también difiere por temporada. La influencia de cada factor determinante a menudo no es un efecto independiente, sino una combinación de dos o más factores. Por ejemplo, el tamaño del sitio influye en el diseño implementado en el parque y la temporada influye en el porcentaje de cobertura verde en el parque (se deja caer en invierno en países templados o durante la sequía en países tropicales). Más explicaciones sobre cómo esos factores determinan las funciones de aprovisionamiento (suministro) del servicio del ecosistema están disponibles en el apéndice dos.
5.2 ¿Qué factores determinan la demanda de servicios de los ecosistemas por parte de las poblaciones urbanas y qué tan espacialmente son?
Un problema puede ocurrir incluso sin la presencia de humanos, pero se forma una demanda cuando en realidad hay un problema (o problemas) que enfrenta la población humana. Comprender la demanda es muy importante cuando planificamos una unidad de prestación de servicios porque los servicios del ecosistema que son más relevantes en un área urbana determinada varían mucho en sus características ambientales y socioeconómicas (el problema y las personas que lo padecen). Dentro de los límites establecidos por la definición de servicios ecosistémicos, aquí utilizamos el término problema potencial 4 y real para proporcionar una distinción clara entre los problemas que ocurren en áreas sin población humana y aquellos con la presencia de población humana. La diferencia entre ellos se ilustra en la figura 11 y 12.

E1 y E2 representan áreas con problemas. La presencia de la población humana (B1 y B2) convierte a E2 en un problema real que constituye una demanda de un servicio de ecosistema. E1 es un problema potencial porque no hay presencia de población humana que sufra el problema. B1, B2 y B3 representan los diferentes niveles de demanda de servicios del ecosistema. Solo una parte del B2 sufre el problema, lo que lleva a una menor demanda de servicios del ecosistema en comparación con B1. Debido a que la población de B3 no sufre problemas, entonces no hay demanda de servicios ecosistémicos en B3. Un problema potencial se convierte en un problema real con la presencia de humanos o cuando el problema comienza a afectar a la población humana. Los problemas reales son los que forman una demanda de servicios ecosistémicos, de ahí la demanda de un parque 5. La presencia de problema (s) y la población humana varían en cada ubicación, lo que significa que la demanda de servicios del ecosistema también varía en cada ubicación. La variación determinada por si los problemas y la población humana están presentes, la gravedad del problema y la cantidad de la población. Las combinaciones de esas variables determinan el nivel de la demanda del servicio del ecosistema.
4 Este término se usa para no disminuir la importancia del problema potencial, pero solo para simplificar la terminología. 5 A partir de este punto, los problemas reales se denominarán demanda.

5.2.1.-Problemas
La Tabla 9 proporciona la lista de factores que determinan la gravedad del problema. La producción en la fuente tiene una fuerte influencia en la gravedad del problema. La contaminación del aire y las perturbaciones acústicas en las zonas urbanas se producen comúnmente por el tráfico, las actividades industriales o las actividades domésticas. Básicamente, el calor se produce a partir de la combinación de la energía solar que llega a la Tierra 6 y / o subproducto de las actividades humanas (aire acondicionado, calor de la máquina en funcionamiento, etc.). La escorrentía superficial es el resultado de la precipitación. La condición temporal determina la producción del problema 7, mientras que las características físicas (topografía y tipo de suelo) de la ubicación determinan la cantidad de producción de los problemas que se absorbe, atrapa, refleja o emite. La topografía o la condición de la pendiente de un área determina la gravedad del ruido, la contaminación, el calor y la escorrentía de la superficie, ya que afecta la dispersión del problema (Bucur, 2006; Reed, et al., 2012). Los usos de la tierra del área determinan la gravedad de los problemas de dos maneras. En primer lugar, los diferentes usos de la tierra producen una contaminación antropogénica del aire, una perturbación del ruido y un exceso de calor, que pueden influir en la gravedad del problema. Segundo, determina la estructura física (cañón urbano, la forma del corredor, etc.) del área que determina la dispersión del problema.

6 alrededor del 47% de la radiación solar es recibida directamente por la tierra y la superficie del edificio. Fuente no válida especificada. Algunas se reflejan de inmediato en la atmósfera y otras se absorben, para ser emitidas a la atmósfera en condiciones más frías (generalmente en la noche) . 7 por ejemplo: el aumento de la capa de nubes en el otoño o el monzón disminuye la cantidad de radiación solar que llega a la superficie de la tierra; el ozono de la superficie se forma más fácilmente en los días cálidos y soleados que en los días nublados y fríos. Fuente no válida especificada .; en diferentes horas del día hay diferentes frecuencias de actividades humanas que pueden producir los problemas (por ejemplo, tráfico en hora punta por la mañana o por la tarde, actividades en centros de negocios y actividades en asentamientos en la tarde / noche)
La gravedad del problema es a menudo también el efecto combinado de dos o más factores. Por ejemplo, el volumen de escorrentía superficial aumenta significativamente en los centros de negocios (uso del suelo) que se ubican en un terreno con una pendiente pronunciada (topografía) durante el monzón (temporada). Una descripción más detallada sobre cómo esos factores determinan la gravedad de los problemas está disponible en el apéndice tres.
5.2.2 Gente
La demanda de servicios ecosistémicos se forma cuando el área problemática se superpone con la población humana. A veces, la población humana se encuentra en el mismo lugar con la fuente del problema; a veces se encuentran en diferentes lugares, pero la población humana todavía sufre el problema. La relación espacial entre la población humana y los problemas que crean la demanda de servicios de los ecosistemas está determinada por la forma en que se dispersan los problemas, lo que se explicará con más detalle en el subcapítulo 5.4. Cuanto mayor sea la población humana que experimenta o se ve afectada por el (los) problema (s), mayor será la demanda de los servicios del ecosistema. Este factor es muy específico de la ubicación (varía espacialmente). La cantidad de población en un área determinada se ve afectada por la dinámica demográfica que está determinada por la tasa de inmigración o emigración, la mortalidad y la fertilidad, el uso de la tierra, la hora del día y la política implementada en esa área. Los diferentes usos del suelo tienen diferentes tamaños de población y diferentes dinámicas demográficas. Los asentamientos comúnmente tienen mayor tamaño y densidad de población que el área industrial. Sin embargo, el tamaño de la población de los asentamientos suele ser mayor durante la noche que durante el día, mientras que los centros de negocios suelen tener un mayor tamaño de población durante el día que la noche.
5.3 .-¿Cómo podemos evaluar el efecto de los factores determinantes en la oferta y demanda de los servicios de los ecosistemas?
Podemos evaluar el efecto de los factores determinantes en la oferta y la demanda de los servicios de los ecosistemas mediante el uso de diversos métodos de evaluación. En la evaluación de los servicios de los ecosistemas, se han desarrollado muchos métodos para evaluar la demanda o la oferta. Muchos fueron desarrollados bajo la plataforma de SIG. Algunos métodos se desarrollaron como un programa diferente por completo, pero aún se pueden combinar con GIS.
5.3.1 Evaluación de la oferta
Existen numerosos métodos de evaluación que utilizan un enfoque ecológico o sociocultural para analizar la provisión de servicios de regulación y el uso del servicio cultural / recreativo de los parques. La valoración ecológica considera los resultados físicos o no físicos, que tienen un valor indirecto para el ser humano (Winkler, 2006), mientras que el enfoque sociocultural considera principalmente los servicios de los ecosistemas en función de sus beneficiarios y las preferencias del usuario. El análisis ecológico de los servicios de los ecosistemas generalmente se realiza comparando los indicadores estándar (o proxies cuando el servicio final es difícil de cuantificar) con la medición física, la división de la tierra, los usos de la tierra y los cambios en el uso de la tierra. El enfoque sociocultural se realiza comúnmente mediante el análisis económico, como la disposición a pagar (WTP) y la disposición a aceptar (WTA) que utiliza la moneda como unidades de medición.
Para muchos que regulan los servicios de los ecosistemas, es difícil distinguir entre las funciones y los servicios de los ecosistemas. Para evaluar los servicios de regulación, Villamagna et al. (2013) sugieren utilizar el rendimiento del trabajo ecológico en lugar de las mediciones de calidad ambiental utilizadas convencionalmente para resolver el problema de la ambigüedad del proceso final en los servicios de regulación. Por ejemplo, las partículas que realmente se eliminan del aire se deben usar para indicar los servicios de mitigación de la contaminación en lugar de usar solo mediciones de puntos de corte transversal. Este enfoque distinguirá las funciones del ecosistema que realmente se entregan y se convierten en servicios del ecosistema. El uso de un enfoque ecológico también tiene menos sesgo que el enfoque sociocultural debido a su valor empírico.
El modelado cuantitativo desempeña un papel importante en la evaluación de la oferta de servicios ecosistémicos, incluidos los modelos biofísicos, empíricos, basados en SIG, estadísticos y basados en encuestas. Estos modelos están destinados a ser utilizados para cualquier tipo de paisaje. Sin embargo, debido a que el sistema ecológico urbano es muy diferente de los sistemas ecológicos no urbanos (Gomez-Baggethun et al. 2013), los modelos utilizados para la valoración del servicio del ecosistema urbano deben ajustarse al entorno urbano complejo y multifuncional. El apéndice cuatro, sección A, proporciona la lista y una breve descripción de los métodos que se utilizan comúnmente para analizar la oferta de servicios de los ecosistemas.
5.3.2 .-Evaluación de la demanda
Para comprender las demandas de los servicios de los ecosistemas, necesitamos tener los datos sobre los problemas reales y la población humana. La información se puede recopilar a partir de modelos estadísticos, monitoreo socioeconómico o entrevistas, y monitoreo físico de la calidad del ecosistema. El modelado es una herramienta común que se utiliza para estimar escenarios futuros, para llenar vacíos de datos o para ayudar a comunicar la condición actual a los tomadores de decisiones y a los ciudadanos en una presentación visual. Los modelos utilizados para ayudar a evaluar y comprender la demanda de servicios generalmente se desarrollan en base a problemas y objetivos específicos. Por ejemplo, el M-SEVI (Índice de vulnerabilidad socioambiental modificado) se desarrolló para analizar la vulnerabilidad de la población en función de su condición social; URBIS para la calidad del aire, la perturbación del ruido y el riesgo de seguridad; CALPUFF para la contaminación del aire; HIERBA para escorrentía superficial / peligro de inundación 8. Para comprender completamente la gravedad de todos los problemas que enfrenta la población humana, debemos utilizar una combinación de métodos. El apéndice cuatro, sección B, proporciona la lista y una breve descripción de los métodos que se utilizan comúnmente para analizar la demanda de los servicios de los ecosistemas.
5.4 ¿Cuál es la relación espacial entre la oferta y la demanda de los servicios de los ecosistemas?
Para poder seleccionar una ubicación de un parque como proveedor de servicios, debemos entender no solo los factores que determinan la oferta y la demanda, sino también la forma en que el problema, las personas y los servicios se conectan espacialmente entre sí. Necesitamos entender cómo y dónde se entrega la oferta, cómo y dónde se forma la demanda, y cómo pueden conectarse / superponerse entre sí. Para ello, se deben considerar los siguientes aspectos:
- Algunas funciones del ecosistema se dispersan desde la fuente de las unidades de aprovisionamiento para proporcionar beneficios a la población humana (por lo tanto, se convierten en servicios del ecosistema). Las funciones se dispersan de la fuente por procesos biofísicos o antropogénicos (portador) (Serna-Chaveza, et al., 2014); a lo largo de una trayectoria de flujo.
- Algunos problemas se dispersan desde la fuente de las fuentes del problema hasta la población humana (lo que crea una demanda de servicios de los ecosistemas). Los problemas se dispersan desde la fuente mediante procesos biofísicos o antropogénicos (portadores) a lo largo de una trayectoria de flujo.
- Las personas pueden viajar a un parque para obtener el beneficio de las funciones del ecosistema que proporciona, o alejarse de un lugar para evitar problemas.
Tiene que haber una superposición entre las personas con el problema para crear demanda, también entre las personas y el parque o las funciones del ecosistema que proporciona el parque (para que las personas obtengan beneficios y para que el parque se convierta en un proveedor de servicios del ecosistema). Fisher et al. (2009) y Syrbe & Waltz (2012) explican esta coincidencia con el término «relación espacial». Según Fisher, et al. (2009) y Syrbe y Walz (2012) hay tres posibles relaciones espaciales; In-situ, omnidireccional y direccional. Las relaciones espaciales se crean por la superposición entre la fuente de las funciones del ecosistema o la fuente del problema con las personas, como se ilustra en la figura 13a-f.
8 más detalles sobre estos modelos se pueden encontrar en el apéndice 4.1.

Las relaciones espaciales explicadas e ilustradas anteriormente están determinadas principalmente por la capacidad de las funciones y problemas del ecosistema para dispersarse desde la fuente. Cuando los servicios y problemas se dispersan de la fuente, la relación está determinada por cómo (lo que la hace) se dispersa desde La fuente y hacia dónde.
Cuando ni el servicio ni los problemas se dispersan de la fuente, los movimientos de las personas determinan la relación. La importancia de las relaciones espaciales entre el parque (con sus funciones), las personas y los problemas se explica en 5.4.1 a 5.4.3. La Sección 5.4.1 explica la capacidad de las funciones de los ecosistemas para dispersarse desde la fuente y su relación espacial con sus beneficiarios para formar servicios de los ecosistemas. La sección 5.4.2 explica la capacidad de los problemas para dispersarse desde la fuente y sus relaciones espaciales con las personas para formar la demanda. La sección 5.4.3 explica la relación espacial entre los servicios de los ecosistemas y la demanda. La capacidad de las personas para viajar no se explica en una sección separada porque afecta tanto el servicio del ecosistema como la formación de la demanda. En su lugar, la explicación se incluye en ambas secciones. La Sección 5.4.4 explica los requisitos de ubicación para que un parque realmente brinde beneficios a las personas.
5.4.1 Funciones y personas del ecosistema (suministro de suministros)
Los servicios del ecosistema se proporcionan cuando las funciones del ecosistema se entregan y benefician a las personas. Las cinco funciones principales del ecosistema producidas por los parques pueden proporcionar beneficios a las personas en primer lugar en el sitio. Algunas funciones del ecosistema se dispersan desde la fuente por un transportista y proporcionan beneficios a las personas en otro lugar. Cuando una función del ecosistema solo puede proporcionar beneficios en el sitio o no puede dispersarse de la fuente, se espera que la gente viaje al parque para obtenerla. Por otro lado, cuando una función se dispersa desde la fuente alejada del parque y proporciona beneficios a las personas en otro lugar, no se espera que las personas viajen a un parque para obtener los beneficios de la función. Un parque puede regular la perturbación del ruido interceptando el problema antes de que llegue a las personas. La onda acústica es absorbida en parte y reflejada en parte por las estructuras dentro del parque (ya sea vegetación o edificios y muebles del parque) que reduce el nivel de sonido (vea el apéndice dos). El beneficio de esta función es mayor afuera (en la dirección a favor del viento) del parque en lugar de en el mismo parque. Esto se debe a que, dentro del parque, el proceso de reducción de ruido (por el parque) todavía está ocurriendo mientras el proceso haya finalizado es difícil decir si la función se dispersa de la fuente a la gente. Sin embargo, debido a que las personas (solo) en la dirección a favor del viento pueden recibir el beneficio de un parque para reducir las molestias causadas por el ruido, aún podemos decir que el parque (y su función) tiene una relación direccional con la gente 10. La regulación de la escorrentía superficial ocurre de manera similar con la función de regulación de ruido. Un parque intercepta y absorbe el flujo de la escorrentía superficial antes de que llegue a las personas. La lluvia se filtra por el dosel de la hoja y el agua que realmente llega al suelo (incluida la escorrentía superficial desde el exterior del parque) se infiltra en el suelo. Esta función reduce el volumen de escorrentía superficial que llega a las personas. Solo las personas en la parte bajan del parque pueden beneficiarse de esta función, por lo que esta función tiene una relación espacial direccional con las personas. Sin embargo, la función no se dispersa de la fuente a la gente. Tampoco se investiga qué tan lejos de un parque las personas pueden recibir este beneficio.
Similar a las funciones de regulación para el ruido y la escorrentía superficial, un parque también puede interceptar (y regular) el problema de la contaminación del aire. Podemos identificar que las personas fuera del parque pueden obtener el beneficio de esta función. El parque regula el nivel de concentración de la contaminación del aire al absorber el contaminante (por la vegetación y el suelo) y liberar el aire limpio a la atmósfera. El resultado del proceso es oxígeno y aire con bajo nivel de contaminantes. Las personas pueden viajar a un parque para recibir este beneficio (de aire fresco), pero las personas que viven en la zona a favor del viento del parque pueden recibir este beneficio sin tener que acceder físicamente al parque porque el oxígeno y el aire menos contaminado se dispersan desde la fuente hacia afuera del parque. Parque por viento a la gente. El movimiento del viento (que está determinado por la condición meteorológica y las estructuras urbanas como se explica en el apéndice dos) determina dónde se dispersan las funciones.
Esta 9 la relación espacial entre el problema y las personas que se explica en 5.4.2 10 La dirección y la distancia en que las personas pueden recibir el beneficio de esta función se explican con más detalle en el apéndice 1
Esta condición crea un sesgo direccional al aprovisionamiento de servicios ecosistémicos. Por lo tanto, la relación espacial del parque con los beneficiarios es in situ o direccional. Un parque puede regular la temperatura ambiente no interceptando el calor, sino absorbiendo el calor dentro del parque y produciendo aire más frío a través de la evapotranspiración. La gente suele venir a un parque para refrescarse. Sin embargo, el aire más frío producido por el parque también puede dispersarse de la fuente por el viento a la gente. El movimiento del viento a medida que el transportista crea un sesgo direccional, por lo que el parque tiene una relación espacial in situ o direccional con las personas, según la disposición de las personas a viajar y su ubicación. La recreación, que puede reducir el estrés experimentado por la población urbana, puede ser disfrutada por las personas ya sea en el sitio (relación in situ / in situ) o fuera del sitio, siempre y cuando el contacto visual esté disponible (relación omnidireccional). El uso de un parque por parte de personas para recreación depende de la capacidad de movimiento / viaje de las personas más que del servicio en sí. El beneficio que las personas obtienen al realizar actividades recreativas en un parque no se puede obtener fuera del parque. Sin embargo, también se puede argumentar que el acceso visual de un parque tiene un beneficio recreativo similar al acceso físico. Por eso, podemos decir que para el servicio de recreación, un parque tiene una relación espacial tanto in situ como omnidireccional con los beneficiarios. Aparte de eso, debido a que la mayor parte del beneficio se proporciona en el sitio o el acceso visual (que es altamente limitado (11), podemos decir que el servicio de recreación no puede dispersarse de la fuente
Para las funciones que se dispersan desde la fuente, el patrón de flujo del transportista y la estructura física de las áreas circundantes determinan el tamaño y la dirección del área de servicio. También determinan el movimiento del transportista y su superposición con la población humana. En el caso de que el transportista sea aire (viento) o agua, el patrón de flujo se puede analizar desde su movimiento (diario, mensual y estacional) para predecir la tendencia promedio. Los cambios en la estructura física del paisaje (y los usos del suelo) a lo largo de la trayectoria del flujo también cambiarán el comportamiento del movimiento. Para las funciones que no pueden dispersarse desde la fuente, la proximidad del parque a las personas es importante para garantizar que las personas puedan recibir el beneficio. Para el acceso visual, el tamaño y la dirección del área de servicio se pueden analizar según los usos del suelo y las estructuras físicas (por ejemplo, alturas de edificios y patrones de corredores) del paisaje que rodea el parque.
5.4.2 Problemas y personas (formación de la demanda)
La forma en que los problemas se superponen con las personas puede ocurrir de diferentes maneras. Hay dos tipos de problemas; Aquellos con los que se dispersan de la fuente y aquellos que no lo hacen. Los problemas de dispersión generalmente son aquellos que tienen fuentes espacialmente específicas (por ejemplo, la contaminación del aire y la perturbación del ruido) y tendrán una relación direccional u omnidireccional con la gente. Las personas a cierta distancia de la fuente pueden experimentar los problemas. La demanda de servicios del ecosistema causada por este tipo de problema puede formarse en una ubicación diferente de la fuente del problema. Por ejemplo, la contaminación del aire y el ruido son transportados por el viento, por lo que la dirección del viento y el patrón de flujo determinan dónde se forman las demandas.
Los problemas que no pueden dispersarse de la fuente generalmente se generan localmente sin una fuente específica y el problema se experimenta en el mismo sitio que la fuente del problema. Este tipo de problemas (por ejemplo, el calor urbano) tiene una fuerte relación in situ con las personas. Los problemas pueden extenderse uniformemente por toda el área no porque un portador los dispersa de las fuentes, sino porque las fuentes están diseminadas. Por ejemplo; la propagación del calor urbano en Londres en áreas con altas densidades (población urbana y humana) (figura 14.b).
11 El acceso visual está muy limitado por las estructuras físicas (por ejemplo, la altura de los edificios que rodean el parque que puede restringir inmediatamente el acceso visual desde edificios más bajos detrás de él, o las cercas / paredes que rodean un parque crearán una barrera visual).
35 La escorrentía superficial es un problema urbano excepcional. Aunque no tiene una fuente distinta y en su mayoría la demanda se forma en el sitio (relación in situ), la escorrentía superficial puede fluir a través del área y se convierte en una fuente secundaria de problemas. Esta condición crea un sesgo direccional claro porque la escorrentía superficial fluye de acuerdo con la dirección del flujo de agua (hacia una altitud más baja). Debido a eso, se crea una demanda de regulación de escorrentía superficial debido a la relación tanto in situ como direccional entre las personas y el problema.

5.4.3 Oferta y demanda de servicios de los ecosistemas
La superposición entre la oferta (funciones de los ecosistemas del parque) y las demandas (problemas y personas) puede ocurrir de varias maneras. Como se mencionó en 5.4.1 y 5.4.2, la superposición puede ocurrir en el sitio (de la fuente de la función o del problema) o fuera del sitio. Para los cinco servicios de los ecosistemas que se enfocan en este informe, el proceso puede ocurrir de varias maneras, como se presenta en la tabla 10. La descripción general que se presenta en la tabla 10 se puede explicar mejor con las ilustraciones de las figuras 15a a 15c.
La Figura 15a ilustra la condición en la que un parque puede interceptar problemas que se dispersan por el área antes de llegar a las personas. Esta condición ocurre para que el servicio del ecosistema regule el ruido, la contaminación del aire y la escorrentía superficial. El ruido, la contaminación del aire y la reducción de la escorrentía de la superficie ocurren dentro del parque. Sin embargo, las personas que se encuentran a cierta distancia y dirección lejos del parque pueden recibir los beneficios de la reducción del ruido y la escorrentía superficial y el aire menos contaminado.


La Figura 15b ilustra la condición en la que un parque puede regular los problemas que se generan localmente y se propagan a través del área sin ningún sesgo direccional. Esta condición ocurre para que el servicio del ecosistema regule la temperatura local. El parque no intercepta el calor de los alrededores. En su lugar, produce aire más fresco que fluye desde el parque hacia la gente. La prestación del beneficio tiene un sesgo direccional porque el flujo del aire más fresco beneficia a las personas que se encuentran en la zona a favor del viento del parque
La Figura 15c ilustra la condición en la que un parque puede proporcionar funciones de ecosistema dentro del propio parque. Esta condición se aplica a la contaminación del aire, la regulación de la temperatura y la recreación. Las personas pueden acceder físicamente al parque para obtener el beneficio de las funciones del ecosistema que proporciona el parque. Para la contaminación del aire y la regulación de la temperatura, el acceso físico al parque (por personas) es opcional. El acceso físico solo es obligatorio para la recreación.


5.4.4.- Requisito de ubicación
Existe una contradicción acerca de los requisitos de ubicación para los cinco servicios enfocados en este informe. Primero, podemos verlo desde el lado de la oferta. Cuando un parque puede producir funciones de ecosistema que pueden dispersarse desde el parque, el parque puede ubicarse a una distancia de la gente. La distancia está determinada por la distancia de flujo. Cuando la función solo puede proporcionarse en el sitio, el parque debe ser accesible por personas (distancia y entrada). Desde el lado de la demanda; Para regular los problemas que se dispersan de la fuente, un parque debe estar ubicado en un lugar que pueda interceptar los problemas antes de llegar a las personas. La característica de dispersión del problema (por ejemplo, la altura de mezcla del contaminante del aire y la distancia) determina la efectividad del parque para interceptar el problema. Para regular los problemas que se generan localmente; un parque debe estar ubicado cerca de los beneficiarios. Sin embargo, cuando queremos asignar un parque para proporcionar servicios ecosistémicos, necesitamos ver desde el lado de la oferta y la demanda, lo que nos lleva a la tabla 12.

En cuanto a los requisitos de ubicación contradictorios, sería más realista limitar el objetivo de la planificación del parque al centrarse en la prestación de servicios ecosistémicos que tienen requisitos similares (por ejemplo, 38 parque para regular el ruido). y la contaminación del aire, o un parque para reducir el volumen y el calor de la escorrentía superficial12). Se pueden utilizar varios algoritmos y métodos de planificación de objetivos múltiples para optimizar la selección de ubicación (Fonseca y Fleming, 1993; Hajela y Lin, 1992; Yen y Lu, 2003; Neema y Ohgai, 2010). Sin embargo, esos métodos también pueden usarse de manera óptima para objetivos con requisitos espaciales no contradictorios.
5.5.- ¿Cómo podemos planear una ubicación para un parque urbano como una unidad proveedora de servicios ecosistémicos?
En 5.4, hemos discutido cómo la capacidad de las funciones para dispersarse de las SPU y la relación espacial de tres componentes clave: problemas, personas y los servicios de los ecosistemas determinan la prestación de servicios de los ecosistemas. La información sobre cuándo y dónde se demandan los beneficios es tan crucial como la característica física necesaria para proporcionar un suministro de calidad. La información sobre la ubicación y la condición de la oferta, junto con la distribución de la demanda y la condición del paisaje circundante, se requiere para dar una idea clara de cuánto «servicio» se puede entregar en un momento dado (Tallis, et al. , 2013).
Después de conocerlos, podemos responder a la pregunta de investigación general: “¿Cómo podemos planificar una ubicación para un parque urbano como una unidad de servicios ecosistémicos?” Este subcapítulo explica el marco que pueden usar los planificadores y quienes toman las decisiones para decidir una ubicación para que un parque pueda proporcionar servicios ecosistémicos. Para asignar un parque como una unidad proveedora de servicios, primero necesitamos saber qué servicio se exige en el área y el nivel de la demanda. Podemos descubrirlo solo después de saber qué problema está ocurriendo en el área y cuántas personas lo padecen. Segundo, necesitamos saber cómo se forma la demanda; ¿es porque el problema se dispersó de la fuente por un portador sucede en el sitio? Tercero, necesitamos saber cómo se puede entregar el servicio; ¿Las funciones del ecosistema se dispersan desde el origen fuera del parque por un portador, o esperamos que la gente viaje para obtener el beneficio de las funciones del ecosistema? Las respuestas determinarán dónde se debe ubicar el parque. Estas preguntas se pueden ilustrar más claramente con el marco de la figura 16.
Este marco se puede dividir en tres pasos principales: el primero es determinar la ubicación con la mayor demanda, el segundo nivel es determinar las ubicaciones potenciales y luego el tercer paso es para excluir o señalar la ubicación más apropiada. En el primer paso, necesitamos datos sobre el problema que se presenta13 en el área y la población humana. Cuando combinamos esos datos, por ejemplo. Al multiplicar los mapas 14, podemos mapear la demanda en un área y señalar las ubicaciones con la mayor demanda de servicios del ecosistema. Este mapa de demanda no actúa como un producto final, sino como una entrada para el siguiente paso.
En el segundo paso, usamos el mapa de demanda para determinar posibles ubicaciones alrededor del área de demanda que se pueden desarrollar como un parque.
Estas ubicaciones posibles deben incluir no solo los espacios abiertos propiedad del gobierno, sino también los espacios marrones sobrantes de propiedad privada. Las ubicaciones se pueden seleccionar simplemente enumerando los espacios abiertos en la región, con métodos de almacenamiento en búfer en la aplicación SIG, o cualquier otro método geoespacial. Una vez que tengamos esta lista de posibles ubicaciones, debemos restringir las opciones según un conjunto de criterios físicos centrados en los factores determinantes como se explica en el subcapítulo 5.1 (por ejemplo, tipo de suelo y topografía). Necesitamos excluir cualquier ubicación que no cumpla con los criterios, y luego tendremos un mapa con la ubicación potencial 15. 12
El servicio recreativo / cultural se puede combinar con cualquier otro servicio y solo afectará la selección de la ubicación, ya que la prestación del servicio depende en gran medida del acceso de las personas.
13 Estos datos se pueden recopilar mediante la medición física o los métodos explicados en 5.3 y el apéndice tres. .
14 El símbolo de multiplicación (x) se usa en el diagrama de flujo para representar que ambos datos aumentarán exponencialmente la importancia de la ubicación.
15 En este informe, «ubicación posible» se describe de manera diferente a «ubicación potencial». El término «posible» que se usa para referirse a terrenos baldíos que aún pueden desarrollarse como un parque, mientras que el término «potencial» se usa para referirse a la condición que 12

En el tercer paso, avanzamos el proceso de selección al responder tres preguntas consecutivas que también actúan como puntos de ajuste: «¿el problema se dispersa desde la fuente?», «¿La función se dispersa desde la fuente?» Y «se espera que la gente ¿viajar?». Las respuestas determinan los métodos necesarios para aplicar a la selección de ubicación. El terreno no solo se puede desarrollar como un parque, sino que también cumple con los criterios físicos para brindar servicios de los ecosistemas. 40 En condición ‘a’, cuando el problema no se dispersa de la fuente, generalmente la demanda se genera en el mismo sitio que la fuente (relación espacial in situ / in situ ). Este problema puede ser regulado por un parque que está ubicado donde es muy demandado, o cerca del área con la mayor demanda de servicio para garantizar el acceso al sitio. Pero cuando el problema se dispersa desde la fuente (condición ‘b’), entonces el parque todavía se puede colocar a una distancia de la gente para interceptar el problema antes de que llegue a la población humana. En este caso, la ubicación del parque debe ajustarse en función del problema del análisis del flujo espacial.
El análisis de flujo es necesario para proporcionar información sobre la relación espacial entre el problema y las personas, que incluye: – Cómo se dispersa el problema desde la fuente hasta las personas; – Dirección del transporte (direccional u omnidireccional); y – El efecto del transporte a la gravedad del problema. Esta información determinará dónde ubicar el parque; si debe ser situado cerca de la fuente de un problema o de la gente, en dirección de la fuente y la gente (por ejemplo contra el viento o a favor del viento), y la estructura física necesaria para ser incluidos en el park 16. Después de descubrir si los problemas se dispersan de la fuente, entonces necesitamos saber si las funciones se dispersan de la fuente para convertirse en servicio (brindando beneficios) a las personas. Cuando la función solo puede proporcionar beneficios en el sitio / no se puede dispersar desde la fuente (condición «c»), el parque debe ubicarse según el resultado del análisis del problema (condición «a» o «b»). Sin embargo, cuando las funciones de la fuente se alejan de donde se producen (condición «d»), entonces la ubicación del parque como se decide en cualquiera de las condiciones «a» o «b» debe ajustarse según el análisis de flujo del servicio del ecosistema.
El análisis de flujo proporcionará información sobre la relación espacial entre el parque y los beneficiarios previstos, que incluye: – Cómo se dispersa la función de la fuente; – La dirección de la dispersión (direccional u omnidireccional); y – La distancia de dispersión Esta información será determinar hasta qué punto el parque puede estar situado lejos de la población humana y la dirección del parque a partir de la fuente y la gente (por ejemplo contra el viento o a favor del viento). Esta condición ampliará o reducirá las opciones para la asignación del parque.
La última pregunta que debe responderse es «¿Se espera que la gente viaje?». Cuando las funciones se dispersan de la fuente a las personas para convertirse en servicios, no se espera la movilidad de las personas (condición e). Sin embargo, no todas las funciones se dispersan de la fuente (por ejemplo, recreación). En ese caso, las personas tienen que viajar a un parque (condición f) para obtener el beneficio de las funciones producidas por el parque en el lugar. Cuando no se espera que las personas viajen, la ubicación puede basarse en la respuesta de las dos primeras preguntas. Cuando se espera que las personas viajen, la ubicación debe ser físicamente accesible para las personas en el sentido de que la ubicación debe ajustarse de acuerdo con un análisis de accesibilidad. El análisis de accesibilidad también puede ir acompañado de un análisis sobre la disposición de las personas para viajar, de modo que la ubicación aún esté de acuerdo con las preferencias de las personas. Este marco incorpora muchas técnicas de planificación y análisis espaciales. El análisis espacial se puede hacer con la aplicación de GIS en el formato raster.
El modelo de datos ráster es la técnica más adecuada porque la estructura de los datos ráster se basa en celdas de cuadrícula que pueden delinear fácilmente los sitios adecuados. Los datos ráster también facilitan la realización de una superposición ponderada en numerosas capas. Existen otros métodos de análisis espacial que se pueden usar para analizar la demanda o para modelar los servicios ecosistémicos de provisión esperados (subcapítulo 5.3 y apéndice 4). 16 Se necesitan diferentes estructuras físicas para diferentes portadores. Las estructuras físicas que perturban el movimiento del viento pueden no perturbar el flujo de agua y viceversa
5.6 Observación final
El servicio de los ecosistemas es un asunto complejo, y la planificación de la asignación de un parque como SPU requiere el análisis de muchos componentes en diferentes capas y escalas. Tres hallazgos clave son importantes para la selección de la ubicación del parque:
- El concepto de servicio ecosistémico tiene un vínculo estricto con la utilización humana, donde la función del ecosistema solo se ha convertido en un servicio una vez que las personas lo utilizan o consumen (Serna-Chaveza, et al. ., 2014; Evaluación de los Ecosistemas del Milenio, 2003)
- . El beneficio recibido por las personas a menudo se valora de manera diferente, según el contexto (Tallis, et al., 2013). Este contexto está determinado por las necesidades humanas y la demanda de este servicio por parte de la sociedad (Paetzold, et al., 2010), que están determinadas por la gravedad del problema, el número de personas que experimentan el problema (ver 5.2) y los usos de la tierra (que afectar la severidad y la superposición con las personas);
- Los servicios de los ecosistemas son proporcionados por un parque a los beneficiarios (personas) ya sea en el sitio o en una ubicación diferente por un transportista (Serna-Chaveza, et al., 2014) a lo largo de una trayectoria de flujo.
En este informe, hemos tratado de analizar los determinantes de los cinco servicios más relativos a las áreas urbanas que pueden ser fácilmente proporcionados por los parques, un activo que durante mucho tiempo ha considerado más de su valor estético que cualquier otra cosa. El servicio para mitigar el microclima, atenuar la contaminación del aire y la perturbación del ruido, regular la escorrentía superficial y proporcionar recreación se ve afectado por la distancia entre el parque y la demanda de servicios.
Cada servicio del ecosistema tiene diferentes requisitos de distancia para poder ofrecer su beneficio, lo que crea una contradicción espacial. Este informe propuso un marco que los planificadores y tomadores de decisiones pueden implementar para seleccionar la ubicación adecuada para un parque urbano en función de los requisitos espaciales para poder brindar servicios de los ecosistemas. Sin embargo, este informe aconseja que la planificación de la asignación limite el objetivo de la planificación del parque, centrándose en la provisión de servicios ecosistémicos que tienen requisitos espaciales más similares. También se debe tener en cuenta que este marco se compila sobre la base de revisiones de la literatura.
Es necesario realizar más investigaciones para probar este marco en un caso real. Aparte de eso, existen otros factores además de la ubicación que determinan la condición de los servicios provistos por los parques, como la estructura física del parque (el tamaño, la vegetación utilizada, etc.) y la estructura física del área que rodea al parque. (Ver tabla 8 en el subcapítulo 5.1). Sin embargo, el método propuesto aún proporciona una nueva perspectiva sobre la planificación de la asignación del parque y los servicios de los ecosistemas; Lo que consiste en planificar la oferta en función de su demanda.
Bibliografía
Abreu-Harbich, L. V., Labaki, L. C. y Matzarakis, A., 2014. Bioclima termal en cañones de calles urbanas idealizadas en Campinas, Brasil.
Climatología teórica y aplicada, 115 (1-2), pp. 333-405. Amorim, J. et al., 2013. Modelado CFD del efecto aerodinámico de los árboles en la dispersión de la contaminación del aire urbano. La ciencia del medio ambiente total, volumen 461–462, pp. 541-551. Ash, N. et al., 2010.
Evaluación de ecosistemas, servicios ecosistémicos y bienestar humano. En: Ecosistema y bienestar humano: un manual para profesionales de la evaluación. Washington, DC: Island Press, pág. 3. Bagstad, K. J., Johnson, G. W., Voigt, B. & Villa, F., 2013.
Dinámica espacial de los flujos de servicios de los ecosistemas: un enfoque integral para cuantificar los servicios reales. Servicios de los ecosistemas, volumen 4, p. 117–125. Bagstad, K. J. et al., 2014.
Desde servicios teóricos a servicios ecosistémicos reales: Mapeo de beneficiarios y flujos espaciales en las evaluaciones de servicios ecosistémicos. Ecología y Sociedad, 19 (2). Barbosa, O. et al., 2007.
¿Quién se beneficia del acceso a los espacios verdes? Un estudio de caso de Sheffield, Reino Unido. Paisaje y planificación urbana, volumen 83, pp. 187-195. Bastian, O., Haase, D. & Grunewald, K., 2012.
Propiedades, potenciales y servicios del ecosistema: el marco conceptual EPPS y un ejemplo de aplicación urbana. Indicadores ecológicos, volumen 21, pp. 7-16. Beelen, R. et al., 2010.
Comparación de los rendimientos del modelado de regresión del uso del suelo y el modelado de dispersión en la estimación de variaciones a pequeña escala en las concentraciones de contaminación del aire a largo plazo en un área urbana holandesa. Ambiente atmosférico, 44 (36), p. 4614–4621. Bolund, P. y Hunhammar, S., 1999.
Servicios de ecosistemas en áreas urbanas. Economía ecológica, volumen 29, pp. 293-301. Bowler, D. E., Buyung-Ali, L., Knight, T. M. & Pullin, A. S., 2010.
Urbanismo urbano para enfriar ciudades y pueblos: una revisión sistemática de la evidencia del Emperador. Paisaje y planificación urbana, volumen 97, pp. 147-55. Boyd, J. & Banzhaf, S., 2007.
¿Qué son los servicios de los ecosistemas? La necesidad de unidades de contabilidad ambiental estandarizadas. Economía ecológica, volumen 63, p. 616 – 626. Breuste, J., Qureshi, S. y Li, J., 2013.
Reducción de los servicios de los ecosistemas a nivel local para parques urbanos de tres megaciudades. Hercynia-Ökologie und Umwelt en Mitteleuropa, 46 (1), pp. 1-20. Briggs, D. J. et al., 1997.
Mapeo de la contaminación del aire urbano usando SIG: un enfoque basado en la regresión. Revista Internacional de Ciencias de la Información Geográfica, 11 (7), pp. 699-718. Briggs, D. J. et al., 2000.
Un método basado en regresión para el mapeo de la contaminación del aire relacionada con el tráfico: aplicación y pruebas en cuatro entornos urbanos contrastantes. La ciencia del medio ambiente total, 253 (1-3), p. 151-167. Brouwer, C., Goffeau, G. & Heibloem, M., 1985.
Gestión del agua para irrigación: Manual de capacitación No. 1 – Introducción a la irrigación. Roma: Organización de las Naciones Unidas para la Agricultura y la Alimentación. Brown, G. & Raymond, C., 2007.
La relación entre el apego del lugar y los valores del paisaje: Hacia el mapeo del lugar. Geografía Aplicada, 27 (2), pp. 89-111. Bucur, V., 2006.
Bosque urbano acústico. Berlín: Springer. Buijs, A. E., Elands, B. H. M. & Langers, F., 2009.
Sin espacios silvestres para inmigrantes: diferencias culturales en imágenes de la naturaleza y preferencias del paisaje. Paisaje y planificación urbana, 91 (3), pp. 113-123 Burkhard, B., Kroll, F., Nedkov, S. y Muller, F., 2012.
Mapeo de la oferta, la demanda y los presupuestos de los servicios de los ecosistemas. Indicadores ecológicos, volumen 21, pp. 17-29. Cabaraban, M. T. I., Kroll, C. N., Hirabayashi, S. & Nowak, D. J., 2013
. Modelización de la eliminación de contaminantes del aire mediante deposición seca en árboles urbanos utilizando un sistema acoplado WRF / CMAQ / i-Tree Eco. Contaminación ambiental, volumen 176, pp. 123-133. California Air Resources Board, 2005.
Manual de calidad del aire y uso del suelo: una perspectiva de salud comunitaria. California: Agencia de Protección Ambiental de California. Carbon Disclosure Project, 2012. Informe global de CDP Cities 2012:
Medición para la gestión, Londres: AECOM. Cavanagh, J., Zawar, R. P. y Wilson, J., 2009.
Atenuación espacial de la contaminación ambiental de partículas en el aire dentro de un parche de bosque nativo urbanizado. Urban Forestry & Urban Greening, 8 (1), pp. 21-30. Ca, V., Aseda, T. y Abu, E., 1998.
Reducciones en la energía del aire acondicionado causada por un parque cercano. Energía y edificios, volumen 29, pp. 83-92. Chang, C.-R., Li, M.-H. & Chang, S.-D., 2007.
Un estudio preliminar sobre la intensidad de las islas frías locales de los parques de la ciudad de Taipei. Paisaje y planificación urbana, 80 (4), pp. 386-395. Chang, C.-R., Li, M.-H. & Chang, S.-D., 2007.
Un estudio preliminar sobre la intensidad de las islas frías locales de los parques de la ciudad de Taipei. Paisaje y planificación urbana, 80 (4), p. 386–395. Churkina, G., Grote, R., Butler, T. M. y Lawrence, M., 2015.
¿Selección natural? Recogiendo los árboles adecuados para la ecologización urbana. Environmental Science & Policy, Volumen 47, pp. 12-17. Cohena, D. A. et al., 2010.
Parques y actividad física: ¿por qué algunos parques se usan más que otros? Medicina Preventiva, Volumen 50, pp. S9-S12. Cohen, P., Potchter, O. & Matzarakis, A., 2012.
Las condiciones climáticas diarias y estacionales de los espacios verdes urbanos abiertos en el clima mediterráneo y su impacto en la comodidad humana. Edificio y medio ambiente, volumen 51, pp. 285-295. Constanza, R., 2008.
Servicios de los ecosistemas: se necesitan múltiples sistemas de clasificación. Conservación Biológica, Volumen 141, p. 350 – 352. Constanza, R. et al., 1997. El valor de los servicios de los ecosistemas del mundo y el capital natural. Nature, 387 (15), pp. 253-260. Critchley, W. & Siegert, K., 1991.
Recolección de agua: un manual para el diseño y construcción de esquemas de recolección de agua para producción vegetal. Roma: Organización de las Naciones Unidas para la Agricultura y la Alimentación. Cushman-Roisin, B., 2012.
Introducción a la contaminación del aire. Dartmouth: Escuela de Ingeniería de Thayer, Dartmouth College. Daily, G. C. et al., 2009.
Servicios de los ecosistemas en la toma de decisiones: tiempo de entrega. Fronteras en la ecología y el medio ambiente, volumen 7, pp. 21-28. Dhakal, S. y Hanaki, K., 2002.
Mejora del entorno térmico urbano mediante la gestión de las fuentes de descarga de calor y la modificación de la superficie en Tokio. Energy and Building, Volume 34, pp. 13- 23. Doelle, L. L., 1972.
Environmental Acoustic. Nueva York: McGraw Hill Book Company. Doick, K. J., Peace, A. & Hutchings, T. R., 2014.
El papel de un gran espacio verde en la mitigación de la isla de calor urbano nocturno de Londres. Science of the Total Environment, Volumen 493, pp. 662- 671. Elbir, T., 2004.
Un sistema de apoyo a la decisión basado en SIG para la estimación, visualización y análisis de la contaminación del aire en las grandes ciudades turcas. Ambiente atmosférico, 38 (27), pág. 4509–4517.Embleton, T. F. W., Piercy, J. E. & N., O., 1976.
Propagación del sonido en exteriores sobre un terreno de impedancia finita. The Journal of Acoustical Society of America, volumen 59, pp. 267-277. ENVI-Met, 2015.
La guía del autostopista para ENVI-Met. [En línea] Disponible en: http://www.model.envi-met.com/hg2e/doku.php?id=root:start [Accedido el 3 de enero de 2015]. Escobedo, F. J., Kroeger, T. & Wagner, J. E., 2011.
Bosques urbanos y mitigación de la contaminación: análisis de servicios y servicios de los ecosistemas. Contaminación ambiental, volumen 159, pp. 2078-2087. Ettrich, N., Steiner, K., Thomas, M. y Rothe, R., 2005.
Modelos de superficie para modelado acoplado de escorrentía y flujo de alcantarillado en áreas urbanas. Ciencia y Tecnología del Agua, 52 (5), p. 25–33. Fath, B. D., 2013.
Análisis del flujo de los ecosistemas. En: R. Leemans, ed. Sistemas ecológicos: Entradas de la Enciclopedia de Ciencia y Tecnología Sostenibles. Nueva York: Springer, pp. 69-80. Fisher, B. & Turner, R. K., 2008.
Servicios de los ecosistemas: Clasificación para valoración. Conservación Biológica, 141 (5), p. 1167–1169. Fisher, B., Turner, R. K. y Morling, P., 2009.
Definición y clasificación de los servicios de los ecosistemas para la toma de decisiones. Economía ecológica, volumen 68, pp. 643-653. Gedikli, R. y Ozbilen, A., 2004.
Un modelo matemático para determinar el tamaño del área de la unidad por persona necesaria en un parque del vecindario: un estudio de caso en la ciudad de Trabzon (Turquía). Edificación y medio ambiente, 39 (11), pp. 1365-1378. Gheorghe, I. F. & Ion, B., 2011.
Los efectos de los contaminantes del aire sobre la vegetación y el papel de la vegetación en la reducción de la contaminación atmosférica. En: M. Khallaf, ed.
El impacto de la contaminación del aire en la salud, la economía, el medio ambiente y las fuentes agrícolas. Rijeka: InTech, pp. 241-280. Gilbert, N., Woodhouse, S., Stieb, D. y Brook, J., 2003.
Dióxido de nitrógeno ambiental y distancia de una carretera principal. Sci. Total Environ., Volumen 312, pp. 43-46. Giorgilli, M., Moroni, M., Monti, P. y Cenedese, A., 2009.
Interacción entre caudales de pendiente y una isla de calor urbano. En: B. Eckhardt, ed. Avances en turbulencia XII, procedimientos de Springer en física. Berlín: Springer, pp. 537-540. Gómez-Baggethuna, E. y Barton, D. N., 2013.
Clasificación y valoración de los servicios de los ecosistemas para la planificación urbana. Economía ecológica, volumen 86, p. 235–245. Gómez-Baggethun, E. et al., 2013.
Servicios de los ecosistemas urbanos. En: Urbanización, Biodiversidad y Servicios de los Ecosistemas: Retos y Oportunidades. Nueva York: Springer, p. 175. González-Oreja, J. A. B.-R. C. & De La Fuente-Díaz-Ordaz, A. A., 2010.
¿Lejos del mundo ruidoso? Modelando las relaciones entre el tamaño del parque, la cubierta arbórea y los niveles de ruido en los espacios verdes urbanos de la ciudad de Puebla, México. Interciencia, 35 (7), pp. 486-492. Haase, D. et al., 2014.
Una revisión cuantitativa de las evaluaciones del servicio de los ecosistemas urbanos: conceptos, modelos e implementación. AMBIO, 43 (4), pp. 413-433. Hayward, D. & Weitzer, W., 1984.
La imagen pública de los parques urbanos: comodidades pasadas, ambivalencia actual, futuro incierto. Ecología urbana, volumen 8, pp. 243-268. Hermann, A., Schleifer, S. y Wrbka, T., 2011.
El concepto de servicios ecosistémicos en relación con la investigación del paisaje: una revisión. Revisiones vivientes en la investigación del paisaje, volumen 5, p. 1. Ho, C.-h.et al., 2005.
Variaciones de género y etnias en las preferencias de parques urbanos, visitas y beneficios percibidos. Journal of Leisure Research, 37 (3), pp. 281-306. Hoshino, T. y Kuriyama, K., 2010.
Medición de los beneficios de los servicios de Neighborhood Park: aplicación y comparación de enfoques hedónicos espaciales. Environmental & Resource Economics, 45 (3), pp. 429-444.Hrdličková, Z., Michálek, J., Kolář, M. y Vesely, V., 2008.
Identificación de los factores que afectan la contaminación del aire por el aerosol de polvo PM10 en la ciudad de Brno, República Checa. Ambiente Atmosférico, Volumen 42, pp. 8661-8673. James, P. M. y Fortin, M.-J., 2013.
Ecosystems and Spatial Patterns. En: R. Leemans, ed. Sistemas ecológicos: entradas seleccionadas de la Enciclopedia de Ciencia y Tecnología de la Sostenibilidad. Nueva York: Springer Science + Business, pp. 101-124. Jax, K., 2005.
Función y funcionamiento en ecología: qué significa. Oikos, 111 (3), pág. 641–648. Jim, C. & Chen, W. Y., 2006.
Uso recreativo: servicios y valoración contingente de espacios verdes urbanos en Guangzhou, China. Paisaje y planificación urbana, 75 (1-2), pp. 81-96. Kawashima, S., 1990/1991.
Efecto de la vegetación en la temperatura de la superficie en áreas urbanas y suburbanas en invierno. Energía y Edificios, Volumen 15-16, pp. 465-469. Ketterer, C. & Matzarakis, A., 2014.
Evaluación biometeorológica humana de la reducción del estrés por calor mediante la replanificación de medidas en Stuttgart, Alemania. Paisaje y planificación urbana, volumen 122, pp. 78-88. Kjelgeren, R. y Montague, T., 1998.
Transpiración de árboles urbanos sobre superficies de césped y asfalto. Ambiente Atmosférico, Volumen 1, pp. 35-41. Klepeis, N. E., Gabel, E. B., Ott, W. R. & & Switzer, P., 2009
. Contaminación del aire exterior cerca de una fuente puntual continua. Ambiente atmosférico, 43 (20), pp. 3155-3167. Konijnendijk, C. C., Annerstedt, M., Nielsen, A. B. & Maruthaveeran, 2013. Beneficios de los parques urbanos, Copenhagen y Alnarp: IFPRA. Kontogiannia, A., Luck, G. W. & Skourtos, M., 2010.
Valorar los servicios de los ecosistemas sobre la base de unidades que brindan servicios: un posible enfoque para abordar el «problema del punto final» y mejorar los métodos de preferencia establecidos. Ecological Economics, 69 (7), pp. 1479-1487. Kovats, R. S. & Hajat, S., 2008.
El estrés por calor y la salud pública: una revisión crítica. Annu. Rev. Salud Pública, Volumen 29, pp. 41-55. Kremen, C., 2005.
Gestión de servicios ecosistémicos: ¿qué necesitamos saber sobre su ecología? Ecology Letters, 8 (5), p. 468–479. Kroll, F., Muller, F., Haase, D. y Fohrer, N., 2012.
Análisis de degradación rural-urbana de la dinámica de oferta y demanda de los servicios de los ecosistemas. Política de Uso de la Tierra, Volumen 29, pp. 521-535. L. Gilbert, N. et al., 2005.
Evaluación de la variabilidad espacial del dióxido de nitrógeno ambiental en Montreal, Canadá, con un modelo de regresión del uso de la tierra. Revista de la Asociación de Gestión de Aire y Residuos, 55 (8), pp. 1059-1063. Lam, K., Ng, S., Hui, W. y Chan, P., 2005.
Calidad ambiental de parques urbanos y espacios abiertos en Hong Kong. Monitoreo y Evaluación Ambiental, Volumen 111, pp. 55-73. Larsson, C. & Israelsson, S., 1991.
Efectos de las condiciones meteorológicas y la altura de la fuente en la propagación del sonido cerca del suelo. Acústicas Aplicadas, Volumen 33, pp. 109-121. Liu, S., Costanza, R., Farber, S. y Troy, A., 2010.
Valoración de los servicios de los ecosistemas: teoría, práctica y la necesidad de una síntesis transdisciplinaria. Anales de la Academia de Ciencias de Nueva York, 1185 (Ecological Economics Reviews), pp. 54-78. Li, X. et al., 2010.
Compartir algoritmos de geociencias en un entorno orientado a servicios web (ejemplo de GRASS GIS). Informática y Geociencias, 36 (8), pp. 1060-1068. Luck, G. W., Daily, G. C. & Ehrlich, P. R., 2003.
Diversidad de la población y servicios ecosistémicos. Trends in Ecology and Evaluation, 18 (7), pp. 331-336. Malczewski, J., 2006.
Análisis de decisión multicriterio basado en SIG: una encuesta de la literatura. Revista Internacional de Ciencias de la Información Geográfica, 20 (7), pp. 703-726. Maruani, T. y Amit-Cohen, I., 2007.
Modelos de planificación de espacios abiertos: una revisión de enfoques y métodos. Paisaje y planificación urbana, volumen 81, pp. 1-13. McPherson, E., Simpson, J. y Livingston, M., 1989.
Efectos de tres tratamientos de paisaje en energía residencial y uso de agua en Tucson, Arizona. Edificio de energía, volumen 13, p. 127. Mehdi, M. R., Kim, M., Seong, J. C. y Arsalan, M. H., 2011.
Patrones espaciotemporales de la contaminación acústica del tráfico en Karachi, Pakistán. Environment International, 37 (1), pp. 97-104. Merbitz, H. et al., 2011.
Identificación basada en SIG de variables espaciales que mejoran el calor y la mala calidad del aire en áreas urbanas. Geografía Aplicada, Volumen 33, pp. 94-106. Evaluación de los ecosistemas del milenio, 2003
. Ecosistemas y bienestar humano: un marco para la evaluación, Washington DC: World Resources Institute. Más, T. A., Stevens, T. y Allen, P. G., 1988.
Valoración de parques urbanos. Paisaje y planificación urbana, volumen 15, pp. 139-152. Mueller, N., Kuttler, W. & Barlag, A.-B., 2014.
Contrarrestando el cambio climático urbano: las medidas de adaptación y su efecto sobre el confort térmico. Climatología teórica y aplicada, 115 (1-2), pp. 243-257. Neema, M. N. & Ohgai, A., 2010.
Modelado de ubicación multi-objetivo de parques urbanos y espacios abiertos: optimización continua. Computadoras Ambiente y Sistemas Urbanos, Volumen 34, pp. 359-376. Nelson, E. J. & Daily, G. C., 2010.
Modelado de servicios ecosistémicos en sistemas terrestres. F1000 Biology Reports, Volumen 2, p. 53. Nelson, E. et al., 2009.
Modelización de múltiples servicios ecosistémicos, conservación de la biodiversidad, producción de productos básicos y compensaciones a escalas de paisaje. Fronteras en la ecología y el medio ambiente, volumen 7, pp. 4-11. Neteler, M., Bowman, M. H., Landa, M. y Metz, M., 2012.
GRASS GIS: Un GIS de código abierto multipropósito. Modelización Ambiental, Volumen 31, pp. 124-130. Norton, B. A. et al., 2015
. Planificación de ciudades más frías: un marco para priorizar la infraestructura verde para mitigar las altas temperaturas en los paisajes urbanos. Paisaje y planificación urbana, volumen 134, p. 127–138. Ogden, F. L., Garbrecht, J., DeBarry, P. A. & Johnson, L. E., 2001.
GIS y Distribuir modelos de cuencas hidrográficas. Diario de Ingeniería Hidrológica, Volumen 6, pp. 515-523. Oh, K. y Jeong, S., 2007.
Evaluación de la distribución espacial de los parques urbanos utilizando SIG. Paisaje y planificación urbana, 82 (1-2), pp. 25-32. Oke, T. R., 1981.
La geometría del cañón y la isla de calor urbano nocturno: comparación de modelos a escala y observaciones de campo. Journal of Climatology, Volumen 1, pp. 237-254. Paetzold, A., Warren, P. H. & Maltby, L. L., 2010.
Un marco para evaluar la calidad ecológica basada en los servicios de los ecosistemas. Complejidad ecológica, volumen 7, p. 273–281. Pauleit, S. & Duhme, F., 2000.
Evaluación del desempeño ambiental de los tipos de cobertura de suelo para la planificación urbana. Paisaje y planificación urbana, 52 (1), pp. 1-20. Payne, L. L., Mowen, A. J. & Smith, E. O., 2002.
Un examen de las preferencias y comportamientos del parque entre los residentes urbanos: el papel de la ubicación residencial, la raza y la edad. Leisure Sciences: An Interdiscipiplinar Journal, 24 (2), pp. 181-198. Pijanowski, B. C. et al., 2011.
Ecología de paisajes sonoros: La ciencia del sonido en el paisaje. BioScience, 61 (3), pp. 203-216. Radford, K. G. & James, P., 2013.
Cambios en el valor de los servicios de los ecosistemas a lo largo de un gradiente rural-urbano: un estudio de caso de Greater Manchester, Reino Unido. Paisaje y planificación urbana, volumen 109, p. 117– 127.
Rahman, S., Rahman, H. y Keramat, M., 2007. Estudio sobre los cambios estacionales de la cubierta terrestre y su impacto en el albedo de la superficie en la parte noroeste de Bangladesh utilizando sensores remotos. International Journal of Remote Sensing, 28 (5), pp. 1001-1022. Rakas, J., Teodorović, D. & & Kim, T., 2004.
Modelado de objetivos múltiples para determinar la ubicación de instalaciones no deseadas. Investigación de transporte, Parte D: Transporte y medio ambiente, 9 (2), pp. 125-138. Reed, S. E., Boggs, J. L. y Mann, J. P., 2012.
Una herramienta GIS para modelar la propagación del ruido antropogénico en ecosistemas naturales. Modelado Ambiental y Software, Volumen 37, pp. 1-5. Ren, Z. et al., 2013.
Estimación de la relación entre las características de los parques urbanos y la intensidad de la isla Park Cool mediante datos de teledetección y medición de campo. Forests, Volume 4, pp. 868-886. Rhoads, R. P., Baumgard, L. H., Suagee, J. K. & Sanders, S. R., 2013.
Intervenciones nutricionales para aliviar las consecuencias negativas del estrés por calor. Avances en Nutrición, Volumen 4, pp. 267-276. Rodrigues-Loinaz, G., Alday, J. G. & Onaindia, M., 2015.
Índice de paisaje de múltiples servicios ecosistémicos: una herramienta para la conservación multifuncional del paisaje. Revista de Gestión Ambiental, Volumen 147, pp. 152-163. Ross, Z. y otros, 2007
. Una regresión del uso de la tierra para predecir concentraciones de partículas finas en la región de la ciudad de Nueva York. Ambiente atmosférico, 41 (11), pág. 2255–2269. Saito, J., 1990/1991.
Estudio del efecto de las áreas verdes en el medio ambiente térmico de una zona urbana. Energía y Edificios, Volumen 15-16, pp. 493-498. Schiff, M., Hornikx, M. y Forssén, J., 2010.
Exceso de atenuación para la propagación del sonido sobre un cañón urbano. Acústica Aplicada, 71 (6), pág. 510–517. Serna-Chaveza, H. et al., 2014.
Un marco cuantitativo para evaluar los flujos espaciales de los servicios de los ecosistemas. Indicadores ecológicos, volumen 39, pp. 24-33. Setiawan, M. F., 2010. Tingkat Kebisingan pada Perumahan di Perkotaan. Jurnal Teknik Sipil dan Perencanaan, 12 (2), pp. 191-200. Simcock, R., 2007.
Efecto hidrológico de la compactación asociada con movimientos de tierras. Preparado por Landcare Research Manaaki Whenua para Auckland Regional Council, Auckland: Informe técnico del Consejo Regional de Auckland. Skelhorn, C., Lindley, S. y Levermore, G., 2014.
El impacto de los tipos de vegetación en el aire y las temperaturas de la superficie en una ciudad templada: una evaluación a escala fina en Manchester, Reino Unido. Paisaje y planificación urbana, volumen 121, pp. 129-140. Srivanit, M. y Hokao, K., 2013.
Evaluación de los efectos de enfriamiento de la ecologización para mejorar el ambiente térmico al aire libre en un campus institucional en el verano. Edificio y Medio Ambiente, Volumen 66, pp. 158-172. Stiles, R. et al., 2014.
Tipos de tejidos urbanos y respuesta de microclima: evaluación y mejora del diseño. [En línea] Disponible en: http://info.tuwien.ac.at/urbanfabric/index.php/en/ [Consultado el 4 de enero de 2015]. Sutton, P. C., 2014.
El espacio importa: explorando problemas espaciales problemáticos en la valoración de los servicios de los ecosistemas. En: Valoración de servicios ecosistémicos: problemas metodológicos y estudios de caso. Glos: Edward Elgar Publishing Limited, pp. 132-147. Swanson, C., 2004.
Por qué puede ser más ruidoso hacia arriba. [En línea] Disponible en: http://nymag.com/nymetro/urban/features/noise/9461/ [Consultado el 13 de febrero de 2015].
Taha, H. A. H. & Rosenfeld, A., 1991. Efectos de las islas de calor y oasis de los doseles vegetativos: mediciones del campo micrometeorológico. Climatología teórica y aplicada, volumen 44, pp. 123-138. Tallis, H., Guerry, A. & Daily, G. C., 2013.
Servicios del ecosistema. En: Sistemas ecológicos: Entradas seleccionadas para la Enciclopedia de Ciencia y Tecnología Sostenibles. Nueva York: Springer, p. 82. Tallis, H., Guerry, A. & Daily, G. C., 2013.
Servicios del ecosistema. En: R. Leemans, ed. Sistemas ecológicos: entradas seleccionadas de la Enciclopedia de Ciencia y Tecnología de la Sostenibilidad. Nueva York: Springer Science + Business Media, pp. 81-100. Tanaka, S. & Shiraishi, B., 2008.
Efectos del viento sobre la propagación del ruido para configuraciones geográficas y de carreteras complicadas. Applied Accoustics, 69 (11), pp. 1038-1043. Tapsuwana, S., MacDonald, D. H., King, D. y Poudyal, N., 2012.
Un enfoque combinado del índice de proximidad y recreación del sitio para valorar los servicios naturales: un ejemplo de una región de manejo de recursos naturales de la Cuenca Murray-Darling. Journal of Environmental Management, 94 (1), pp. 69-77. Tapsuwan, S. M. D. H. K. D. P. N., 2012.
Un enfoque combinado de índice de proximidad y recreación del sitio para valorar los servicios naturales: un ejemplo de una región de manejo de recursos naturales de MurrayDarling Basin. Journal of Environmental Management, 94 (1), pp. 69-77. TEEB, 2010.
La economía de los ecosistemas y la biodiversidad: integración de la economía de la naturaleza: una síntesis, Malta: Progress Press. Teixeira, J. C. & & Antunes, A. P., 2008.
Un modelo de ubicación jerárquica para la planificación de instalaciones públicas. European Journal of Operational Research, 185 (1), pp. 92-104. Tirri, R. et al., 1998. Elsevier’s Dictionary. Amsterdam: Elsevier. Tobias, S., 2013.
Preservar los servicios de los ecosistemas en las regiones urbanas: ejemplos de desafíos para la planificación y mejores prácticas de Suiza. Evaluación y Gestión Ambiental Integrada, 9 (2), pp. 243-251. Truax, B., 1999.
Manual de Ecología Acústica. 2ª ed. Cambridge: Cambridge Street Publishing. Tyrväinen, L. & Miettinen, A., 2000.
Precios de las propiedades y servicios de los bosques urbanos. Revista de Gestión Económica, volumen 39, pp. 205-223. Agencia de Protección Ambiental de los Estados Unidos, 2001
. Guía de la EPA: mejora de la calidad del aire a través de actividades de uso de la tierra. [En línea]Disponible enhttp://www.epa.gov/oms/stateresources/policy/transp/landuse/r01001.pdf [Consultado en febrero de 2015]. Servicio Forestal de los Estados Unidos, 2010. i-Tree Eco: International. [En línea]Disponibleen:http://www.itreetools.org/eco/resources/international/International_Eco_version_summary.pdf [Consultado el 3 de enero de 2015].
NOSOTROS. Agencia de Protección Ambiental, 2008. Reducción de las Islas de Calor Urbanas: Compendio de Estrategias. [En línea] Disponible http://www.epa.gov/heatisland/resources/compendium.htm [Consultado el 18 de diciembre de 2014]. Van Renterghem, T., 2014
Directrices para optimizar la protección contra el ruido del tráfico en las carreteras mediante correas de árboles no profundas. Ingeniería ecológica, tomo 69, pp. 276-286. Villa, F. et al., 2009.
ARIES (Inteligencia Artificial para Servicios de Ecosistemas): una nueva herramienta para la evaluación, planificación y valoración de servicios ecosistémicos. Venecia, BioEcon. Villarreal, M. L., Norman, L. M. y Labiosa, W. B., 2012.
Evaluación de la vulnerabilidad de las comunidades humanas y biológicas a los servicios de los ecosistemas cambiantes utilizando una herramienta de apoyo a la decisión basada en criterios múltiples basada en SIG. Leipzig, Sociedad Internacional de Modelado Ambiental y Software.
Wallace, K. J., 2007. Clasificación de servicios ecosistémicos: problemas y soluciones. Conservación Biológica, 139 (3-4), pág. 235–246. Willich, S. N., Wegscheider, K., Stallmann, M. y Keil, T., 2006.
La carga de ruido y el riesgo de infarto de miocardio. European Heart Journal, 27 (3), pp. 276-282. Yang, L., Zhang, L., Li, Y. y Wu, S., 2015.
Servicios ecosistémicos relacionados con el agua proporcionados por espacios verdes urbanos: un estudio de caso en la ciudad de Yixing (China). Paisaje y planificación urbana, volumen 136, pp. 40-51. Yeh, A.-O. & Chow, M., 1996.
Un enfoque integrado de gis y ubicación-asignación para la planificación de instalaciones públicas – un ejemplo de planificación de espacios abiertos. Computadoras, medio ambiente y sistemas urbanos, 20 (4/5), p. 339–350. Yin, S. et al., 2011.
Cuantificación de la atenuación de la contaminación del aire dentro de parques urbanos: un enfoque experimental en Shanghai, China. Contaminación ambiental, 159 (8-9), pp. 2155-2163. Yu, C. & Hien, W. N., 2006.
Beneficios térmicos de los parques de la ciudad. Energía y Edificios, 38 (2), p. 105-120. Zannin, P. H. T., Ferreira, A. M. C. & Szeremetta, B., 2006
. Evaluación de la contaminación acústica en parques urbanos. Monitoreo y Evaluación Ambiental, Volumen 118, pp. 423-433. Zhang, B., Xie, G., Zhang, C. y Zhang, J., 2012.
Los beneficios económicos de la reducción de la escorrentía del agua de lluvia en los espacios verdes urbanos: un estudio de caso en Beijing, China. Jurnal de Gestión Ambiental, Volumen 100, p. 65–71. Zhang, Z., Lv, Y. & Pan, H., 2013.
Efecto de enfriamiento y humidificación de comunidades de plantas en parques urbanos subtropicales. Urban Forestry & Urban Greening, Volumen 12, pp. 323-329. Zhou, Y. & Levy, J. I., 2007.
Factores que influyen en la extensión espacial de los impactos de la contaminación del aire de fuentes móviles: un metanálisis. BioMed Central, 7 (89).





















Apéndice 2
2- 1 Factores que determinan los servicios de los ecosistemas proporcionados por Parks
Regulación de la contaminación del aire
La capacidad del Parque para regular la contaminación del aire está determinada por la característica física del parque, el Relación espacial entre el parque con la fuente del problema y los beneficiarios y el factor temporal. La característica del parque incluye el tamaño, la estructura física / el diseño del parque, el tamaño de la cobertura verde, la gravedad del problema y el microclima. El carácter espacial incluye la distancia a la fuente del problema, la distancia al beneficiario, la direccionalidad y el uso de la tierra circundante. El factor temporal incluye la hora del día y la estación / época del año
Estructura física del parque
La característica física del parque determina cuánto puede interceptar el parque el aire contaminado con su tamaño y la vegetación utilizada en el parque. Contaminantes como NOx17, O3, NH3, SO2, COV son absorbidos por los estomas y, a veces, también por la cutícula en la superficie externa de la hoja o, reaccionan con la superficie externa de la hoja (Gheorghe & Ion, 2011). Esta capacidad se ve afectada por el tipo de partícula en el aire, también por las propiedades de las hojas de la vegetación (tabla 1). La combinación de diferente vegetación (con diferentes propiedades de las hojas) en alta densidad resultará en una atenuación de la contaminación del aire más significativa. El nivel de contaminantes en el aire también afectará la capacidad de absorción de la vegetación. En larga duración y cuando el nivel de contaminante alcanza el nivel crítico (ya sea en el aire o la acumulación en la vegetación), las partículas también causarán daño a la vegetación.

La variación y densidad de la vegetación en los parques también determinan el nivel del servicio de atenuación de la contaminación del aire al crear una barrera que perturba el flujo del viento y la dispersión de contaminantes y altera el tiempo de contacto entre los contaminantes y la superficie de la vegetación. Una densidad de vegetación diferente determinará la función del parque como éter: una barrera sólida, una barrera perforada o una barrera incompleta que también forman parte de la familia de gases altamente reactivos, que incluyen óxido nítrico (NO) y dióxido de nitrógeno (NO2) ((Churkina, et al., 2015) Influye en el flujo de aire y la dilución (figura 1).
Baja densidad de vegetación aumenta la porosidad estructural. En la mitigación de la contaminación, la barrera perforada es la estructura preferida porque crea más perturbaciones del viento que aumentan la duración del contacto entre las partículas contaminantes con la superficie de la hoja. El viento que fluyó a través del parque tendrá una concentración de contaminación significativamente menor. La barrera sólida desviará el flujo del viento, pero no aumenta la atenuación de la contaminación. En cambio, la barrera sólida creará una isla de turbulencia de aire altamente contaminado detrás del borde exterior de la barrera. Cuando el viento golpea una barrera, fluirá hacia arriba en una curva, creando un área de «sombra» detrás de la barrera. El tamaño de la «sombra» está determinado por el tamaño de la barrera (figura 2). Según van Hove (2014), una sola línea de árboles tiene un área de «sombra» hasta 15-20 veces la altura del árbol, pero un bloque denso de vegetación tiene un área de «sombra» más corta. Se prefiere una línea delgada de árboles altos con follaje grueso que cree una barrera sólida cuando el parque está destinado solo a desviar la contaminación. El tamaño más grande de la agrupación de vegetación alargará la curva de aire, lo que obliga a que el aire se mueva hacia arriba, llevando el contaminante a la altura de la mezcla. Este efecto se prefiere cuando el parque pretende reducir el nivel general de contaminación de la región

Localización/ distancia
La ubicación del parque en relación con la fuente del problema y los beneficiarios es un factor determinante para el servicio de regulación de la contaminación del aire. Cuando un filtro físico, como los parques y las líneas de árboles, se ubica entre la fuente de contaminación y la barrera a diferentes distancias, el servicio de atenuación de la contaminación variará de acuerdo con la distancia y la dirección de la fuente del problema y de los beneficiarios. Cuando la barrera verde está ubicada cerca de la fuente, el nivel de concentración en la ubicación del usuario receptor / servicio depende de la capacidad de filtrado de la barrera (basada en la estructura física), y también de la dispersión y el comportamiento de dilución del contaminante. Sin embargo, en general, hay una reducción más significativa de la contaminación del aire cuando el parque está ubicado más cerca de la fuente (Embelton, 1976; van Hove, 2014)

Dado que la contaminación del aire se transporta por aire, el parque debe estar ubicado dentro de la trayectoria del viento. Cuando el parque está ubicado cerca de una fuente de contaminación del aire, el parque absorberá el contaminante antes de que alcance el mezclando altura y distancia, y también creará un viento hacia arriba, que empujará el contaminante a la altura de mezcla más rápido. Ambos efectos reducirán el nivel de contaminación del aire ambiente. Uso de la tierra circundante Los usos de la tierra en las áreas que rodean el parque determinan el servicio de manera similar con el terreno del sitio, ya que los diferentes usos de la tierra crean una forma diferente de cañón urbano. Cuando el parque está rodeado por un edificio de gran altura, el efecto es similar a cuando está ubicado en un valle donde la contaminación está atrapada en la cuenca. La ventilación mejorada aumentará la capacidad de dispersión del cañón de la calle (Amorim, et al., 2013).
La densidad del edificio también afecta el flujo de aire y crea un área de «sombra» detrás del edificio. Debido a esto, el oxígeno producido en el parque no se dispersará por igual. Aparte de eso, los usos del suelo también implican el material de superficie dominante (por ejemplo, asfalto en espacios de estacionamiento, ladrillo o vidrio en edificios de gran altura). Los diferentes materiales de superficie tienen diferentes capacidades para reflejar o absorber el contaminante. Factores temporales La capacidad del parque para regular la contaminación del aire varía entre la hora del día y la estación debido a que: – La gravedad de los problemas entre la mañana, el día, la tarde y la noche causados por los picos de las actividades humanas, – Hay temperatura y la diferencia de humedad entre la mañana, el día o la noche, y entre las estaciones, lo que cambia la capacidad del aire para transferir el contaminante y la onda de sonido, y – La cobertura de la hoja será diferente entre las estaciones (según el tipo de vegetación) que conduce a diferentes niveles de contaminantes de absorción, y porosidad de barrera diferente. Regulación de ruido Un servicio de regulación de ruido provisto por un parque está determinado por los mismos factores que la contaminación del aire porque el problema es dispersado por el mismo operador (aire / viento). Básicamente, para regular la contaminación del aire y la perturbación del ruido, un parque debe actuar como barrera contra el viento. La capacidad del parque para regular el ruido está determinada por la característica física del parque, la relación espacial entre el parque con la fuente del problema y los beneficiarios y el factor temporal. La característica del parque incluye el tamaño, la estructura física / el diseño del parque, el tamaño de la cobertura verde, la gravedad del problema y el microclima. El carácter espacial incluye la distancia a la fuente del problema, la distancia al beneficiario, la direccionalidad y el uso de la tierra circundante. El factor temporal incluye la hora del día y la estación / época del año. Estructura física del parque Los árboles, la vegetación del suelo e incluso la superficie del suelo (elementos blandos) actúan como absorbentes del sonido, mientras que las superficies duras de los edificios actúan como una barrera que impide que la onda de sonido llegue a la población, y también como reflectores que rebotan las ondas de sonido. Cuanto mayor sea la proporción de elementos blandos en comparación con la superficie dura, menor será el nivel de sonido que se refleja a través de ella. La combinación de la vegetación dentro del parque también determina la efectividad del servicio. Huddart (1990; referido en Bucur, 2006) y Beranek y Ver (1976, referidos en Van Renterghem, 2014) observaron una reducción de 6 dB (A) producida por un cinturón verde de árboles densos con una profundidad de 30 m, en comparación Con pastizales del mismo espesor. Esto es causado por el efecto de dispersión diferente por los tallos, hojas y corona de árboles de diferentes especies. Según Bucur (2006), la atenuación también aumenta con el aumento de la altura y el diámetro de los árboles (tabla 2). Tamaño del parque y tamaño del conglomerado de vegetación la densidad dentro del parque, que actúa como una barrera semipermeable entre la fuente y el receptor, determina el nivel de atenuación del ruido. La barrera más grande y más densa / más gruesa reduce el nivel de sonido que se recibe detrás de él porque la mayoría de las ondas de sonido se absorben o se dispersan entre los troncos y el follaje de la vegetación y el suelo.Huddart (1990; como se menciona en Bucur, 2006) y Beranek y Ver (1976, tal como se menciona en Van Renterghem, 2014) afirman que necesita al menos 30 m de barrera de vegetación espesa para reducir la perturbación de la nariz en 5 dB. Fang y Li (2003, 2005; como se menciona en Van Renterghem, 2014) encontraron que las profundidades de la banda de 20 m pueden atenuarse de 3-9 dB (A). Según Naturvårdsverket (1996, como se menciona en Bolund y Hunhammar, 1999), los arbustos densos, de al menos 5 m de ancho pueden reducir los niveles de ruido en 2 dB (A) y que una plantación de 50 m de ancho puede reducir los niveles de ruido en 3–6 dB (A). Sin embargo, en otro caso, solo se informa que 100 m de vegetación densa reduce el ruido en 1–2 dB (A) (Kommunförbundet, 1998, como se menciona en Bolund y Hunhammar, 1999). Según (González-Oreja y De La Fuente-DíazOrdaz, 2010), 0,6 ha de cobertura de dosel serían adecuados para mantener el nivel de ruido a 65dB (A

La superficie del terreno del parque también puede reducir el nivel de ruido que llega al parque en o cerca del nivel del suelo. Esta capacidad está determinada por la resistencia al flujo y la porosidad del tipo de suelo. La Tabla 3 presenta algunos ejemplos de la resistividad al flujo del suelo y el valor de la porosidad. Cuanto mayor sea la resistividad y la porosidad, mayor será la capacidad del suelo para absorber la onda de sonido.

Localización / distancia
Para cuantificar la variación en la atenuación relativa debida a una distancia diferente, podemos usar la relación de la distancia del parque desde el receptor y desde la fuente (R / S) como variable de referencia. La investigación realizada por Cook y van Haverbeke (1971, como se menciona en Bucur, 2006) mostró que la atenuación aumenta a medida que aumenta la relación R / S. En la misma investigación, las distancias de siembra de 12 a 22 m desde la fuente mostraron el resultado óptimo. Esto significa que una barrera de ruido es más efectiva cuando está ubicada más cerca de la fuente (Cook y van Haverbeke, 1971, tal como se menciona en Bucur, 2006; Van Renterghem, 2014). En cuanto a la ubicación y orientación a la dirección del viento, la dispersión acústica y la atenuación del sonido se estudian principalmente a lo largo de la trayectoria aérea entre una fuente y un receptor, y el efecto aún puede beneficiar a la población que se encuentra más allá de la frontera del parque. Las ramas y el follaje dispersan la energía acústica incidente hacia un lado y hacia atrás, produciendo una zona de sombra detrás de la vegetación (Bucur, 2006), en la dirección del viento desde la fuente de ruido. Durante una investigación en Atenas, Papafotious et al. (2004, según lo referido en Bucur, 2006) se midió una reducción de 4dB (A) a una distancia de 20-40 m a favor del viento desde un parque con una alta densidad de vegetación de 153,500m2, que estaba situado en el centro de una ciudad muy ruidosa. Uso del suelo circundante Midiendo el nivel de ruido de dos puntos en el viento y el viento en los profundos cañones urbanos, Schiff, et al. (2010) notan que los cañones urbanos tienen una influencia constante y atenuante en la propagación entre las fuentes y los receptores a nivel del techo. El exceso de atenuación resultante varió de 1 dB a 4 dB disminuyendo por cañón, que es más bajo que el espacio abierto. Aparte de eso, la configuración diferente del cañón urbano también tendrá diferentes patrones de reflexión de viento y ruido. El corredor más estrecho con superficie dura tendrá más reflejo de ruido. En esta condición, el nivel de ruido se mantendrá relativamente igual y se dispersará más lejos de la fuente. Aparte de eso, en el estrecho cañón urbano, en lugar de dispersarse horizontalmente, el ruido se devuelve a una ubicación más alta (Swanson, 2004).
Factores temporales
Los factores temporales del parque determinan primero el nivel de sonido al afectar la gravedad del problema (se explicará en el Apéndice 3).
En segundo lugar, las diferentes condiciones temporales conducen a una capacidad de aire diferente para emitir ruido, que también determina el nivel de perturbación del ruido que recibe la población más allá de la frontera del parque. En tercer lugar, la cobertura de la hoja será diferente entre las estaciones (según el tipo de vegetación), lo que conducirá a diferentes niveles de dispersión del tallo y la corona, y a una diferente porosidad de la barrera.
Los Parques de Regulación de Calor son, en promedio, más fríos que sus entornos urbanos (Chang 2007; Larondellea & Haase, 2013; Adams & Smith, 2014; Lehmanna, et al., 2014). Los parques pueden atenuar la temperatura local, pero esta habilidad difiere entre los parques. La diferencia en este potencial puede estar relacionada con factores internos (estructura física del parque), como el tamaño del parque, los tipos de terreno (cubiertos o no, el tipo de cubierta, el tipo de suelo, etc., y los tipos y disposiciones espaciales de árboles utilizados en los parques, o por factores externos que incluyen la morfología urbana alrededor de los parques, el uso de la tierra alrededor de los parques, el flujo del viento y el clima local .
Estructura física del parque
La capacidad del parque para regular la temperatura en el área urbana está determinada principalmente por el tipo de suelo y el diseño del parque, el porcentaje de cobertura verde dentro del parque, la combinación de la vegetación utilizada y la combinación con el elemento agua y el material de superficie con baja emisividad. El tamaño del parque no es un factor determinante importante para este servicio porque el efecto de enfriamiento de los espacios verdes en áreas urbanas se puede lograr incluso con parches tan pequeños como 40 x 60 metros. Saito (1990/1991) en su investigación observó una diferencia de temperatura entre el interior y el exterior de tal área pequeña todavía puede alcanzar hasta 3 ° C. Sin embargo, los parques más grandes tienen una circunferencia más grande y una mayor cobertura del terreno, lo que significa que el servicio proporcionado al parque puede beneficiar a más personas.
Según Chang (2007), entre los parques de menos de 3 ha, la intensidad de la isla de frío / calor local se relacionó más claramente con dos factores: la cobertura de árboles y arbustos y el material del área pavimentada. Cuanto mayor es el porcentaje de cobertura de árboles y arbustos combinados, más frío se compara el parque con su entorno. Esto se debe al aumento del área sombreada y al aumento de la evapotranspiración y la transpiración (figura 4 y tabla 4). En una investigación previa realizada en once pequeños parques de Tel Aviv por Sheshua-Bar (2000), se identificó que el área de sombra parcial debajo de la copa de los árboles y la temperatura del aire de los alrededores de los sitios son dos factores principales que pueden explicar la atenuación de temperatura del aire dentro del parque. Un aumento del 5% en los árboles de hoja caduca maduros puede reducir las temperaturas medias de la superficie por hora en 1 ° C (Skelhorn, et al., 2014) y un aumento del 20% puede disminuir la temperatura hasta el 2.27% en verano (Srivanit y Hokao, 2013)

Además del sombreado, se encontró que la geometría y las características del árbol también tienen un efecto de enfriamiento en estos sitios. La vegetación densa tiene el mayor efecto de enfriamiento. En un clima mediterráneo, el parque urbano con un denso dosel de árboles en verano puede reducir las temperaturas en hasta 3.8 ° C, mientras que en invierno puede reducir las temperaturas en hasta 2 ° C (Cohen, et al., 2012). En un clima subtropical, la reducción de la temperatura debido a las comunidades de plantas de múltiples capas varió de 2.14 ° C a 5.15 ° C (Zhang, et al., 2013). El tipo de cubierta verde (prados y céspedes, sitios con setos, arbustos y árboles), el tipo de suelo, así como las clases de altura de la capa de vegetación («baja», «media», «alta») desempeñan un papel en la Impacto climático de los espacios urbanos abiertos. Las capas más bajas de vegetación (césped, prados, arbustos bajos) son particularmente eficaces para crear aire fresco en la noche porque la ventilación es mejor en estos lugares en comparación con las de los grupos de árboles densos. En el clima mediterráneo, durante el verano (cuando la temperatura máxima puede alcanzar los 40 ° C), el césped puede reducir las temperaturas de la superficie entre 3.5 ° C y 24 ° C, mientras que la sombra de los árboles las redujo entre 2.5 ° C y 19 ° C (Armson, et al., 2012 ; Potchter, et al., 2006). Por otro lado, las capas de vegetación media y alta (arbustos altos, arboledas, bosques, vegetación junto al agua) se caracterizan por su considerable capacidad de evapotranspiración y su capacidad para proporcionar sombra y la función de protección contra el viento al mismo tiempo (Bruse, 2003). Las comunidades de plantas de múltiples capas tienen el efecto de enfriamiento más efectivo del cual la reducción de la temperatura debida a las comunidades de plantas varió de 2.14 ° C a 5.15 ° C (Zhang, et al., 2013). El suelo con mayor contenido de agua puede estabilizar la temperatura más que el suelo seco porque el contenido de agua absorbe más calor durante el día y libera el calor más lentamente durante la noche (Mueller, et al., 2014). Sin embargo, esta habilidad es relativamente baja. Los tipos de superficie también determinan el efecto de enfriamiento del parque.
En Taipei, los parques que tienen> 50% de cobertura pavimentada son más cálidos que las áreas urbanas circundantes durante el día (Chang, et al., 2007). Los parques que tienen una cobertura de césped dominante serán más cálidos durante el día que el área pavimentada circundante debido al contenido de agua (Potchter, et al., 2006). Se encontró que la temperatura fisiológicamente equivalente (PET) es aproximadamente 10 ° C más baja debajo de los árboles en comparación con las áreas verdes (38 ° C) y al menos 25 ° C más baja que sobre áreas selladas (48 ° C) (Ketterer y Matzarakis, 2014).
La característica de la persistencia del agua aumenta la capacidad del parque para reducir la temperatura del aire, aunque esta capacidad puede reducirse drásticamente cuando la superficie del agua está completamente expuesta al sol (Mueller, et al., 2014).
Localización / distancia
Yu y Hien (2006) encontraron las indicaciones de que los parques tienen un impacto de enfriamiento en los alrededores, especialmente en el lado de sotavento, pero está limitado por la distancia. De manera similar, Perini y Magliocco (2014) también observaron que dentro de las áreas verdes y detrás del follaje, las temperaturas potenciales y las temperaturas radiantes medias son mucho más bajas en comparación con las temperaturas más altas registradas en toda el área de la ciudad analizada. Según Sashua-Bar (2000) y Mueller, et al. (2014), se estimó que los efectos de enfriamiento de los pequeños sitios verdes observados en el estudio eran perceptibles alrededor de 100 m en las calles circundantes que se ramificaban desde sitios vegetados debido al transporte de aire fresco y húmedo. Según la investigación realizada por Lin, et al. (2015), en Beijing, los valores medianos de los efectos de enfriamiento más allá de los límites del parque están entre 35 my 284 m. Los parques con un tamaño de 0,6 km2 pueden reducir la temperatura del aire hasta 1,5 ° C al mediodía en un área comercial de sotavento a una distancia de 1 km (Ca, et al., 1998).
En Londres, la distancia de enfriamiento puede alcanzar de 20 a 440 m (Doick, et al., 2014). El efecto de enfriamiento de las áreas verdes en los edificios circundantes a diferentes alturas se rige por la dirección del viento y la distancia entre los edificios y la zona verde. A una escala mayor, la temperatura cercana al espacio verde se puede reducir entre 2 y 8 ° C (Taha y Rosenfeld, 1991). La vegetación plantada cerca de los edificios puede reducir las temperaturas de la superficie de la pared en aproximadamente 17 ° C, las temperaturas del aire en la puerta al mediodía en 0.47 ° C y los costos del aire acondicionado en un 25–80% (Dhakal y Hanaki, 2002).
Uso del suelo circundante
La población atenuada puede sentir la temperatura atenuada alrededor del parque, pero este efecto no solo está determinado por la distancia, sino también por los usos del suelo circundante. Los diferentes usos del suelo tienen diferentes estructuras urbanas y configuraciones de cañones urbanos que influyen en la ventilación del área y las sombras. Cuanto más altos son los edificios, más grande es la sombra que se forma. La sombra del edificio puede reducir la temperatura ambiente, aunque no tanto como la sombra del árbol (Mueller, et al., 2014; Abreu-Harbich, et al., 2014). La ventilación que es demasiado grande conducirá a vientos débiles, la ventilación que es demasiado estrecha conducirá a vientos muy fuertes y turbulencias de viento en algunos lugares a lo largo del área amurallada. Con base en su simulación, Ketterer y Matzarakis (2014) argumentaron que el calor urbano se puede reducir en un cañón de la calle con una orientación noroeste-sureste combinada con una relación de aspecto de al menos 1.5. Según Hong & Lin (2014), la mejor configuración de edificios se agrupa en un diseño escalonado con un espacio verde centralizado (parque). Esta configuración puede proporcionar mejores condiciones de ventilación y movimiento de aire adecuado para enfriar el área circundante del parque.
Factores temporales
La capacidad de los parques para regular el microclima varió entre diferentes épocas y estaciones. En su investigación, Perini y Magliocco (2014) observaron que la vegetación es más efectiva con temperaturas más altas y valores de humedad relativa más bajos para mitigar las temperaturas potenciales, las temperaturas radiantes medias y para disminuir la demanda de carga de refrigeración. En su investigación, Kawashima (1990/1991) observó que las áreas verdes tienen temperaturas superficiales más bajas, mientras que se encontraron temperaturas más altas en el suelo y los edificios durante el día. Por la noche, las áreas con la temperatura más alta son áreas con árboles densos debido a la protección de la corona de la cubierta arbórea que reduce la velocidad del viento (Mueller, et al., 2014). La variación diaria de las temperaturas de la superficie era pequeña en los edificios y grande en las áreas de siembra en el entorno urbano, mientras que era pequeña tanto para el entorno construido como para los bosques en los suburbios.
Especialmente en países templados, la habilidad también puede variar entre temporadas. Esto se debe a la diferencia en la temperatura ambiente, la humedad relativa, la velocidad del viento, la dirección del viento, la lluvia, la radiación solar y el follaje que cubre la vegetación en diferentes estaciones. En verano, los parques pueden actuar como captación de agua. En Beijing, China, una hectárea de área verde puede reducir 2,494 m3 de escorrentía potencial (Zhang, et al., 2012). Cuanto mayor sea la captación, menor será la escorrentía superficial. En su simulación, Liu, et al. (2014) concluyeron que un aumento del 20% del espacio verde disminuirá el volumen de escorrentía hasta en un 12%. La forma del suelo también determina la reducción de la escorrentía. Cuando el parque tiene forma de cóncavo (donde el centro del parque es más bajo que el área circundante), se evitaría que las aguas pluviales fluyan hacia las superficies de los caminos impermeables. Los parques de forma cóncava almacenan temporalmente las aguas pluviales y permiten que se infiltren con el tiempo, por lo tanto, aumentan la recarga de aguas subterráneas (Liu et al., 2014). Con solo remodelar el parque con una profundidad de 5 cm, se reducirá el volumen de escorrentía entre 5.3-16% (Ibid). La función del parque como área de captación también está determinada por la combinación de permeable (suelo, área de césped, bloque de hierba, etc.) y superficie impermeable (concreto, asfalto, etc.). Los tipos de superficie y los caracteres determinan la capacidad del parque para mitigar la escorrentía de la superficie. La superficie impermeable, como el asfalto y el concreto, tiene una baja infiltración y la mayor parte de la lluvia que cae sobre la superficie se convertirá en escorrentía superficial. El agua tiende a acumularse sobre la superficie menos permeable, creando un nivel freático posado.
El uso excesivo de material impermeable conducirá a un gran volumen de escorrentía superficial. La superficie permeable, como el suelo, el pasto y las gravas, tiene una alta tasa de infiltración. Las precipitaciones pueden ser retenidas por abonos orgánicos o fibras sobre la superficie del suelo. Los compost pueden contener más del 100% de su peso en humedad (litros de agua por metro cuadrado). Si el 50% de las superficies impermeables se convirtieran en pavimentos de ladrillo poroso, los volúmenes de escorrentía podrían reducirse 46.2–42.0%, y los flujos máximos podrían reducirse 37.9–35.7% (Liu et al., 2014) La ubicación de un parque en relación con el beneficiario afecta su capacidad para reducir la escorrentía superficial que llega a la población, especialmente en áreas con topografía muy diversa. La ubicación de un parque también determina la velocidad de drenaje. Cuando se ubica en una pendiente, si el parque se encuentra en un terreno más alto o corriente arriba de la población, el parque podría reducir hasta un 30 a 38% de la escorrentía por infiltración (Pauleit y Duhme, 2000). Cuando es al revés, la escorrentía superficial de un grupo de casas adosadas o bloques de varios pisos (que pueden alcanzar hasta 16.3 y 27.8 l / m2 consecutivamente) (Ibid) fluirá hacia el parque y posiblemente empuje el límite de infiltración del suelo. Dicho acuerdo no proporcionará beneficios y podría aumentar el riesgo de inundaciones. Incluso cuando el área es relativamente plana, los parques deben ubicarse en áreas que tengan una altitud ligeramente más alta para ayudar a controlar el movimiento del flujo. Uso de la tierra circundante Los usos de la tierra que rodean el parque determinan la capacidad del parque para atenuar el volumen de escorrentía de la superficie al influir en el volumen de entrada de agua y al actuar como una barrera para el agua. Diferente escorrentía derrame desde las zonas limítrofes se incrementa la entrada de agua, lo que acelera la capacidad de retención máxima del parque (Pauleit y Duhme, 2000). El uso del suelo que rodea el parque también determina cómo se entrega el servicio.
A medida que el exceso de escorrentía fluye desde el parque, el volumen puede reducirse o incrementarse por el volumen de escorrentía superficial en la tierra circundante. Si el parque está rodeado de área con superficie impermeable, el volumen aumentará. El cañón urbano típico para diferentes usos de la tierra puede crear una barrera que restrinja el flujo de agua y cree un «tazón» en el que se pueda acumular el volumen. Los corredores estrechos podrían aumentar la velocidad del flujo de agua, lo que podría dar a la escorrentía superficial suficiente energía cinética suficiente para causar la distracción de los edificios con los que colisiona.
Factores temporales
El aumento de la lluvia en las estaciones húmedas conlleva un aumento de la entrada de agua que puede hacer que el nivel máximo de saturación del suelo se alcance más rápido. Durante el otoño en los países templados, esta condición puede llevar a un gran aumento de la escorrentía superficial debido a la combinación de la caída de los árboles y el aumento de la lluvia.
Recreación de la estructura física del Parque
El uso de un parque está influenciado principalmente por la estructura física en el parque. En su investigación, Cohen et al. (2010) encontraron que el uso del parque tiene una alta correlación con el tamaño del parque y la cantidad de actividades organizadas en el parque. El tamaño óptimo de un parque del vecindario puede ser diferente según la preferencia y necesidad del usuario. Para la ciudad de Trabzon, Turquía, el tamaño óptimo de un parque del vecindario es de 1.22–1.52m2 / persona para la provisión de instalaciones básicas y, en el caso de tener todas las instalaciones necesarias para el tamaño óptimo de un parque, es de 3.61–4.08 m2 / persona (Gedikli & Ozbilen, 2004). La cantidad de actividades organizadas es alta cuando existen varias instalaciones disponibles en el parque, como un campo abierto para un picnic, una cancha de baloncesto, múltiples senderos para caminar y paisajes atractivos (Cohen, et al., 2010). Los diferentes usuarios del parque con diferentes orígenes culturales y género tienen diferentes preferencias por las estructuras físicas del parque. Por ejemplo, los holandeses tienen una gran preferencia por las tierras «naturales» y descuidadas, como las dunas y las zonas pantanosas, mientras que las personas con antecedentes islámicos prefieren jardines urbanos más manejados con árboles, flores y áreas abiertas (ya sea pastizales o pavimentadas) (Buijs, et al., 2009). Los afroamericanos e hispanos preferían entornos / instalaciones y escenarios más desarrollados con más espacio abierto y estructura construida que los caucásicos (Ho, et al., 2005). Hombres y mujeres ven la importancia de las estructuras físicas del parque de manera diferente. La preocupación por la seguridad es una medida importante para las mujeres. El diseño natural descuidado se ve como inseguro y disuade a las mujeres de ingresar al parque, mientras que este diseño es más preferido por los hombres (Ho, et al., 2005). Esa es también la razón por la que comúnmente las mujeres acceden a los parques en grupo con más frecuencia que mal.
Ubicación / distancia y accesibilidad
El valor recreativo y cultural se localizan espacialmente con lugares especiales (Brown & Raymond, 2007), que son relativos al usuario. Los hallazgos en la investigación realizada por Payne, et al. (2002) en Ohio indicaron que la ubicación residencial no jugó un papel tan importante en la predicción del uso del parque. Sin embargo, las residencias que viven en la dirección en contra del parque muestran una mayor apreciación de los parques y una mayor preferencia por los parques de formas naturales. Esta preferencia podría explicarse por los mayores problemas de los ecosistemas que podrían experimentar en comparación con los que viven en la dirección del parque a favor del viento. La proximidad a los parques significa que es conveniente utilizar el parque para fines recreativos en el lugar, y como los parques son visibles desde el interior de las propiedades, también brinda la oportunidad de recreación dentro de la casa.
La NRPA recomendó que la distancia máxima para la accesibilidad del parque sea de 0.5 millas u 800 m (Oro, 1973, como se menciona en Oh y Jeong, 2007), mientras que en Europa, el europeo La Agencia de Medio Ambiente (EEE) recomienda que las personas tengan acceso a espacios verdes a 15 minutos a pie o alrededor de 1 km. English Nature (EN), una agencia gubernamental del Reino Unido, recomienda que “las personas que viven en pueblos y ciudades deben tener un espacio verde natural accesible a menos de 300 m de su hogar” (Barbosa, et al., 2007).
Uso del suelo circundante
Los usos del terreno que rodean la ubicación de un parque determinan el uso al influir en el acceso del parque. Se puede acceder a un parque física o visualmente. Cuando el parque está rodeado por edificios de gran altura, el acceso físico y visual se restringirá a los edificios adyacentes al parque. Los parques ubicados cerca de los asentamientos comúnmente reciben un uso más intenso que, por ejemplo, los centros de negocios (Hayward y Weitzer, 1984).
Factores temporales
El uso del parque para recreación fluctúa según la hora del día / semana y por temporada. Los parques que están ubicados cerca del centro de negocios generalmente albergan actividades durante el día, mientras que los ubicados cerca de los asentamientos generalmente tienen un mayor uso durante la tarde en los días laborales y la mayor parte del fin de semana. La frecuencia de las actividades recreativas en los parques también varía según las estaciones, principalmente debido al servicio del parque para atenuar el calor y la contaminación, y estabilizar la humedad. En su investigación sobre los parques en Guangzhou, China, Jim y Chen (2006) encontraron un salto temporal en la frecuencia de visitas durante las tardes calurosas, y las actividades tendían a agruparse por la mañana y por la noche.
Factores que determinan la severidad del problema
Contaminación del aire
Los componentes químicos que se consideran contaminantes pueden presentarse en el aire de forma natural o debido a una fuente antropogénica. Las fuentes de contaminantes atmosféricos antropogénicos incluyen automóviles, camiones y diversos vehículos que no son de carretera (por ejemplo, equipos de construcción, barcos, aviones, etc.), así como centrales eléctricas, calderas industriales, hornos de cemento y turbinas (Churkina, et al., 2015). ).

La gravedad del problema de la contaminación del aire está determinada por la gravedad de la contaminación producida o la productividad de la fuente de contaminación, la ubicación del receptor (la característica espacial) y los factores temporales. También está determinado por cómo se comporta el aire como resultado de la interacción de la contaminación producida por las fuentes, la topografía, el factor temporal y la distancia entre las fuentes y la población. La Figura 3.1 muestra la escala temporal y la escala espacial de diferentes productos químicos en el aire.
Factores que determinan los servicios de los ecosistemas proporcionados por la Regulación de la Contaminación del Aire del Parque
La capacidad del Parque para regular la contaminación del aire está determinada por la característica física del parque, la relación espacial entre el parque con la fuente del problema y los beneficiarios y el factor temporal. La característica del parque incluye el tamaño, la estructura física / el diseño del parque, el tamaño de la cobertura verde, la gravedad del problema y el microclima. El carácter espacial incluye la distancia a la fuente del problema, la distancia al beneficiario, la direccionalidad y el uso de la tierra circundante. El factor temporal incluye la hora del día y la estación / época del año.
Estructura física del parque
La característica física del parque determina cuánto puede interceptar el parque el aire contaminado con su tamaño y la vegetación utilizada en el parque. Contaminantes como NOx17, O3, NH3, SO2, COV son absorbidos por los estomas y, a veces, también por la cutícula en la superficie externa de la hoja o, reaccionan con la superficie externa de la hoja (Gheorghe & Ion, 2011). Esta capacidad se ve afectada por el tipo de partícula en el aire, también por las propiedades de las hojas de la vegetación (tabla 1). La combinación de diferente vegetación (con diferentes propiedades de las hojas) en alta densidad resultará en una atenuación de la contaminación del aire más significativa. El nivel de contaminantes en el aire también afectará la capacidad de absorción de la vegetación. En larga duración y cuando el nivel de contaminante alcanza el nivel crítico (ya sea en el aire o la acumulación en la vegetación), las partículas también causarán daño a la vegetación.
La variación y densidad de la vegetación en los parques también determinan el nivel del servicio de atenuación de la contaminación del aire al crear una barrera que perturba el flujo del viento y la dispersión de contaminantes y altera el tiempo de contacto entre los contaminantes y la superficie de la vegetación. Una densidad de vegetación diferente determinará la función del parque como éter: una barrera sólida, una barrera perforada o una barrera incompleta que también forman parte de la familia de gases altamente reactivos, incluido el óxido nítrico (NO) y el dióxido de nitrógeno (NO2) ((Churkina, et al., 2015

Influye en el flujo de aire y la dilución (figura 1). Baja densidad de vegetación aumenta la porosidad estructural. En la mitigación de la contaminación, la barrera perforada es la estructura preferida porque crea más perturbaciones del viento que aumentan la duración del contacto entre las partículas contaminantes con la superficie de la hoja. El viento que fluyó a través del parque tendrá una concentración de contaminación significativamente menor. La barrera sólida desviará el flujo del viento, pero no aumenta la atenuación de la contaminación. En cambio, la barrera sólida creará una isla de turbulencia de aire altamente contaminado detrás del borde exterior de la barrera. Cuando el viento golpea una barrera, fluirá hacia arriba en una curva, creando un área de «sombra» detrás de la barrera. El tamaño de la «sombra» está determinado por el tamaño de la barrera (figura 2). Según van Hove (2014), una sola línea de árboles tiene un área de «sombra» hasta 15-20 veces la altura del árbol, pero un bloque denso de vegetación tiene un área de «sombra» más corta. Se prefiere una línea delgada de árboles altos con follaje grueso que cree una barrera sólida cuando el parque está destinado solo a desviar la contaminación. El tamaño más grande de la agrupación de vegetación alargará la curva de aire, lo que obliga a que el aire se mueva hacia arriba, llevando el contaminante a la altura de la mezcla. Este efecto se prefiere cuando el parque pretende reducir el nivel general de contaminación de la región.
Ubicación / distancia
La ubicación del parque en relación con la fuente del problema y los beneficiarios es un factor determinante para el servicio de regulación de la contaminación del aire. Cuando un filtro físico, como los parques y las líneas de árboles, se ubica entre la fuente de contaminación y la barrera a diferentes distancias, el servicio de atenuación de la contaminación variará de acuerdo con la distancia y la dirección de la fuente del problema y de los beneficiarios. Cuando la barrera verde está ubicada cerca de la fuente, el nivel de concentración en la ubicación del usuario receptor / servicio depende de la capacidad de filtrado de la barrera (basada en la estructura física), y también de la dispersión y el comportamiento de dilución del contaminante. Sin embargo, en general, hay una reducción más significativa de la contaminación del aire cuando el parque está ubicado más cerca de la fuente (Embelton, 1976; van Hove, 2014)

Dado que la contaminación del aire se transporta por aire, el parque debe estar ubicado dentro de la trayectoria del viento. Cuando el parque está ubicado cerca de una fuente de contaminación del aire, el parque absorberá el contaminante antes de que alcance el mezclando altura y distancia, y también creará un viento hacia arriba, que empujará el contaminante a la altura de mezcla más rápido. Ambos efectos reducirán el nivel de contaminación del aire ambiente.
Uso de la tierra circundante
Los usos de la tierra en las áreas que rodean el parque determinan el servicio de manera similar con el terreno del sitio, ya que los diferentes usos de la tierra crean una forma diferente de cañón urbano. Cuando el parque está rodeado por un edificio de gran altura, el efecto es similar a cuando está ubicado en un valle donde la contaminación está atrapada en la cuenca. La ventilación mejorada aumentará la capacidad de dispersión del cañón de la calle (Amorim, et al., 2013). La densidad del edificio también afecta el flujo de aire y crea un área de «sombra» detrás del edificio. Debido a esto, el oxígeno producido en el parque no se dispersará por igual. Aparte de eso, los usos del suelo también implican el material de superficie dominante (por ejemplo, asfalto en espacios de estacionamiento, ladrillo o vidrio en edificios de gran altura). Los diferentes materiales de superficie tienen diferentes capacidades para reflejar o absorber el contaminante. Factores temporales La capacidad del parque para regular la contaminación del aire varía entre la hora del día y la estación debido a que: – La gravedad de los problemas entre la mañana, el día, la tarde y la noche causados por los picos de las actividades humanas, -Hay temperatura y la diferencia de humedad entre la mañana, el día o la noche, y entre las estaciones, lo que cambia la capacidad del aire para transferir el contaminante y la onda de sonido, y – La cobertura de la hoja será diferente entre las estaciones (según el tipo de vegetación) que conduce a diferentes niveles de contaminantes de absorción, y porosidad de barrera diferente.
Regulación de ruido
Un servicio de regulación de ruido provisto por un parque está determinado por los mismos factores que la contaminación del aire porque el problema es dispersado por el mismo operador (aire / viento). Básicamente, para regular la contaminación del aire y la perturbación del ruido, un parque debe actuar como barrera contra el viento. La capacidad del parque para regular el ruido está determinada por la característica física del parque, la relación espacial entre el parque con la fuente del problema y los beneficiarios y el factor temporal. La característica del parque incluye el tamaño, la estructura física / el diseño del parque, el tamaño de la cobertura verde, la gravedad del problema y el microclima. El carácter espacial incluye la distancia a la fuente del problema, la distancia al beneficiario, la direccionalidad y el uso de la tierra circundante. El factor temporal incluye la hora del día y la estación / época del año.
Estructura física del parque
Los árboles, la vegetación del suelo e incluso la superficie del suelo (elementos blandos) actúan como absorbentes del sonido, mientras que las superficies duras de los edificios actúan como una barrera que impide que la onda de sonido llegue a la población, y también como reflectores que rebotan las ondas de sonido. Cuanto mayor sea la proporción de elementos blandos en comparación con la superficie dura, menor será el nivel de sonido que se refleja a través de ella. La combinación de la vegetación dentro del parque también determina la efectividad del servicio. Huddart (1990; referido en Bucur, 2006) y Beranek y Ver (1976, referidos en Van Renterghem, 2014) observaron una reducción de 6 dB (A) producida por un cinturón verde de árboles densos con una profundidad de 30 m, en comparación Con pastizales del mismo espesor. Esto es causado por el efecto de dispersión diferente por los tallos, hojas y corona de árboles de diferentes especies. Según Bucur (2006), la atenuación también aumenta con el aumento de la altura y el diámetro de los árboles (tabla 2). El tamaño del parque y el tamaño de la densidad de la agrupación de vegetación dentro del parque, que actúa como una barrera semipermeable entre la fuente y el receptor, determinan el nivel de atenuación del ruido. La barrera más grande y densa / más gruesa reduce más el nivel de sonido que se recibe detrás de ella, ya que la mayoría de las ondas de sonido se absorben o se dispersan entre los troncos y el follaje de la vegetación, y el sol.

La superficie del terreno del parque también puede reducir el nivel de ruido que llega al parque en o cerca del nivel del suelo. Esta capacidad está determinada por la resistencia al flujo y la porosidad del tipo de suelo. La Tabla 3 presenta algunos ejemplos de la resistividad al flujo del suelo y el valor de la porosidad. Cuanto mayor sea la resistividad y la porosidad, mayor será la capacidad del suelo para absorber la onda de sonido.
Ubicación / distancia
Para cuantificar la variación en la atenuación relativa debida a una distancia diferente, podemos usar la relación de la distancia del parque desde el receptor y desde la fuente (R / S) como variable de referencia. La investigación realizada por Cook y van Haverbeke (1971, como se menciona en Bucur, 2006) mostró que la atenuación aumenta a medida que aumenta la relación R / S. En la misma investigación, las distancias de siembra de 12 a 22 m desde la fuente mostraron el resultado óptimo. Esto significa que una barrera de ruido es más efectiva cuando está ubicada más cerca de la fuente (Cook y van Haverbeke, 1971, tal como se menciona en Bucur, 2006; Van Renterghem, 2014). En cuanto a la ubicación y orientación a la dirección del viento, la dispersión acústica y la atenuación del sonido se estudian principalmente a lo largo de la trayectoria aérea entre una fuente y un receptor, y el efecto aún puede beneficiar a la población que se encuentra más allá de la frontera del parque. Las ramas y el follaje dispersan la energía acústica incidente hacia un lado y hacia atrás, produciendo una zona de sombra detrás de la vegetación (Bucur, 2006), en la dirección del viento desde la fuente de ruido. Durante una investigación en Atenas, Papafotious et al. (2004según lo referido en Bucur, 2006) se midió una reducción de 4dB (A) a una distancia de 20-40 m a favor del viento desde un parque con una alta densidad de vegetación de 153,500m2, que estaba situado en el centro de una ciudad muy ruidosa. Uso del suelo circundante Midiendo el nivel de ruido de dos puntos en el viento y el viento en los profundos cañones urbanos, Schiff, et al. (2010) notan que los cañones urbanos tienen una influencia constante y atenuante en la propagación entre las fuentes y los receptores a nivel del techo. El exceso de atenuación resultante varió de 1 dB a 4 dB disminuyendo por cañón, que es más bajo que el espacio abierto. Aparte de eso, la configuración diferente del cañón urbano también tendrá diferentes patrones de reflexión de viento y ruido. El corredor más estrecho con superficie dura tendrá más reflejo de ruido. En esta condición, el nivel de ruido se mantendrá relativamente igual y se dispersará más lejos de la fuente. Aparte de eso, en el estrecho cañón urbano, en lugar de dispersarse horizontalmente, el ruido se devuelve a una ubicación más alta (Swanson, 2004).
Factores temporales
Los factores temporales del parque determinan primero el nivel de sonido al afectar la gravedad del problema (se explicará en el Apéndice 3). En segundo lugar, las diferentes condiciones temporales conducen a una capacidad de aire diferente para emitir ruido, lo que también determina el nivel de perturbación del ruido que recibe la población más allá de la frontera del parque. En tercer lugar, la cobertura de la hoja será diferente entre las estaciones (según el tipo de vegetación), lo que conducirá a diferentes niveles de dispersión del tallo y la corona, y a una diferente porosidad de la barrera. Los Parques de Regulación de Calor son, en promedio, más fríos que sus entornos urbanos (Chang 2007; Larondellea & Haase, 2013; Adams & Smith, 2014; Lehmanna, et al., 2014). Los parques pueden atenuar la temperatura local, pero esta habilidad difiere entre los parques. La diferencia en este potencial puede estar relacionada con factores internos (estructura física del parque), como el tamaño del parque, los tipos de terreno (cubiertos o no, el tipo de cubierta, el tipo de suelo, etc., y los tipos y disposiciones espaciales de árboles utilizados en los parques, o por factores externos que incluyen la morfología urbana alrededor de los parques, el uso de la tierra alrededor de los parques, el flujo del viento y el clima local.,
Estructura física del parque
La capacidad del parque para regular la temperatura en el área urbana está determinada principalmente por el tipo de suelo y el diseño del parque; el porcentaje de cobertura verde dentro del parque, la combinación de la vegetación utilizada y la combinación con el elemento agua y el material de superficie con baja emisividad. El tamaño del parque no es un factor determinante para este servicio porque el efecto de enfriamiento de los espacios verdes en áreas urbanas se puede lograr incluso con parches tan pequeños como 40×60 metros. Saito (1990/1991) en su investigación observó que una diferencia de temperatura entre el interior y el exterior de un área tan pequeña aún puede alcanzar hasta 3 ° C.
Sin embargo, los parques más grandes tienen una circunferencia más grande y una mayor cobertura del terreno, lo que significa que el servicio proporcionado al parque puede beneficiar a más personas. Según Chang (2007), entre los parques de menos de 3 ha, la intensidad de la isla de frío / calor local se relacionó más claramente con dos factores: la cobertura de árboles y arbustos y el material del área pavimentada. Cuanto mayor es el porcentaje de cobertura de árboles y arbustos combinados, más frío se compara el parque con su entorno. Esto se debe al aumento del área sombreada y al aumento de la evapotranspiración y la transpiración (figura 4 y tabla 4). En una investigación previa realizada en once pequeños parques de Tel Aviv por Sheshua-Bar (2000), se identificó que el área de sombra parcial debajo de la copa de los árboles y la temperatura del aire de los alrededores de los sitios son dos factores principales que pueden explicar la atenuación de temperatura del aire dentro del parque. Un aumento del 5% en los árboles de hoja caduca maduros puede reducir las temperaturas medias de la superficie por hora en 1 ° C (Skelhorn, et al., 2014) y un aumento del 20% puede disminuir la temperatura hasta el 2.27% en verano (Srivanit y Hokao, 2013).

Además del sombreado, se encontró que la geometría y las características del árbol también tienen un efecto de enfriamiento en estos sitios. La vegetación densa tiene el mayor efecto de enfriamiento. En un clima mediterráneo, el parque urbano con un denso dosel de árboles en verano puede reducir las temperaturas en hasta 3.8 ° C, mientras que en invierno puede reducir las temperaturas en hasta 2 ° C (Cohen, et al., 2012). En un clima subtropical, la reducción de la temperatura debido a las comunidades de plantas de múltiples capas varió de 2.14 ° C a 5.15 ° C (Zhang, et al., 2013). El tipo de cubierta verde (prados y céspedes, sitios con setos, arbustos y árboles), el tipo de suelo, así como las clases de altura de la capa de vegetación («baja», «media», «alta») desempeñan un papel en la Impacto climático de los espacios urbanos abiertos. Las capas más bajas de vegetación (césped, prados, arbustos bajos) son particularmente eficaces para crear aire fresco en la noche porque la ventilación es mejor en estos lugares en comparación con las de los grupos de árboles densos.
En el clima mediterráneo, durante el verano (cuando la temperatura máxima puede alcanzar los 40 ° C), el césped puede reducir las temperaturas de la superficie entre 3.5 ° C y 24 ° C, mientras que la sombra de los árboles las redujo entre 2.5 ° C y 19 ° C (Armson, et al., 2012 ; Potchter, et al., 2006). Por otro lado, las capas de vegetación media y alta (arbustos altos, arboledas, bosques, vegetación junto al agua) se caracterizan por su considerable capacidad de evapotranspiración y su capacidad para proporcionar sombra y la función de protección contra el viento al mismo tiempo (Bruse, 2003). Las comunidades de plantas de múltiples capas tienen el efecto de enfriamiento más efectivo del cual la reducción de la temperatura debida a las comunidades de plantas varió de 2.14 ° C a 5.15 ° C (Zhang, et al., 2013). El suelo con mayor contenido de agua puede estabilizar la temperatura más que el suelo seco porque el contenido de agua absorbe más calor durante el día y libera el calor más lentamente durante la noche (Mueller, et al., 2014). Sin embargo, esta habilidad es relativamente baja. Los tipos de superficie también determinan el efecto de enfriamiento del parque. En Taipei, los parques que tienen> 50% de cobertura pavimentada son más cálidos que las áreas urbanas circundantes durante el día (Chang, et al., 2007). Los parques que tienen una cobertura de césped dominante serán más cálidos durante el día que el área pavimentada circundante debido al contenido de agua (Potchter, et al., 2006). Se encontró que la temperatura fisiológicamente equivalente (PET) es aproximadamente 10 ° C más baja debajo de los árboles en comparación con las áreas verdes (38 ° C) y al menos 25 ° C más baja que sobre áreas selladas (48 ° C) (Ketterer y Matzarakis, 2014). La característica de la persistencia del agua aumenta la capacidad del parque para reducir la temperatura del aire, aunque esta capacidad puede reducirse drásticamente cuando la superficie del agua está completamente expuesta al sol (Mueller, et al., 2014).
Ubicación / distancia
Yu y Hien (2006) encontraron las indicaciones de que los parques tienen un impacto de enfriamiento en los alrededores, especialmente en el lado de sotavento, pero está limitado por la distancia. De manera similar, Perini y Magliocco (2014) también observaron que dentro de las áreas verdes y detrás del follaje, las temperaturas potenciales y las temperaturas radiantes medias son mucho más bajas en comparación con las temperaturas más altas registradas en toda el área de la ciudad analizada. Según Sashua-Bar (2000) y Mueller, et al. (2014), se estimó que los efectos de enfriamiento de los pequeños sitios verdes observados en el estudio eran perceptibles alrededor de 100 m en las calles circundantes que se ramificaban desde sitios vegetados debido al transporte de aire fresco y húmedo. Según la investigación realizada por Lin, et al. (2015), en Beijing, los valores medianos de los efectos de enfriamiento más allá de los límites del parque están entre 35 my 284 m. Los parques con un tamaño de 0,6 km2 pueden reducir la temperatura del aire hasta 1,5 ° C al mediodía en un área comercial de sotavento a una distancia de 1 km (Ca, et al., 1998). En Londres, la distancia de enfriamiento puede alcanzar de 20 a 440 m (Doick, et al., 2014). El efecto de enfriamiento de las áreas verdes en los edificios circundantes a diferentes alturas se rige por la dirección del viento y la distancia entre los edificios y la zona verde. A una escala mayor, la temperatura cercana al espacio verde se puede reducir entre 2 y 8 ° C (Taha y Rosenfeld, 1991). La vegetación plantada cerca de los edificios puede reducir las temperaturas de la superficie de la pared en aproximadamente 17 ° C, las temperaturas del aire en la puerta al mediodía en 0.47 ° C y los costos del aire acondicionado en un 25–80% (Dhakal y Hanaki, 2002).
Uso del suelo circundante
La población atenuada puede sentir la temperatura atenuada alrededor del parque, pero este efecto no solo está determinado por la distancia, sino también por los usos del suelo circundante. Los diferentes usos del suelo tienen diferentes estructuras urbanas y configuraciones de cañones urbanos que influyen en la ventilación del área y las sombras. Cuanto más altos son los edificios, más grande es la sombra que se forma. La sombra del edificio puede reducir la temperatura ambiente, aunque no tanto como la sombra del árbol (Mueller, et al., 2014; Abreu-Harbich, et al., 2014). La ventilación que es demasiado grande conducirá a vientos débiles, la ventilación que es demasiado estrecha conducirá a vientos muy fuertes y turbulencias de viento en algunos lugares a lo largo del área amurallada. Con base en su simulación, Ketterer y Matzarakis (2014) argumentaron que el calor urbano se puede reducir en un cañón de la calle con una orientación noroeste-sureste combinada con una relación de aspecto de al menos 1.5. Según Hong & Lin (2014), la mejor configuración de edificios se agrupa en un diseño escalonado con un espacio verde centralizado (parque). Esta configuración puede proporcionar mejores condiciones de ventilación y movimiento de aire adecuado para enfriar el área circundante del parque.
Factores temporales
La capacidad de los parques para regular el microclima varió entre diferentes épocas y estaciones. En su investigación, Perini y Magliocco (2014) observaron que la vegetación es más efectiva con temperaturas más altas y valores de humedad relativa más bajos para mitigar las temperaturas potenciales, las temperaturas radiantes medias y para disminuir la demanda de carga de refrigeración. En su investigación, Kawashima (1990/1991) observó que las áreas verdes tienen temperaturas superficiales más bajas, mientras que se encontraron temperaturas más altas en el suelo y los edificios durante el día. Por la noche, las áreas con la temperatura más alta son áreas con árboles densos debido a la protección de la corona de la cubierta arbórea que reduce la velocidad del viento (Mueller, et al., 2014). La variación diaria de las temperaturas de la superficie era pequeña en los edificios y grande en las áreas de siembra en el entorno urbano, mientras que era pequeña tanto para el entorno construido como para los bosques en los suburbios. Especialmente en países templados, la habilidad también puede variar entre temporadas. Esto se debe a la diferencia en la temperatura ambiente, la humedad relativa, la velocidad del viento, la dirección del viento, la lluvia, la radiación solar y el follaje que cubre la vegetación en diferentes estaciones. En verano, los parques tienen efecto de enfriamiento más fuerte que en invierno, y el efecto de enfriamiento también es mucho más fuerte al mediodía en comparación con la noche.
Estructura física de Surface Runoff Park
Los parques brindan un servicio de regulación del agua mediante la intercepción de la lluvia por el dosel de las hojas, el almacenamiento de agua por los capilares del suelo y la infiltración descendente de la lluvia (Yang, et al., 2015). La cantidad de gotas de lluvia interceptadas por el follaje depende del tipo de vegetación y su etapa de crecimiento (Critchley y Siegert, 1991). Por ejemplo, los arbustos maduros tienen una capacidad de almacenamiento más pequeña que una cubierta de pasto denso. La densidad de la vegetación y su follaje también determinan el volumen de gotas de lluvia que llegan al suelo del parque. La vegetación densa en un parque protege el suelo del impacto de la gota de lluvia y reduce el efecto de corteza como se describió anteriormente. El sistema de raíces también aumenta la capacidad del parque para reducir la escorrentía superficial al aumentar la porosidad del suelo, permitiendo así que se infiltre más agua (Critchley y Siegert, 1991). El tamaño del parque determina el volumen de escorrentía superficial que fluye.
El parque puede actuar como captación de agua. En Beijing, China, una hectárea de área verde puede reducir 2,494 m3 de escorrentía potencial (Zhang, et al., 2012). Cuanto mayor sea la captación, menor será la escorrentía superficial. En su simulación, Liu, et al. (2014) concluyeron que un aumento del 20% del espacio verde disminuirá el volumen de escorrentía hasta en un 12%. La forma del suelo también determina la reducción de la escorrentía. Cuando el parque tiene forma de cóncavo (donde el centro del parque es más bajo que el área circundante), se evitaría que las aguas pluviales fluyan hacia las superficies de los caminos impermeables. Los parques de forma cóncava almacenan temporalmente las aguas pluviales y permiten que se infiltren con el tiempo, por lo tanto, aumentan la recarga de las aguas subterráneas (Liu et al., 2014). Con solo remodelar el parque con una profundidad de 5 cm, se reducirá el volumen de escorrentía entre 5.3-16% (Ibid). La función del parque como área de captación también está determinada por la combinación de permeable (suelo, área de césped, bloque de hierba, etc.) y superficie impermeable (concreto, asfalto, etc.). Los tipos de superficie y los caracteres determinan la capacidad del parque para mitigar la escorrentía de la superficie. La superficie impermeable, como el asfalto y el concreto, tiene una baja infiltración y la mayor parte de la lluvia que cae sobre la superficie se convertirá en escorrentía superficial. El agua tiende a acumularse sobre la superficie menos permeable, creando un nivel freático posado. El uso excesivo de material impermeable conducirá a un gran volumen de escorrentía superficial. La superficie permeable, como el suelo, el pasto y las gravas, tiene una alta tasa de infiltración. Las precipitaciones pueden ser retenidas por abonos orgánicos o fibras sobre la superficie del suelo. Los compost pueden contener más del 100% de su peso en humedad (litros de agua por metro cuadrado). Si el 50% de las superficies impermeables se convirtieran en pavimentos de ladrillos porosos, los volúmenes de escorrentía podrían reducirse 46.2–42.0%, y los flujos máximos podrían reducirse 37.9–35.7%
Ubicación / distancia
La ubicación de un parque en relación con el beneficiario afecta su capacidad para reducir la escorrentía superficial que llega a la población, especialmente en áreas con topografía muy diversa. La ubicación de un parque también determina la velocidad de drenaje. Cuando se ubica en una pendiente, si el parque se encuentra en un terreno más alto o corriente arriba de la población, el parque podría reducir hasta un 30 a 38% de la escorrentía por infiltración (Pauleit y Duhme, 2000). Cuando es al revés, la escorrentía superficial de un grupo de casas adosadas o bloques de varios pisos (que pueden alcanzar hasta 16.3 y 27.8 l / m2 consecutivamente) (Ibid) fluirá hacia el parque y posiblemente empuje el límite de infiltración del suelo. Dicho acuerdo no proporcionará beneficios y podría aumentar el riesgo de inundaciones. Incluso cuando el área es relativamente plana, los parques deben ubicarse en áreas que tengan una altitud ligeramente más alta para ayudar a controlar el movimiento del flujo.
Uso de la tierra circundante
Los usos de la tierra que rodean el parque determinan la capacidad del parque para atenuar el volumen de escorrentía de la superficie al influir en el volumen de entrada de agua y al Desde las zonas limítrofes se incrementa la entrada de agua, lo que acelera la capacidad de retención máxima del parque (Pauleit y Duhme, 2000). El uso del suelo que rodea el parque también determina cómo se entrega el servicio. A medida que el exceso de escorrentía fluye desde el parque, el volumen puede reducirse o incrementarse por el volumen de escorrentía superficial en la tierra circundante. Si el parque está rodeado de área con superficie impermeable, el volumen aumentará. El cañón urbano típico para diferentes usos de la tierra puede crear una barrera que restrinja el flujo de agua y cree un «tazón» en el que se pueda acumular el volumen. Los corredores estrechos podrían aumentar la velocidad del flujo de agua, lo que podría dar a la escorrentía superficial suficiente energía cinética suficiente para causar la distracción de los edificios con los que colisiona. Factores temporales El aumento de la lluvia en las estaciones húmedas conlleva un aumento de la entrada de agua que puede hacer que el nivel máximo de saturación del suelo se alcance más rápido. Durante el otoño en los países templados, esta condición puede llevar a un gran aumento de la escorrentía superficial debido a la combinación de la caída de los árboles y el aumento de la lluvia. Recreación de la estructura física del Parque
El uso de un parque está influenciado principalmente por la estructura física en el parque.
En su investigación, Cohen et al. (2010) encontraron que el uso del parque tiene una alta correlación con el tamaño del parque y la cantidad de actividades organizadas en el parque. El tamaño óptimo de un parque del vecindario puede ser diferente según la preferencia y necesidad del usuario. Para la ciudad de Trabzon, Turquía, el tamaño óptimo de un parque del vecindario es de 1.22–1.52m2 / persona para la provisión de instalaciones básicas y, en el caso de tener todas las instalaciones necesarias para el tamaño óptimo de un parque, es de 3.61–4.08 m2 / persona (Gedikli & Ozbilen, 2004). La cantidad de actividades organizadas es alta cuando existen varias instalaciones disponibles en el parque, como un campo abierto para un picnic, una cancha de baloncesto, múltiples senderos para caminar y paisajes atractivos (Cohen, et al., 2010). Los diferentes usuarios del parque con diferentes orígenes culturales y género tienen diferentes preferencias por las estructuras físicas del parque. Por ejemplo, los holandeses tienen una gran preferencia por las tierras «naturales» y descuidadas, como las dunas y las zonas pantanosas, mientras que las personas con antecedentes islámicos prefieren jardines urbanos más manejados con árboles, flores y áreas abiertas (ya sea pastizales o pavimentadas) et al., 2009). Los afroamericanos e hispanos preferían entornos / instalaciones y escenarios más desarrollados con más espacio abierto y estructura construida que los caucásicos (Ho, et al., 2005). Hombres y mujeres ven la importancia de las estructuras físicas del parque de manera diferente. La preocupación por la seguridad es una medida importante para las mujeres. El diseño natural descuidado se ve como inseguro y disuade a las hembras de ingresar al parque, mientras que este diseño es más preferido por los hombres (Ho, et al., 2005). Esa es también la razón por la que comúnmente las mujeres acceden a los parques en grupo más a menudo que a los hombres .
Diferente escorrentía derrame Ubicación / distancia y accesibilidad
El valor recreativo y cultural se localizan espacialmente con lugares especiales (Brown & Raymond, 2007), que son relativos al usuario. Los hallazgos en la investigación realizada por Payne, et al. (2002) en Ohio indicaron que la ubicación residencial no jugó un papel tan importante en la predicción del uso del parque. Sin embargo, las residencias que viven en la dirección en contra del parque muestran una mayor apreciación de los parques y una mayor preferencia por los parques de formas naturales. Esta preferencia podría explicarse por los mayores problemas de los ecosistemas que podrían experimentar en comparación con los que viven en la dirección del parque a favor del viento. La proximidad a los parques significa que es conveniente utilizar el parque para fines recreativos en el lugar, y como los parques son visibles desde el interior de las propiedades, también brinda la oportunidad de recreación dentro de la casa. La NRPA recomendó que la distancia máxima para la accesibilidad del parque sea de 0.5 millas u 800 m (Oro, 1973, como se menciona en Oh y Jeong, 2007), mientras que en Europa, el europeo
La Agencia de Medio Ambiente (EEE) recomienda que las personas tengan acceso a espacios verdes a 15 minutos a pie o alrededor de 1 km. English Nature (EN), una agencia gubernamental del Reino Unido recomienda que “las personas que viven en pueblos y ciudades deben tener un espacio verde natural accesible a menos de 300 m de su hogar” (Barbosa, et al., 2007).
Uso del suelo circundante
Los usos del terreno que rodean la ubicación de un parque determinan el uso al influir en el acceso del parque. Se puede acceder a un parque física o visualmente. Cuando el parque está rodeado por edificios de gran altura, el acceso físico y visual se restringirá a los edificios adyacentes al parque. Los parques ubicados cerca de los asentamientos comúnmente reciben un uso más intenso que, por ejemplo, los centros de negocios (Hayward y Weitzer, 1984).
Factores temporales
El uso del parque para recreación fluctúa según la hora del día / semana y por temporada. Los parques que están ubicados cerca del centro de negocios generalmente albergan actividades durante el día, mientras que los ubicados cerca de los asentamientos generalmente tienen un mayor uso durante la tarde en los días laborales y la mayor parte del fin de semana. La frecuencia de las actividades recreativas en los parques también varía según las estaciones, principalmente debido al servicio del parque para atenuar el calor y la contaminación, y estabilizar la humedad. En su investigación sobre parques en Guangzhou, China, Jim y Chen (2006) encontraron un salto temporal en la frecuencia de visitas durante las tardes calurosas, y las actividades tendían a agruparse por la mañana y la tarde.
Factores que determinan la severidad del problema
Contaminación del aire Los componentes químicos que se consideran contaminantes pueden presentarse en el aire de forma natural o debido a una fuente antropogénica. Las fuentes de contaminantes atmosféricos antropogénicos incluyen automóviles, camiones y diversos vehículos que no son de carretera (por ejemplo, equipos de construcción, barcos, aviones, etc.), así como centrales eléctricas, calderas industriales, hornos de cemento y turbinas (Churkina, et al., 2015). ). La gravedad del problema de la contaminación del aire está determinada por la gravedad de la contaminación producida o la productividad de la fuente de contaminación, la ubicación del receptor (la característica espacial) y los factores temporales. También está determinado por cómo se comporta el aire como resultado de la interacción de la contaminación producida por las fuentes, la topografía, el factor temporal y la distancia entre las fuentes y la población. La Figura 3.1 muestra la escala temporal y la escala espacial de diferentes productos químicos en el aire.

Fuente de la contaminación La «productividad» del problema de la fuente afectará el nivel del problema dispersado en toda el área (Cohen, 2004; Nowak, 2006; Freiman et al., 2006). Por ejemplo, el aumento del volumen de tráfico aumentará la concentración de contaminantes en el aire debido al humo de escape producido. Otras fuentes incluyen autopistas y carreteras de alto tráfico, centros de distribución, patios de ferrocarril, puertos, refinerías y grandes instalaciones de suministro de gas, etc. (California Air Resources Board, 2005).
Topografía / Pendiente
El nivel de concentración depende del movimiento del aire determinado por la pendiente y la temperatura del aire que cambia según la hora del día y la estación. En un día caluroso, el aire caliente se moverá hacia arriba, llevando el contaminante a la altura de la mezcla (Cushman-Roisin, 2012). Cuando la fuente está ubicada en el valle, el nivel promedio de contaminación será bajo, pero la población que vive en el lado de la colina (más baja que la altura de la mezcla) experimentará la perturbación causada por el contaminante. En los días más fríos, el contaminante se mantendrá relativamente cerca del suelo, atrapado en el valle. En la región plana, el nivel de contaminación está determinado por el movimiento de aire vertical y horizontal
Usos del suelo
El uso del suelo determina la gravedad de la contaminación del aire al influir en el número de fuentes (por ejemplo, fábricas, tráficos, etc.). Por ejemplo, las características físicas y los patrones de desarrollo de la tierra en una región (forma urbana) pueden afectar la calidad del aire al influir en las opciones de modo de viaje (Agencia de Protección Ambiental de EE. UU., 2001). Un desarrollo más disperso conduce a un mayor uso de vehículos que conducen a un aumento de los gases de escape liberados al aire. El uso de la tierra también determina la gravedad de la contaminación del aire al crear el valle y una forma de colina (cañón urbano) que cambia el movimiento del viento. Construir estructuras en la vecindad directa de una ubicación (Merbitz, et al., 2011) puede crear barreras sólidas y atrapar o dirigir la contaminación hacia una dirección particular.
Basándose en sus hallazgos, Beckroge (1999) y Weber & Weber (2008) encontraron que la dilución de la contaminación del aire se reduce considerablemente en lugares con una relación grande de altura / anchura en el cañón urbano. Los diferentes usos de la tierra también tienen una sensibilidad diferente a la contaminación del aire. Con la misma concentración de contaminación del aire, la gravedad de la contaminación será mayor en el área más sensible / vulnerable. Esta sensibilidad está determinada principalmente por el porcentaje de individuos sensibles que residen dentro del uso de la tierra. Según los Consejos de Recursos del Aire de California (2005), las personas sensibles se refieren a la población más vulnerable a la mala calidad del aire (es decir, los niños, los ancianos y las personas con condiciones preexistentes afectadas por la calidad del aire). Los usos de la tierra donde las personas sensibles tienen más probabilidades de pasar el tiempo incluyen escuelas y patios escolares, parques y áreas de juego, guarderías, hogares de ancianos, hospitales y comunidades residenciales (sitios sensibles o usos de la tierra sensibles). Otros usos vulnerables de la tierra son aquellos que están cerca o incluyen fuentes específicas de contaminación del aire
Distancia y ubicación
Debido a que los contaminantes se transportan por aire, las áreas ubicadas dentro de la ruta del aire desde la fuente experimentarán más perturbaciones que las que están fuera de la ruta o en la dirección opuesta. En su investigación, Gilbert, et al. (2003) descubrieron que a la misma distancia de una fuente, los niveles de NO2 son más altos en la trayectoria del aire. En su investigación, Monn, et al. (1997) observaron la mayor diferencia de concentración entre el sitio más cercano a la calle y el que se encuentra a 15 m sin obstrucción; a distancias adicionales, no se observaron diferencias significativas de concentración. Pero el efecto de la contaminación del aire todavía se puede experimentar hasta 500 m desde la fuente sin una barrera significativa (Zhou y Levy, 2007) (Hrdličková, et al., 2008). La presencia de una barrera sólida creará una deposición vertical porque altera el flujo y hace que el viento se mueva hacia arriba (van Hove, 2014) a la altura de la mezcla. Este movimiento de aire hará que el proceso de dilución sea más rápido y reducirá la concentración de contaminación.
Factor temporal
Según la temporada, es probable que haya una diferencia en la concentración de partículas en el aire. En su observación, Monn et al. (1997) encontraron que durante la temporada de primavera-verano, los gradientes espaciales de materia particulada <10 µm (PM10) y la concentración de NO2 fueron mucho mayores que durante la temporada de otoño e invierno. Esto se debe principalmente a la diferencia en la velocidad del viento, la radiación y la precipitación en cada estación, que crean turbulencias en el aire e interrumpen o aceleran la dispersión de partículas. Los vientos más fuertes transportarán el contaminante más rápido a otra área. El viento no acelerará la dilución del contaminante, pero ayudará a la dispersión, lo que también reducirá la concentración con la distancia siempre que no haya una fuente secundaria (Monn et al., 1997).
Perturbación de ruido
Las investigaciones de fuentes de ruido, como las realizadas por Mehdi, et al. (2011) y Tanaka y Shiraishi (2008) muestran una correlación entre el alto volumen de tráfico y el alto nivel de ruido. El aumento del volumen no aumenta el volumen del ruido, sino que aumenta la intensidad del ruido (Bucur, 2006). La frecuencia del sonido determina hasta qué punto se puede transportar el ruido. Otra cosa que debe reconocerse es que los ruidos en una frecuencia más baja, como el ruido de los automóviles, se absorben menos que el sonido agudo que les permite dispersarse más lejos, pero el sonido en una frecuencia más alta se mueve más rápido.
Topografía / Pendiente
La topografía o condición de la pendiente de un área determina la gravedad del problema de ruido de dos maneras. Primero, la pendiente puede crear una barrera que impide que el sonido se disperse al área detrás de ella. Segundo, la pendiente puede actuar como la pared que refleja el sonido (Bucur, 2006; Reed, et al., 2012). El sonido siempre se refleja hacia arriba. Cuando una carretera se encuentra en el valle, sin ninguna obstrucción, la población ubicada en la colina recibirá el ruido producido por el tráfico en alta intensidad.
Usos de la tierra
Los diferentes usos de la tierra tienen diferente densidad de construcción y altura dominante, lo que crea un cañón urbano. El efecto de este cañón urbano es similar al efecto de la pendiente y, a veces, más extremo, ya que en su mayoría la superficie es dura y suave (alta reflectividad). Cañones urbanos con la superficie de concreto sólido que actúan como barreras para áreas en la dirección del viento, pero también atrapan el ruido en esa área en particular. Los sonidos urbanos como vehículos, maquinarias, personas que hablan, música, etc. no se disiparán fácilmente cuando hay superficies duras que reflejan el sonido de un lado a otro. Los ruidos en una frecuencia más baja, como el retumbar de los autos, se absorben menos que el sonido agudo, lo que les permite dispersarse más lejos.

Ubicación / distancia
El ruido pierde su intensidad en la trayectoria del aire y disminuye con la distancia debido a la absorción atmosférica, o el follaje y la absorción del suelo / superficie (Wiener y Keast, 1959; como se menciona en Truax, 1999), lo que produce el conocido » efecto de distancia ”(Bucur, 2006). Sin ninguna barrera, como lo señala Embelton (1976): a dos veces la distancia de la fuente, la superficie del frente de onda es cuatro veces más grande y el nivel de presión acústica disminuye en 6 dB.
Por otro lado, para una línea de fuentes (por ejemplo, una línea de autos a lo largo de una carretera), la onda de sonido se propaga cilíndricamente en dos dimensiones. En este caso, el nivel de presión acústica solo disminuye en 3 dB por duplicación de la distancia, que es la tasa media de propagación esférica (Embelton et al, 1976). El nivel de presión de sonido a una distancia horizontal de la fuente se puede predecir con: 𝐿𝑝2 – 𝐿𝑝1 = 10 log (𝑅2 𝑅1) 2 Donde Lp1 = nivel de presión de sonido en la ubicación 1 (dB) Lp2 = nivel de presión de sonido en la ubicación 2 (dB) R1 = distancia desde la fuente a la ubicación 1 (dB) R2 = distancia desde la fuente a la ubicación 2 (dB)

Debido a que el problema se transmite por aire, la direccionalidad del flujo de aire también determina la intensidad del ruido en ciertas áreas. A pesar de que el ruido disminuye con la distancia, las áreas ubicadas a lo largo de la ruta del aire desde la fuente tendrán una perturbación de ruido más severa en comparación con las que están fuera de la ruta del aire.
Factor temporal
La condición temporal, como la hora del día y la época del año (estación), determina la gravedad de la perturbación del ruido al afectar la velocidad del viento y la temperatura del aire. Cuando la temperatura es más alta, la velocidad del sonido también es más alta (Harris, 1966, como se menciona en Truax, 1999) y cuando la velocidad del viento aumenta, también lo hace la intensidad del ruido (Tanaka y Shiraishi, 2008). Debido a que la temperatura de la atmósfera no es uniforme, existen variaciones locales en la velocidad del sonido, lo que crea un efecto de «flexión» (Larsson & Israelsson, 1991; Ingard, 1953, como se menciona en Truax, 1999) (Figura 3). Cuando el sonido fluye de aire frío a cálido, la onda de sonido se doblará hacia abajo y viceversa.
Debido a esto, el ruido parece fluir más en la noche cuando la temperatura del suelo es más baja que la temperatura a mayor altitud y la gravedad no se reduce tanto con la distancia como en el día. Los cambios de temperatura a lo largo de la trayectoria del aire crearán un gradiente de viento. Comportamiento de los cambios de sonido tras el cambio de temperatura y humedad. En aire seco a 20 ° C, la velocidad del sonido es de 343.2 metros por segundo. Esto es 1,236 kilómetros por hora, o un kilómetro en 2.914 segundos. Mientras que en 25oC, la impedancia acústica cambia (Z0) a 409 Nsm-3, disminuyendo el nivel de ruido recibido por el receptor (Bucur, 2006). Los gradientes de temperatura y viento pueden resultar en varias mediciones del nivel de sonido. Esta medida podría ser muy diferente de una predicción basada únicamente en la absorción atmosférica y la dispersión geométrica. Estos efectos son particularmente importantes cuando el sonido se propaga a una distancia superior a unos cientos de metros (Truax, 1999).

Calor urbano
El calor urbano es la acumulación de radiación de energía solar (en onda corta) en la superficie urbana, el calor almacenado que se libera a la atmósfera (radiación de onda larga) de los materiales de construcción y la geometría urbana, la convección del calor y el calor antropogénico. Alrededor del 47% de la radiación solar es recibida directamente por la tierra y la superficie del edificio (Petersen, et al., 2012). Algunos se reflejan de inmediato en la atmósfera y otros se absorben para ser emitidos de vuelta a la atmósfera en condiciones más frías (generalmente de noche). El calor acumulado se ve afectado principalmente por el tipo de usos del suelo (que tienen diferentes densidades de construcción, tipo de superficie de construcción dominante y coberturas del suelo) y la condición climática (la estación, la temperatura ambiente en diferentes estaciones o durante el día y la noche). y la humedad ambiental) (Kawashima, 1990/1991; Saito, 1990/1991; Ca, et al., 1998; Dhakal & Hanaki, 2002; Yu & Hien, 2006; Chang, et al., 2007; Bowler, et al ., 2010). El problema del calor urbano puede detectarse ya sea realizando una medición directa, por medio de sensores remotos, o usando investigaciones previas sobre la temperatura de la superficie como estándar. La mayoría de la población que siente la perturbación por el calor son aquellos que residen en áreas densamente construidas.
Tipo de suelo
Los diferentes tipos de suelo tienen diferentes tolerancias térmicas. El predominio de cualquier tipo de suelo determinará la cantidad de calor que se absorbe o libera a la atmósfera.

Topografía / Pendiente
La pendiente determina la gravedad del calor urbano que está relacionado con el comportamiento del aire en una pendiente (flujo de pendiente) y su circulación. Los flujos de pendiente se generan por la diferencia de temperatura entre el aire adyacente a una pendiente de colina / montaña y el aire a la misma altitud sobre la llanura vecina (o sobre el centro del valle). Suponiendo que hay cielo despejado y viento débil, el flujo de la pendiente es ascendente a lo largo de la pendiente (anabático) durante el día y la pendiente (katabatic) durante la noche (Giorgilli, et al., 2009). Este movimiento de aire lleva el aire caliente a una mayor altitud y el aire fresco se asienta en el valle, iniciando la formación de la piscina fría.
En un terreno plano, el movimiento del calor está determinado por la barrera que bloquea los movimientos del aire, como edificios y grupos de árboles.
Uso de la tierra
Las anomalías de temperatura y el efecto de isla de calor son consecuencias directas de la estructura del edificio y las capacidades térmicas del material de la superficie (Merbitz, et al., 2011). En general, los usos del suelo urbano tienen una temperatura más alta que las áreas rurales, como se muestra en la figura 3-5. Esta condición es similar a la observación de Perini y Magliocco (2014) en la que se registra una temperatura más alta en áreas con mayor densidad de construcción.

La temperatura más alta registrada en una ciudad comúnmente tiene lugar en un distrito con una estructura de construcción densa, un alto grado de sellado de la superficie con poca vegetación y / o agua y liberación de calor antropogénico (Merbitz, et al., 2011; Ramdani y Setiani, 2014 ; Nortona, et al., 2015). La cobertura verde baja conduce a una menor evapotranspiración, y la transpiración que puede mantener frías las zonas urbanas. Los materiales seleccionados para la superficie del edificio son generalmente aquellos con baja emisividad que reflejarán el rayo solar.
Un estudio de la ciudad de Tainan, Taiwán, mostró que tanto los pavimentos de color oscuro como las superficies impermeables contribuyen a un aumento de la temperatura ambiente dentro del límite de 100 m, mientras que un aumento del 10% en la superficie con vegetación redujo la temperatura en 0.14–0.32 ° C (Kuo , 2000; como se menciona en Chang, 2007)

Los diferentes usos del suelo también tienen diferente geometría urbana. Las características del cañón urbano, como el ancho, la altura y la orientación (disposición de los edificios en relación con el sol) determinan las condiciones térmicas dentro de los cañones de la calle porque al determinar las sombras y el flujo del viento (AbreuHarbich, et al., 2014). Cuando los edificios u otros objetos absorben la radiación solar entrante, también pueden re-irradiar esa energía como energía de onda larga o calor en la noche. En cualquier momento del día, también se emiten enormes cantidades de calor residual antropogénico a la atmósfera debido a actividades humanas (Aikawa, 2008; referido en Huong y Pathirana, 2013).
Sin embargo, los espacios estrechos entre los edificios evitan la liberación de calor al cielo más fresco y abierto. Este calor atrapado contribuye a la acumulación de calor (Oke, 1981).
Factores temporales
Los factores temporales determinan la gravedad del problema del calor con el cambio de la capa de nubes y la velocidad del viento. En general, el calor urbano se acumula durante los períodos de vientos tranquilos y cielos despejados porque esta condición maximiza la cantidad de energía solar que llega a la superficie urbana y minimiza el calor que puede eliminarse por convección (US. Environmental Protecton Agency, 2008). El aumento de la capa de nubes en el otoño o el monzón disminuye la cantidad de radiación solar que llega a la superficie de la tierra; el ozono superficial se forma más fácilmente en los días cálidos y soleados que en los días fríos y nublados (Finnish Meteorological Institute, 2012).
El aumento de la lluvia no solo reduce la temperatura; también aumenta el albedo (capacidad de absorción de calor) del suelo al aumentar el contenido de humedad del suelo (Rahman, et al., 2007). El aumento de la frecuencia e intensidad de las precipitaciones en las estaciones húmedas también da lugar a la variación en la cobertura vegetal, y por lo tanto introduce una variación en el albedo de la superficie. Los cañones urbanos tienen una temperatura ambiente más baja debido a las sombras de los edificios, sin embargo, en la noche, la temperatura ambiente es más alta que en espacios abiertos planos (Abreu-Harbich, et al., 2014).
Escorrentía superficial
Según Simcock (2007), la escorrentía se produce cuando: la intensidad de la lluvia supera la tasa de agua que se infiltra en el suelo; un área recibe agua adicional de las pendientes adyacentes, superficies impermeables o troncos de árboles (los árboles pueden concentrarse y fluyen por sus troncos); el suelo está saturado a la superficie y la intensidad de la lluvia supera la permeabilidad de la capa menos permeable en el perfil del suelo; y el volumen de detención en la superficie está lleno. El volumen de la escorrentía superficial en un área urbana está determinado por la permeabilidad del suelo (afectado por el tipo de cobertura del suelo y el suelo), la topografía de la ubicación (ya sea una pendiente pronunciada, una pendiente media o principalmente plana), También el volumen e intensidad de la lluvia. Yang et al. (2015) propusieron que la cantidad de lluvia diaria interceptada por unidad de área de espacio verde podría calcularse como:
Donde WR es la cantidad de agua regulada (m3 año − 1); Pi es la precipitación diaria (mm); Qi es el escurrimiento diario (mm); A es el área de espacio verde (m2); y «i» son días de lluvia en orden de fecha de cada año. El resultado variaría en cada ubicación medida según las características físicas y la variable de ubicación.
Topografía / pendiente
La ubicación, la topografía y la distancia del área a una cuenca afectarán la forma en que se mueve el agua de la superficie. El volumen de escorrentía es mayor en una pendiente pronunciada que en una pendiente suave (Critchley y Siegert, 1991). Cuanto más larga sea la pendiente, mayor será la acumulación de volumen de escorrentía. Cuando la población se ubica en la parte superior o en un terreno más alto sin una barrera sólida que obstruya el flujo de agua, el agua de la superficie no se acumulará en las inundaciones locales. Por otro lado, si la población estaba ubicada en la parte baja o debajo de la cuenca, existe la posibilidad de un aumento de la escorrentía superficial causada por el desbordamiento de la cuenca.
Tipo de suelo
La permeabilidad de un tipo de suelo depende de la porosidad del propio suelo, que también determina la capacidad de almacenamiento de agua y la resistencia del agua a fluir hacia una capa más profunda. Esta porosidad es diferente para cada tipo de suelo. Las capacidades de infiltración más altas se observan en suelos arenosos y sueltos. Los suelos arcillosos tienen una capacidad de infiltración considerablemente menor (Critchley y Siegert, 1991). Si la infiltración es baja, el volumen de escorrentía superficial será mayor.

Uso de la tierra
Los usos de la tierra circundantes determinan la capacidad de atenuación de la escorrentía superficial del parque. Los diferentes materiales de cobertura del suelo tienen diferentes tasas de infiltración, lo que hace que los diferentes usos de la tierra que tienen diferentes coberturas dominantes tengan una tasa de escorrentía superficial diferente a la encontrada por Pauleit y Duhme (2000). Los usos de la tierra (por ejemplo, el distrito central de negocios o el área industrial) con alta densidad de construcción y población, y baja cobertura verde comúnmente tienen un gran volumen de escorrentía superficial porque hay menos vegetación (las hojas y los tallos) para interceptar la lluvia, y una gran área de las superficies impermeables (por ejemplo, cemento, asfalto o tierra compactada) que dominan el área evitan el proceso de infiltración de agua en el suelo. El aumento de la superficie impermeable causa una infiltración deficiente y una reducción de la resistencia al flujo (debido a tiempos de concentración más rápidos). La escorrentía de la escorrentía de las áreas limítrofes conduce a un aumento de la entrada de agua que podría acelerar la capacidad de retención máxima del suelo. Cuando se alcanza, el volumen de agua total que cae o fluye hacia el área se convertirá en escorrentía superficial hacia el suelo inferior.

Factores temporales
La diferente intensidad de la tormenta que ocurre durante las diferentes estaciones determina el volumen de la escorrentía superficial; Primero, determinando el volumen de lluvia. Un mayor volumen de lluvia podría aumentar la escorrentía de la superficie. Incluso el suelo con la mayor capacidad de infiltración producirá grandes volúmenes de escorrentía superficial si la precipitación es mayor que el límite del suelo. La capacidad inicial de infiltración del suelo disminuye con la duración de la lluvia (si la lluvia no se detiene) hasta que alcanza el valor máximo, haciendo que el suelo saturado (Brouwer, et al., 1985). Cuando se logre esta condición, el suelo se convertirá en una superficie impermeable. En segundo lugar, el tamaño promedio de las gotas de lluvia aumenta con la intensidad de una tormenta (Critchley y Siegert, 1991).
En tormentas intensas, la energía cinética de las gotas de lluvia es bastante alta cuando golpea la superficie del suelo. Esto causa una descomposición del agregado del suelo descubierto, así como la dispersión del suelo, con la consecuencia de conducir partículas finas del suelo hacia los poros superiores del suelo. Esto resulta en la obstrucción de los poros, la formación de una capa delgada pero densa y compactada en la superficie que reduce en gran medida la capacidad de infiltración (Ibid). Este efecto se conoce comúnmente como el efecto de «costras» o «sellado». Este fenómeno es común en áreas semiáridas donde las tormentas ocurren con frecuencia en alta intensidad. Allí la escorrentía superficial ocurre incluso con lluvia de corta duración y baja intensidad.
Nivel de estrés Uso del suelo
El nivel de estrés que sienten los residentes urbanos puede ser causado por varias cosas, ya sea en el trabajo, en la carretera o en casa, y es muy subjetivo. Los planificadores no pueden predecir el número de pacientes, pero se puede suponer que una población más alta tendrá niveles de estrés más altos. También hay evidencias de una correlación entre el estrés y la exposición a los paisajes urbanos y sus problemas comunes, como la contaminación, el ruido y el calor (Bolund y Hunhummar, 1999). La investigación ha encontrado que la proximidad a parques con instalaciones para recreación o cualquier otro espacio verde puede atenuar este problema (Hayward & Weitzer, 1984; Bolund & Hunhammar, 1999; Tyrväinen & Miettinen, 2000; Jim & Chen, 2006; Barbosa, et al. , 2007; Brown & Raymond, 2007; Cohen, et al., 2010).
Factor temporal
El nivel de estrés puede aumentar durante el verano o las estaciones cálidas, que son causadas por el aumento del estrés por calor (Rhoads, et al., 2013; Kovats & Hajat, 2008). Durante el día, no hay una fluctuación distinta. Sin embargo, comúnmente las quejas son más altas durante el día, cuando la temperatura es más alta y hay más perturbaciones de ruido.
- Análisis de la oferta Índice de paisaje de servicios ecosistémicos múltiples (MESLI)
Los diferentes índices de provisión de servicios ecosistémicos utilizan diferentes métricas, como el porcentaje del área del municipio, toneladas de carbono por hectárea o milímetros de agua. Sin embargo, para calcular un índice integrativo, todos los datos deben estar en forma comparable. El índice de paisaje de múltiples servicios ecosistémicos se desarrolló para definir un índice ambiental integrador de multifuncionalidad del paisaje basado en los ES proporcionados por el paisaje. MESLI se desarrolla en base a la metodología de proximidad al objetivo para mejorar la comparabilidad de los indicadores al transformar todos los indicadores de ES a una escala de 0-1.
La metodología de proximidad al objetivo mide el rendimiento de cada unidad de aprovisionamiento en cualquier indicador dado en función de su posición dentro de un rango establecido por el índice de referencia de rendimiento más bajo (equivalente a 0 en la escala 0-1) y el objetivo u objetivo de rendimiento más alto (equivalente a 1) . En ocasiones, existe una referencia clara de rendimiento bajo y alto, ya sea desde umbrales biológicos, objetivos de políticas o desde el juicio experto establecido. Para el cálculo de MESLI, cuando existen puntos de referencia de rendimiento claros, se utilizaron (por ejemplo, servicio de prevención de la erosión: objetivo ¼ 100%, punto de referencia de bajo rendimiento ¼ 0%).
Cuando no existen puntos de referencia de rendimiento claros, entonces se pueden usar los datos de toda la serie de tiempo para establecer los puntos de referencia de rendimiento alto y bajo, estableciendo el valor máximo observado como objetivo y el valor mínimo observado como el índice de referencia de bajo rendimiento.
Una vez que se calculó MESLI para un tiempo específico, su cambio en el tiempo se calculó utilizando la ecuación de TrendMESLI. El MESLI se puede utilizar en combinación con datos GIS para analizar la dispersión del valor de MESLI y trendMESLI de la unidad de paisaje en el área de estudio. El análisis estadístico de MESLI se puede realizar en el entorno de software R para toda la comunidad del área de estudio o en una escala más local. Utilizando la matriz de correlación, se usó un análisis de componentes principales (PCA) para distinguir las sinergias espaciales, las compensaciones y los gradientes entre las unidades que proveen servicios del ecosistema y los municipios en un biplot.
A continuación, la correlación de los servicios del ecosistema y la ordenación de PCA se determinó utilizando «enfit» (Oksanen et al., 2011), con 9999 permutaciones, y se representaron como variables pasivas de la ordenación (Rodrigues-Loinaz, et al., 2015) .
InVEST (Valoración integrada de servicios de ecosistemas y compensaciones) InVEST es una herramienta de análisis desarrollada por The Natural Capital Project (www.naturalcapitalproject.org), una asociación entre la Universidad de Stanford,
The Nature Conservancy y World Wildlife Fund, que trabajan en conjunto con muchos otras instituciones. La intención es desarrollar un sistema de software para cuantificar los valores de los servicios de los ecosistemas en los paisajes terrestres y marinos. InVEST utiliza un enfoque de modelado flexible, modular y «escalonado» para garantizar que los modelos sean útiles en todo el mundo, incluso en lugares con datos escasos (Daily, et al., 2009)
InVEST consiste en un conjunto de modelos que utilizan el uso de la tierra y los patrones de cobertura para estimar los niveles y los valores económicos de los servicios de los ecosistemas, la conservación de la biodiversidad y el valor de mercado de los productos básicos proporcionados por el paisaje. Los ejemplos de servicios ecosistémicos y producción de productos básicos que InVEST puede modelar incluyen la calidad del agua, el suministro de agua para riego y la energía hidroeléctrica, la mitigación de las tormentas, la conservación del suelo, el secuestro de carbono, la polinización, los valores culturales y espirituales, la recreación y el turismo, la madera y los productos forestales no maderables. , productos agrícolas y valores de propiedades residenciales (Nelson, et al., 2009). InVEST se puede ejecutar en diferentes niveles de complejidad, haciéndolo sensible a la disponibilidad de datos y una comprensión de la dinámica del sistema. Los resultados se pueden informar en términos biofísicos o monetarios, según las necesidades de los tomadores de decisiones y la disponibilidad de datos.
Al utilizar información paisajística espacialmente explícita, InVEST también puede probar cómo la configuración espacial de los factores del paisaje afecta la provisión, el uso y el valor de múltiples servicios ecosistémicos de una manera integral (Nelso et al., 2009 – Modelado de múltiples servicios ecosistémicos, conservación de la biodiversidad, producción de productos básicos, y compensaciones a escala de paisaje). Las herramientas InVEST se ejecutan como herramientas de script en el entorno ARCTOOLBOX de ARCGIS con modelos que requieren bibliotecas Phyton. Para ejecutar esta herramienta de análisis, se necesitan habilidades básicas e intermedias en ArcGIS.
ENVI-met es un modelo de microclima tridimensional diseñado para simular las interacciones superficie-planta-aire. La aplicación no solo se limita a, sino que también se usa con mucha frecuencia para simular entornos urbanos y evaluar los efectos de las visiones de arquitectura verde. Está diseñado para microescala con una resolución horizontal típica de 0,5 a 10 my un marco de tiempo típico de 24 a 48 horas con un paso de tiempo de 1 a 5 segundos. Esta resolución permite analizar interacciones a pequeña escala entre edificios individuales, superficies y plantas.

ENVI-met es un modelo de pronóstico basado en las leyes fundamentales de la dinámica de fluidos y la termodinámica para proporcionar la simulación de: flujo alrededor y entre edificios, procesos de intercambio en la superficie del suelo y en paredes de edificios, física de edificios, impacto de la vegetación del microclima local , bioclimatología y dispersión de contaminantes. Con ENVI-met, los usuarios podrán simular el microclima urbano como un sistema interactivo que consiste en docenas de subsistemas dinámicos desde la dinámica atmosférica, sobre la física del suelo, desde la respuesta de la vegetación hasta la construcción de un clima interior.
El cálculo del modelo incluye:
Flujos de radiación de onda corta y onda larga con respecto al sombreado, reflexión y re-radiación de los sistemas de construcción y la vegetación.
Transpiración, evaporación y flujo de calor sensible de la vegetación al aire, incluida la simulación completa de todos los parámetros físicos de la planta ( por ejemplo, tasa de fotosíntesis)
Cálculo dinámico de la temperatura de la superficie y de la pared para cada elemento de fachada y techo que admite hasta 3 capas de materiales y 7 puntos de cálculo en la pared / techo
Intercambio de agua y calor dentro del sistema del suelo, incluida la captación de agua por la planta.
Representación 3D de la vegetación, incluida la modelización dinámica del balance hídrico de las especies individuales.
Dispersión de gases y partículas. El modelo soporta partículas (incluyendo sedimentación y deposición en hojas y superficies), gases inertes y gases reactivos del ciclo de reacción NO-NO2-Ozono.
Cálculo de índices biometeorológicos Temperatura Radiante Media, PMV / PPD, PET o UTCI.

Todos los sistemas, desde la hidrología del suelo hasta la simulación de energía en la construcción, se calculan en un modelo grande, p. Ej. Un barrio urbano, lo que les permite interactuar y adoptar como lo hace un sistema ambiental real. El sistema ENVI-met proporcionará datos de alta resolución para cualquiera de estos componentes, ya sea un edificio de 500 o un árbol dentro de 1,500 árboles (ENVI-Met, 2015). El módulo incluye el modelo atmosférico, el modelo de suelo, el modelo de vegetación, el entorno construido y el sistema de construcción, y el modelo interno (incluye el esquema de discretización numérica, el lenguaje de programación y los métodos numéricos).
Es un programa Freeware basado en diferentes proyectos de investigación científica y, por lo tanto, está en constante desarrollo, pero el programa de modelado en sí no es un código abierto, lo que significa que el desarrollador original solo puede hacer cambios.
Modelado i-Tree
El i-Tree es un paquete de software revisado por pares de varias aplicaciones diferentes que se centran en los beneficios de los árboles urbanos. El software que fue desarrollado por el Servicio Forestal del USDA proporciona herramientas de evaluación de beneficios y análisis de silvicultura urbana y comunitaria. Las herramientas ayudan a fortalecer la gestión de los bosques urbanos y los esfuerzos de promoción cuantificando los servicios ambientales que brindan los árboles y evaluando la estructura del bosque urbano. Este modelo ha sido utilizado por comunidades, organizaciones sin fines de lucro, consultores, voluntarios y estudiantes para informar sobre el bosque urbano en todas las escalas, desde árboles individuales hasta parcelas, vecindarios, ciudades y estados completos. Al comprender los servicios de ecosistemas locales y tangibles que brindan los árboles, los usuarios de i-Tree pueden vincular las actividades de manejo de los bosques urbanos con la calidad ambiental y la capacidad de vida de la comunidad. i-Tree proporciona datos de referencia que el usuario puede usar para demostrar valor y establecer prioridades para una toma de decisiones más efectiva

El beneficio ecológico de la vegetación que se enfoca en esta herramienta de análisis es principalmente la capacidad de atenuar la contaminación del aire; sin embargo, según el Servicio Forestal de EE. UU. (2010), el paquete de software i-Tree incluye:
i-Tree Eco para brindar una visión general de todo el entorno urbano. bosques que utilizan datos de campo de parcelas ubicadas al azar en toda la comunidad junto con datos meteorológicos y de contaminación del aire locales por hora para cuantificar la estructura de los bosques urbanos, los efectos ambientales y el valor para las comunidades;
i-Tree Streets, que se centra en los servicios de los ecosistemas y la estructura de la población de árboles callejeros de un municipio. Hace uso de una muestra o inventario completo para cuantificar y poner un valor en dólares en los beneficios ambientales y estéticos anuales de los árboles, incluida la conservación de la energía, la mejora de la calidad del aire, la reducción del dióxido de carbono, el control de las aguas pluviales y el aumento del valor de las propiedades;
i-Tree Hydro es el primer modelo de hidrología urbana para vegetación específica. Está diseñado para modelar los efectos de los cambios en la cobertura urbana de árboles y las superficies impermeables en los flujos de una hora y la calidad del agua en el nivel de la cuenca;
i-Tree Species Selector, una utilidad independiente diseñada para ayudar a los silvicultores urbanos a seleccionar las especies de árboles más adecuadas según la función ambiental específica y el área geográfica;
i-Tree Storm, que ayuda a los usuarios a evaluar el daño generalizado en la comunidad de manera simple, creíble y eficiente inmediatamente después de una tormenta severa. Es adaptable a varios tipos y tamaños de comunidades y brinda información sobre el tiempo y los fondos necesarios para mitigar los daños causados por tormentas
; i-Tree Canopy ofrece una manera rápida y fácil de producir una estimación estadísticamente válida de los tipos de cobertura terrestre (por ejemplo, cubierta arbórea) utilizando imágenes aéreas disponibles en Google Maps. Los administradores de bosques urbanos pueden utilizar los datos para estimar la cobertura de la copa de los árboles, establecer objetivos de la copa y hacer un seguimiento del éxito; y para estimar los insumos para su uso en i-Tree Hydro y en otros lugares donde se necesiten datos sobre la cobertura del suelo
; i-Tree Vue permite a los usuarios operar las imágenes satelitales de la Base Nacional de Cobertura Terrestre (NLCD, por sus siglas en inglés) disponibles gratuitamente para evaluar la cobertura terrestre de cualquier comunidad, incluido el dosel de los árboles, y algunos de los servicios ecosistémicos proporcionados por un bosque urbano. Los efectos de los escenarios de siembra en los beneficios futuros también se pueden modelar (actualmente disponibles solo para áreas dentro de la frontera de los EE. UU.).
En general, cada una de estas aplicaciones requiere que el usuario defina un área de estudio, ya sea una casa residencial con un solo árbol o un área más grande, como un vecindario, una ciudad o un condado, con una gran población de árboles.
Luego utiliza el inventario de campo o datos de muestreo (Eco, Calles, Diseño) y / o datos de cobertura del suelo (Vue, Canopy) para calcular la estructura de árboles y bosques y los beneficios que brindan esos árboles. Las comunidades pueden utilizar los inventarios de árboles existentes o pueden realizar un nuevo inventario de proyecto según la aplicación. Las entradas y salidas de este software varían según la aplicación individual, pero en general las herramientas requieren que los usuarios definan un área de estudio del proyecto e ingresen datos sobre el uso general de la tierra y los árboles en esa área (especie, tamaño, salud), ya sea de un conjunto de datos existente o nuevo. También se necesita información sobre la ubicación de los árboles en relación con los edificios adyacentes para comprender el efecto de los árboles en el uso de energía en los edificios. Los resultados de esta herramienta de análisis pueden incluir la información tabular y gráfica de la estructura del bosque urbano analizada por el tipo de uso del suelo, la calidad del aire y los beneficios de control de la contaminación de los bosques urbanos, el secuestro total y anual de carbono y los beneficios de ahorro de energía, el almacenamiento total de carbono, el potencial impactos de las plagas en las poblaciones de árboles, impacto del polen de los árboles en las alergias, el valor monetario de las poblaciones de árboles o árboles individuales, posibles necesidades de manejo (diversidad de árboles, plantación, poda), costo total vs. beneficio del mantenimiento de árboles, proyecciones de dosel de árboles y disponible Espacio, y los beneficios de intercepción de aguas pluviales.

Desarrollado por el Servicio Forestal del USDA y numerosos cooperadores, i-Tree es un dominio público y está disponible a solicitud a través del sitio web de i-Tree (www.itreetools.org).
Desafortunadamente, el uso y desarrollo del modelado y la base de datos de i-Tree para regiones fuera de los Estados Unidos de América aún es limitado. Para casos no estadounidenses, se recomienda a los usuarios que utilicen i-Tree Eco para proyectos de evaluación de bosques urbanos, ya que i-Tree Streets es menos adaptable para aplicaciones internacionales.
El modelo i-Tree Eco calcula los siguientes parámetros basados en mediciones locales para proyectos basados en muestras:
Estructura de bosque urbano, incluida la composición de especies, la cubierta de árboles, la densidad de árboles, la salud de los árboles (muerte de la corona, daño de árboles), área de la hoja, biomasa de la hoja , e información sobre arbustos y tipos de coberturas del suelo.
Eliminación de la contaminación por hora por el bosque urbano para el ozono, dióxido de azufre, dióxido de nitrógeno, monóxido de carbono y partículas (PM2.5 y PM10). El modelo explica los posibles efectos negativos de los árboles en la calidad del aire debido a las emisiones de BVOC.
Reducciones en incidentes de salud pública debido a mejoras en la calidad del aire. Efecto de los árboles en el uso de energía en la construcción y las reducciones relacionadas en las emisiones de dióxido de carbono. Carbono total almacenado y carbono neto secuestrado anualmente por los árboles. Susceptibilidad de árboles a plagas y enfermedades.
Intercepción anual de lluvias por árboles.
Composición de especies exóticas. i-Tree Eco hace uso de datos de campo recopilados por el usuario. Para áreas de gran escala (ciudades enteras o barrios), se analiza una muestra aleatoria de parcelas de áreas fijas. Para sitios de menor escala, se encuentra disponible una opción de inventario completo que proporcionará información sobre la estructura de los bosques urbanos, la eliminación de la contaminación, los efectos de la energía, la intercepción de lluvias, el secuestro y almacenamiento de carbono y el valor de los recursos. Los resultados del modelo se proporcionan para toda la población y, para proyectos de menor escala que utilizan inventarios completos, también se proporcionan resultados para árboles individuales. Ciertos cuadros y tablas pueden no estar disponibles para los usuarios internacionales de Eco debido a las limitaciones en las bases de datos de Eco necesarias para generar valores para ciudades fuera de los EE. UU. (Servicio Forestal de EE. UU., 2010). ARIES (Inteligencia Artificial para Servicios de Ecosistemas) La metodología ARIES se basa en conceptualizaciones explícitas (ontologías: Villa, Athanasiadis et al. 2009) que presentan en primer lugar una visión novedosa de ES, basada en el desglose en beneficios individuales, cada uno de los cuales Se modela individualmente, luego se vincula a los demás. Las ontologías de dominio en ARIES son el resultado de un consenso de expertos a gran escala. Las técnicas de inteligencia artificial (razonamiento de máquina, reconocimiento de patrones) examinan los datos de origen y extraen de los modelos de ontología que mejor representan la situación actual. ARIES construye modelos de redes Bayesianas probabilísticas ad-hoc (Cowell, Dawid et al. 1999) que se utilizan para mapear los factores ecológicos y socioeconómicos que contribuyen a la provisión y el uso de los servicios de los ecosistemas.
Estos modelos permiten el uso de los datos GIS correspondientes para producir mapas de provisión y uso de los servicios del ecosistema. Los modelos de flujo espacial se utilizan para identificar las fortalezas de los flujos de servicios de los ecosistemas que proporcionan beneficios de los ecosistemas a las personas.
En ARIES, los Servicios de los ecosistemas son los efectos que se perciben de los beneficios de un punto final del ecosistema a un punto final humano en determinadas extensiones de espacio y tiempo. La metodología combina modelos espacialmente explícitos de provisión y uso de servicios ecosistémicos con modelos de flujo dinámico para describir la distribución de beneficios en todo el paisaje. La forma exacta de estos modelos depende del contexto específico de la aplicación y se elige por medio del razonamiento de máquina, sobre la base del análisis de datos y las connotaciones ontológicas de los servicios (por ejemplo, la naturaleza rival o no rival de los beneficios para sus beneficiarios humanos). , o el carácter «protector» o «aprovisionamiento» de los servicios). Debido a que la incertidumbre explícita es crucial en la toma de decisiones, ARIES emplea modelos probabilísticos (redes bayesianas espaciales) para todas las evaluaciones, y une modelos de provisión, uso y absorción de cada beneficio en un análisis de flujo dinámico que identifica las vías espaciales de provisión de cada ES
Desde el punto de provisión hasta el punto de uso.
Los usuarios pueden modificar las variables de interés (ya sea bajo el control de la política, como la elevación o la cobertura del suelo, o externas, como la temperatura media anual o la precipitación) y estudiar sus efectos comparativos. Los pasos analíticos en una sesión de ARIES se pueden resumir de la siguiente manera.
En el Paso 1, los beneficios y los beneficiarios de interés se determinan mediante el razonamiento de las ontologías ARIES para elegir el conjunto focal de beneficios, los beneficiarios y la información relacionada con el contexto elegido. El área de interés se dibuja en una interfaz habilitada para la web (Figura 2) (UVM Ecoinformatics Collaboratory 2009) o el usuario lo carga desde un archivo GIS; los objetivos del análisis (por ejemplo, la planificación de la conservación o la ubicación del desarrollo planificado) se eligen seleccionando un «punto de entrada» particular en el kit de herramientas ARIES. A partir de esta información, ARIES determina la lista de servicios ecosistémicos de interés y su desglose en los beneficios y beneficiarios relevantes para el área y los objetivos.
En el Paso 2, se determinan las necesidades de datos para el modelado, y todos los datos disponibles se recuperan y armonizan. Este paso nuevamente usa las ontologías ARIES para determinar las necesidades de datos en el contexto. Los usuarios tienen acceso a todos los metadatos y pueden cargar datos faltantes o de sustitución. Todos los conjuntos de datos se convierten a una representación común (en términos de unidades, resolución, proyección espacial, etc.) automáticamente, utilizando sus anotaciones semánticas como guía (Villa 2001; Kiryakov, Popov et al. 2003; Villa 2007; Villa, Athanasiadis et 2007; Villa 2009; Villa, Athanasiadis et al. 2009; Villa, et al., 2014).
La salida se usa en el Paso 3 para construir modelos probabilísticos y (cuando sea posible) entrenados en datos. ARIES construye modelos de suministro, fuente y sumidero de la red bayesiana (agotamiento del beneficio en su camino hacia el beneficiario) para cada beneficio, utilizando su base modelo y un proceso iterativo asistido por AI (descrito brevemente más adelante)

Estos modelos están «capacitados» para crear un inventario si los datos de calibración están disponibles; de lo contrario, sus probabilidades anteriores se determinan utilizando la maximización de expectativas (Dempster, Laird et al. 1977) en función de áreas similares donde los modelos se han calculado previamente.
En el Paso 4, se ejecutan los modelos Bayesianos y un modelo de flujo utiliza sus resultados como información para evaluar la prestación real de servicios a los beneficiarios. Este análisis de flujo (Tabla 1) determina qué áreas son críticas para la prestación del servicio y qué parte de la disposición teórica llega realmente a los beneficiarios previstos.
El paso 5 consiste en una evaluación de valor integrada y (cuando sea necesario) una valoración económica. En esta fase, se calculan los modelos para un conjunto de servicios de interés, teniendo en cuenta las dependencias mutuas entre los servicios. Los resultados de múltiples servicios de los ecosistemas se pueden emparejar con las ponderaciones de prioridad establecidas por el usuario, en un análisis de múltiples criterios que proporcionará mapas de la concordancia de los flujos computados de ES con los niveles de provisión deseados por el usuario. Dichos mapas pueden considerarse cuantificación «abstracta» del valor relativo. Por último, la información de flujo de ES se puede utilizar para construir una función de transferencia para traducir los valores económicos evaluados previamente para obtener beneficios específicos en carteras de valoración estimada cuando los usuarios lo requieren, pasando a la valoración económica. La función de transferencia opera en los valores agregados recuperados de nuestra base de datos de servicios del ecosistema (Villa, Ceroni et al. 2007) con e ayuda de un algoritmo de clasificación de redes neuronales que identifica a los candidatos más probables según las similitudes ecológicas y económicas entre las áreas de origen y destino (Villa, et al., 2009). Las Redes de Atribución de Ruta de Servicio (SPAN) (SPAN, por sus siglas en inglés) son una familia de modelos basados en agentes que se utilizan para mapear los flujos de servicios de los ecosistemas, destacando las conexiones espaciales entre las ubicaciones de origen, sumidero y de uso (ver Johnson y otros, 2012 y el Material de soporte en línea para una descripción formal de los algoritmos). Los modelos basados en agentes investigan las propiedades emergentes de un sistema más grande simulando las interacciones a nivel micro de un conjunto de actores individuales ubicados dentro de él. El formalismo de SPAN utiliza tres clases de agentes:
(1) agentes del porteador, que representan los cuantos de transportistas creados en todas las ubicaciones de origen que se mueven a través de la red siguiendo las reglas de movimiento específicas del servicio,
(2) agentes de sumideros, que pueden reducir la cantidad mantenida por el transportista agentes en caso de encuentro, y
(3) agentes de usuario, que se benefician o se ven perjudicados por los encuentros con el transportista y que, para servicios rivales, también pueden reducir la cantidad en poder de los agentes del transportista.
Los algoritmos de SPAN inicializan estos agentes desde la fuente espacialmente explícita, se hunden y usan datos, y rastrean las rutas tomadas por los agentes porteadores a través de la red para determinar la cantidad de servicios que llegan a los usuarios. Los modelos siguen tres pasos generales. El primer paso en el algoritmo SPAN es decidir el fregadero, el usuario y los agentes portadores que interactuarán durante la simulación de flujo. Un agente de sumidero se inicializa en cada ubicación con una capacidad de absorción inicial igual al valor de sumidero de entrada de la ubicación. Se crea un agente de usuario en cada ubicación de uso con el nivel de uso inicial correspondiente para el servicio, expresado como demanda (para beneficios de aprovisionamiento) o vulnerabilidad (para beneficios preventivos). Finalmente, un agente de soporte se inicializa en cada ubicación de origen con los siguientes atributos.

Finalmente, un agente portador se inicializa en cada ubicación de origen con los siguientes atributos:
- Peso real (A): la cantidad de un portador de servicio (medida en unidades físicas o clasificaciones relativas) que cada agente está dispersa desde el origen a través de la red . Este es el valor de origen inicial de la ubicación de inicio del agente.
A 2. Posible peso (P): la cantidad de portador que se dispersaría de la fuente por el agente en ausencia de efectos de hundimiento. P – A, la cantidad hundida, es particularmente relevante al evaluar los flujos de beneficios preventivos. Inicialmente, tiene el mismo valor que el peso real
- 3. Ruta (R): una lista de las ubicaciones (l1, l2, y, Ln) , a través de la cual ha fluido el portador.
A 4. Efectos de sumidero (Q): una lista de las ubicaciones de sumidero encontradas a lo largo de la ruta R y la cantidad de portadora absorbida en cada una durante la simulación. A 5. Efectos de uso (X): una lista de las ubicaciones de uso encontradas a lo largo de la ruta R y la cantidad de portadora utilizada en cada una durante la simulación. En segundo lugar, el movimiento de agentes portadores en SPAN se especifica por el tipo de enrutamiento de flujo específico del servicio, potencialmente modificado por las funciones de decaimiento. El algoritmo de enrutamiento de flujo mueve al transportista de una ubicación a otra vecina al examinar las características de cada ubicación y sus vecinos inmediatos (Bagstad, et al., 2013).
- Análisis de la demanda
Índice de vulnerabilidad socioambiental modificado (M-SEVI) M-SEVI es un índice compuesto que se calcula utilizando los datos del censo de una región medidos por determinantes objetivos como educación, acceso a recursos, estado migratorio, situación de vivienda y número de dependientes . El índice consta de tres dimensiones:
- una dimensión de Características de la población, que describe los atributos sociales y demográficos de los residentes;
- (ii) una dimensión de Características urbanas, que mide la medida en que las familias tienen acceso a la infraestructura básica; y
- (iii) una dimensión de Activos del hogar, que proporciona una medida indirecta de los ingresos del hogar a través del uso de la cantidad de riqueza controlada por las familias en cada ciudad (Villarreal, et al., 2012). Cuando se aplica a las unidades censales cartografiadas, la distribución de las poblaciones vulnerables se puede mapear y visualizar a través de las fronteras internacionales y se puede comparar con los servicios ecosistémicos cartografiados para comprender mejor la equidad ambiental del área de estudio.

Este método utiliza los indicadores sociodemográficos para indicar la capacidad de la población para mantenerlos a partir de la intrusión ecológica.
El M-SEVI se puede utilizar como un primer paso importante para abordar los problemas ambientales, pero por sí solo no es suficiente para analizar las demandas de servicios del ecosistema o la SPU potencial. Sin embargo, este método tiene una gran flexibilidad, por lo que es compatible para ser en tándem con otras herramientas de análisis más basadas en servicios ecosistémicos.
Sistema de información urbana (URBIS) URBIS es un modelo de dispersión desarrollado para identificar la calidad del aire, la perturbación del ruido y los riesgos de seguridad externa. Este sistema integra datos existentes, modelos, procedimientos de cálculo estándar y un Sistema de Información Geográfica (SIG) en un sistema local de modelo de contaminación del aire y ruido. Los datos de entrada son datos de emisiones del tráfico como fuentes de línea, grandes fuentes puntuales industriales, envíos como fuentes puntuales en las vías navegables, y otros como hogares y pequeñas industrias definidas como emisiones por kilómetro cuadrado (Beelen, 2010).
Los modelos implementados en URBIS son: (1) el modelo CAR (Cálculo de la contaminación del aire proveniente del tráfico rodado), que es un modelo de dispersión para la contaminación por el tráfico en cañones y calles en entornos de construcción para distancias de hasta 30 metros desde la carretera, y el modelo PluimSnelweg, que es un modelo de dispersión para la contaminación de las autopistas (Ibid). Los cálculos se pueden realizar en cualquier conjunto de puntos suministrados por el usuario, pero generalmente se utiliza una cuadrícula rectangular. La salida del modelo es cada hora (URBIS en tiempo real) en la cuadrícula de concentración. Incluye mapas y tablas que presentan, entre otros, emisión y transmisión de contaminación del aire y ruido, así como Riesgos para los ciudadanos. El modelo utiliza el supuesto fotoestacional para calcular el NO2, basándose en las emisiones de NO y NO2 y los valores de ozono de fondo. El sistema debe utilizarse para: – apoyar la toma de decisiones ambientales por parte de las autoridades en varios niveles, y – mejorar la comunicación sobre la contaminación del aire local y el ruido entre los ciudadanos y otros sectores de la comunidad.

CALPUFF-CALMET CALPUFF es un avanzado sistema de modelado meteorológico y de calidad del aire no estacionario desarrollado por Exponent. El modelo ha sido adoptado por la Agencia de Protección Ambiental de los Estados Unidos (USEPA) en su Guía sobre Modelos de Calidad del Aire como el modelo preferido para evaluar el transporte a largo plazo de contaminantes y su impacto caso por caso para ciertas aplicaciones de campo cercano que involucran condiciones meteorológicas complejas. El sistema de modelado consta de tres componentes principales y un conjunto de programas de preprocesamiento y posprocesamiento. Los componentes principales del sistema de modelado son CALMET (un modelo meteorológico tridimensional de diagnóstico), CALPUFF (un modelo de dispersión de la calidad del aire) y CALPOST (un paquete de posprocesamiento).
Cada uno de estos programas tiene una interfaz gráfica de usuario (GUI). El modelo meteorológico CALMET en su forma básica produce campos cada hora de vientos tridimensionales y diversas variables micrometeorológicas basadas en la entrada de las observaciones meteorológicas de superficie y aire aéreas disponibles de forma rutinaria (Elbir, 2004).
CALPUFF es un modelo que puede analizar la eliminación de contaminantes mediante procesos de deposición húmeda y seca, y la transformación de contaminantes mediante reacciones químicas. El modelo está programado para simular bocanadas continuas de contaminantes que se emiten desde una fuente al flujo del viento ambiental. A medida que el flujo de viento cambia de hora en hora, la trayectoria de cada bocanada cambia a la nueva dirección del flujo de viento.
CALPUFF-CALMET es adecuado para: – Impactos de campo cercano en situaciones complejas de flujo o dispersión o terreno complejo o estancamiento, inversión, recirculación y condiciones de fumigación CALPUFF-CALMET CALPUFF es un avanzado sistema de modelado meteorológico y de calidad del aire no estacionario desarrollado por Exponent. El modelo ha sido adoptado por la Agencia de Protección Ambiental de los Estados Unidos (USEPA) en su Guía sobre Modelos de Calidad del Aire como el modelo preferido para evaluar el transporte a largo plazo de contaminantes y su impacto caso por caso para ciertas aplicaciones de campo cercano que involucran condiciones meteorológicas complejas.
El sistema de modelado consta de tres componentes principales y un conjunto de programas de preprocesamiento y posprocesamiento. Los componentes principales del sistema de modelado son CALMET (un modelo meteorológico tridimensional de diagnóstico), CALPUFF (un modelo de dispersión de la calidad del aire) y CALPOST (un paquete de posprocesamiento). Cada uno de estos programas tiene una interfaz gráfica de usuario (GUI). El modelo meteorológico CALMET en su forma básica produce campos cada hora de vientos tridimensionales y diversas variables micrometeorológicas basadas en la entrada de las observaciones meteorológicas de superficie y aire aéreas disponibles de forma rutinaria (Elbir, 2004).
CALPUFF es un modelo que puede analizar la eliminación de contaminantes mediante procesos de deposición húmeda y seca, y la transformación de contaminantes mediante reacciones químicas. El modelo está programado para simular bocanadas continuas de contaminantes que se emiten desde una fuente al flujo del viento ambiental. A medida que el flujo de viento cambia de hora en hora, la trayectoria de cada bocanada cambia a la nueva dirección del flujo de viento. CALPUFF-CALMET es adecuado para: – Impactos de campo cercano en situaciones complejas de flujo o dispersión o terreno complejo o estancamiento, inversión, recirculación y condiciones de fumigación o transporte por encima del agua y condiciones costeras o velocidad del viento ligero y condiciones del viento en calma – Criterios de modelado de contaminantes, incluida la aplicación al desarrollo del Plan de Implementación Estatal (SIP) – Formación de contaminantes secundarios y modelado de materia particulada – Fuentes de líneas y líneas boyantes (por ejemplo, incendios forestales y aluminio) instalaciones de reducción)

Sistema de soporte de análisis de recursos geográficos (GRASS) GRASS es un SIG de código abierto de usos múltiples que se puede utilizar para la producción, análisis y mapeo de datos geoespaciales. Puede manejar datos ráster en 2D y 3D (voxel), incluye un motor vectorial 2D y 3D topológico con administración de atributos basada en SQL y funciones de análisis de redes vectoriales. Se ejecuta mediante el uso de entrada de línea de comandos estandarizada o bajo el sistema X Window (Ogden, et al., 2001). La base de datos se puede elegir entre una serie de alternativas populares. GRASS ofrece muchos algoritmos de modelado espacial, visualización 3D, así como rutinas de procesamiento de imágenes relacionadas con LiDAR e imágenes multibanda (Neteler, et al., 2012). GRASS GIS contiene módulos que se pueden usar para el análisis científico de datos geoespaciales y la solución de problemas geoespaciales en muchas áreas, por ejemplo, modelos de suelo y modelos hidrológicos (Li, et al., 2010) y se utilizan comúnmente para la creación de escenarios de perturbación de cuencas hidrográficas. .
El programa GRASS r.watershed es la herramienta principal para delinear los límites de cuencas y subcuencas de un DEM.
Existen otros programas de orientación hidrológica en GRASS, como r.basins.fill, r.cost y r.drain, así como las herramientas de interpolación útiles (Ogden, et al., 2001). GRASS se integra bien con otros paquetes de software de código abierto y propietario para análisis geoestadístico, salida cartográfica y aplicaciones Web GIS (Neteler et al., 2012). La formulación rasterizada de GRASS es muy atractiva para su uso en modelos hidrológicos distribuidos espacialmente, ya que los datos espaciales se pueden traducir fácilmente del SIG al modelo para inicializarlo y los resultados del modelo pueden volver al SIG nuevamente con fines de visualización (Ogden, et al. ., 2001).
Mayo 2019